Alle Kategorien

Wagen 0 Artikel

Einkaufswagen 0 Artikel

MFR -Teil # Anzahl
üBERGEBEN (0)

Sprache auswählen

Aktuelle Sprache

Deutsch

  • English
  • Deutsch
  • Italia
  • Français
  • 한국의
  • русский
  • Svenska
  • Nederland
  • español
  • Português
  • polski
  • Suomi
  • Gaeilge
  • Slovenská
  • Slovenija
  • Čeština
  • Melayu
  • Magyarország
  • Hrvatska
  • Dansk
  • românesc
  • Indonesia
  • Ελλάδα
  • Български език
  • Afrikaans
  • IsiXhosa
  • isiZulu
  • lietuvių
  • Maori
  • Kongeriket
  • Монголулс
  • O'zbek
  • Tiếng Việt
  • हिंदी
  • اردو
  • Kurdî
  • Català
  • Bosna
  • Euskera
  • العربية
  • فارسی
  • Corsa
  • Chicheŵa
  • עִבְרִית
  • Latviešu
  • Hausa
  • Беларусь
  • አማርኛ
  • Republika e Shqipërisë
  • Eesti Vabariik
  • íslenska
  • မြန်မာ
  • Македонски
  • Lëtzebuergesch
  • საქართველო
  • Cambodia
  • Pilipino
  • Azərbaycan
  • ພາສາລາວ
  • বাংলা ভাষার
  • پښتو
  • malaɡasʲ
  • Кыргыз тили
  • Ayiti
  • Қазақша
  • Samoa
  • සිංහල
  • ภาษาไทย
  • Україна
  • Kiswahili
  • Cрпски
  • Galego
  • नेपाली
  • Sesotho
  • Тоҷикӣ
  • Türk dili
  • ગુજરાતી
  • ಕನ್ನಡkannaḍa
  • मराठी
ZuhauseBlogDetaillierte Anleitung zu Quarzkristalloszillatoren

ELEKTRONISCHE KOMPONENTEN AUF LAGER.
SCHNELLE ZITATE.

Integrierte Schaltkreise, Leistungsgeräte und passive Komponenten
Sofortige Unterstützung bei der Beschaffung

JETZT ANGEBOT ERHALTEN

Detaillierte Anleitung zu Quarzkristalloszillatoren

Zeit: 2024/04/11

Durchsuchen: 5,851

In der modernen Elektrotechnik werden Quarzkristalloszillatoren verwendet, um Systeme präzise zu stabilisieren.Diese Geräte, die mit dem piezoelektrischen Effekt arbeiten, sind entscheidend für die Erstellung von Uhren für Mikroprozessoren, die synchronisierte Kommunikation und die genaue Messungszeit.So funktionieren sie: Wenn Quarz aus Siliziumdioxid gequetscht wird, wird eine Spannung erzeugt.Dies ist der piezoelektrische Effekt.Durch die sorgfältige Auswahl der Größe und des Schnitts des Quarzs vibrieren diese Oszillatoren bei einer festgelegten Frequenz.Diese Fähigkeit, eine stabile Frequenz aufrechtzuerhalten, macht sie zuverlässiger als andere Oszillatoren wie LC- und RC -Typen, was eine stabile Frequenzquelle liefert.

Katalog


Quartz Crystal Oscillator
Abbildung 1: Quarzkristalloszillator

Was ist ein Quarzkristalloszillator


Aufgrund des piezoelektrischen Effekts von Quarzkristall (eine Art Siliziumdioxid) sind Quarzkristalloszillatoren für die Erzeugung stabiler, genauer Frequenzsignale in der Elektronik wichtig.Dieser Effekt tritt auf, wenn Quarz gepresst wird, was dazu führt, dass er Strom erzeugt oder wenn Strom angewendet wird, was dazu führt, dass er seine Form ändert.Diese doppelte physikalische und elektrische Fähigkeit macht Quarz ideal, um hochpräzise Frequenzstandards in elektronischen Geräten zu erstellen.

Um einen Quarzkristalloszillator zu erstellen, wählen und schneiden Sie Quarzblätter vorsichtig in bestimmte Formen und Größen und legen Sie sie dann zwischen zwei Elektroden.Die Dicke und der Quarzschnitt bestimmen seine Resonanzfrequenz - die Geschwindigkeit, mit der sie natürlich vibriert.Durch die Einstellung der Größe und des Quarzschnitts ist es möglich, Oszillatoren zu entwerfen, die bei präzisen Frequenzen vibrieren.

Damit diese Oszillatoren zuverlässige Frequenzsignale erzeugen können, die von Technologie erforderlich sind, werden sie in elektronische Schaltkreise mit Verstärkern und Rückkopplungsschleifen eingebaut.Dieses Setup stellt sicher, dass der Quarz mit seiner Eigenfrequenz vibriert und eine außergewöhnliche Stabilität und Genauigkeit aufrechterhält, selbst wenn sich die Temperaturen ändern.

Aufgrund ihrer Zuverlässigkeit und Präzision sind Quarzkristalloszillatoren in einer Vielzahl von Technologien unverzichtbar.Sie werden als Taktreferenzen in Mikroprozessoren, in Mobiltelefonen und drahtlosen Geräten verwendet, um die Kommunikation synchron zu halten, und in GPS -Geräten für eine genaue Zeitmessung.

Eigenschaften des Quarzkristalloszillators


Quarzkristalloszillatoren sind wichtig für die Elektronik, die eine konsistente Häufigkeit, Genauigkeit und minimale Energieverbrauch erfordern.Hier ist eine Aufschlüsselung ihrer Hauptmerkmale, die sich für Klarheit und Details verbessert.

Hochfrequenzstabilität


Die hervorragende Frequenzstabilität von Quarzkristalloszillatoren ist auf die physikalischen und chemischen Eigenschaften von Quarz zurückzuführen, insbesondere auf den piezoelektrischen Effekt.Dies bedeutet, dass der Kristall bei einer Spannung mit sehr präziser Geschwindigkeit vibriert und diese Schwingungen wieder in elektrische Signale umgewandelt werden können.Quartz 'niedriger Thermiserweiterungskoeffizient spielt ebenfalls eine wichtige Rolle.Es dehnt sich nicht so stark aus wie Temperaturveränderungen oder verarbeitet sich nicht so stark, was die Frequenz bei unterschiedlichen Temperaturen stabil hält.Der Schnitt des Kristalls (wie bei oder BT -Schnitt) wird sorgfältig ausgewählt, um die Frequenz über einen bestimmten Temperaturbereich stabiler zu machen.Daher summt der Oszillator unabhängig von Temperaturänderungen, Spannungsänderungen oder physischer Belastung immer wieder mit einer konstanten Frequenz.

Hohe Präzision


Die Präzision, mit der Quarzkristalle hergestellt werden, sorgt dafür, dass sie bei genauen Frequenzen mitschwingen.Jeder Kristall wird geschnitten, poliert und frequenz mit hochpräzisen Tools getestet, um die strengen Frequenzanforderungen zu erfüllen.Dieser sorgfältige Prozess garantiert nicht nur eine genaue Häufigkeit, sondern auch eine zuverlässige Leistung unter verschiedenen Umgebungsbedingungen wie Temperatur- und elektronische Laständerungen.Diese Genauigkeit ermöglicht kritische Anwendungen, einschließlich GPS, Hochgeschwindigkeitsdatenübertragung und Militärtechnologie, bei denen die Timing und die Frequenzgenauigkeit nicht verhandelbar sind.

Energieeffizient


Quarz -Kristalloszillatoren sind sehr energieeffizient und ideal für Geräte, die Batterien betreiben oder die Tragbarkeit erfordern.Ihr einfaches Design und die effiziente Energieumwandlung von Quarz bedeuten, dass der größte Teil der von ihnen verwendeten Stromversorgung direkt die Schwingung mit fast Wärme- oder Schaltkreisverlusten aufrechterhält.Diese Effizienz ist besser als andere Arten von Oszillatoren, wie LC- oder RC-Oszillatoren, die stärker hungriger sein können.Ergebnis?Geräte, die mit Quarzoszillatoren ausgestattet sind, können länger auf derselben Batterie laufen, sparen Energie und verringern die Notwendigkeit eines häufigen Ladens oder Batterieersatzes.

Äquivalentes Modell von Quarzkristall


Modelle von Quarzkristallen umfassen mehrere Schlüsselkomponenten, von denen jeweils die Leistung des Kristalls auf unterschiedliche Weise beeinflusst.Hier ist eine vereinfachte Aufschlüsselung dieser Komponenten und wie Ingenieure sie normalerweise für eine optimale Leistung betreiben:

Dynamische Kapazität (C1)


C1 auch als Motorkapazität bekannt und fängt die Fähigkeit des Kristalls ein, Energie während der Schwingung zu speichern und freizusetzen.Es wird in Femtofarads (FF) gemessen und ist ein kleiner, aber wichtiger Wert, der die Resonanzfrequenz des Kristalls direkt beeinflusst.Durch die Gewährleistung des korrekten C1 -Wertes hilft die Frequenzstabilität des Oszillators.

Induktor (L1)


Diese Komponente symbolisiert das massenähnliche Verhalten von Quarzkristall und veranschaulicht seine Fähigkeit, ein spezifisches Schwingungsmuster aufrechtzuerhalten.L1 kann definieren, wie der Kristall auf externe Störungen wie Änderungen im elektrischen Feld reagiert, die die natürliche Schwingungsfrequenz beeinflussen.

Serienwiderstand (R1)


R1 repräsentiert die Energie, die für jeden Oszillationszyklus innerhalb des Kristalls abgeleitet ist.Niedrigerer R1 bedeutet bessere Energieeinsparungen, verbessert den Qualitätsfaktor des Oszillators (Q-Wert) und ermöglicht eine hohe Frequenzstabilität und Effizienz.

Statische Kapazität (C0)


Spiegelt die elektrischen Eigenschaften des Kristalls wider, wenn er nicht schwingt, C0 ist die Kapazität zwischen den Kristallelektroden.Es ist viel größer als C1, typischerweise im Bereich Picofarad (PF) und beeinflusst die Wechselwirkung des Kristalls mit den umgebenden Schaltkreisen.

Tatsächlich verwenden Ingenieure diese Modellkomponenten, um vorherzusagen, wie sich Kristalle unter verschiedenen Bedingungen verhalten, wie z. B. unterschiedliche Temperaturen und Spannungen, wodurch zuverlässigere Elektronik gestaltet wird.Das Einstellen des externen Kondensators in der Schaltung kann beispielsweise die Lastkapazität (C0) optimieren und die Oszillationsfrequenz und die Stabilität so einstellen, dass die spezifischen Anforderungen erfüllt werden.

Die Auswahl von Kristallen mit einem spezifischen Schnittwinkel (z. B. AT-CUT) ist eine weitere Strategie zur Verbesserung der Leistung, insbesondere wenn Temperaturstabilität ein Problem darstellt.Da Quarzkristallparameter vom Hersteller zu Herstellern variieren können, wird empfohlen, das Datenblatt des Kristalls so früh wie möglich in der Entwurfsphase zu konsultieren, um die Gültigkeit des Designs zu bestätigen.

Dieser Ansatz zum Design des Kristalloszillators konzentriert sich auf die Manipulation und Anpassung der Parameter eines äquivalenten Modells, um Ingenieuren dabei zu helfen, Schaltkreise zu produzieren, die präzise, stabil und effizient sind-wesentliche Qualitäten von elektronischen Hochleistungsgeräten.

Die Beziehung zwischen Quarzkristallimpedanz und Quarzkristallfrequenz


Im Zentrum dieser Beziehung stehen zwei wichtige Resonanzfrequenzen: die Serie Resonanzfrequenz (FS) und die parallele Resonanzfrequenz (FP).Bei FS hat ein Quarzkristall seine niedrigste Impedanz, da sich die Induktivität (L1) und die dynamische Kapazität (C1) im Gleichgewicht befinden und sich gegenseitig die Auswirkungen des anderen abbrechen.Dies ermöglicht einen minimalen Energieverlust und eine maximale Frequenzstabilität, was es ideal für Präzisionsanwendungen wie das Takt -Timing oder die Gewährleistung stabiler Kommunikationssignale ist.

Series Resonance Frequency Fs
Abbildung 2: Serienresonanzfrequenz fs

Andererseits tritt FP auf, wenn die Impedanz der Kristallpeaks aufgrund der Wechselwirkung zwischen C1 und der statischen Kapazität (C0).Dieser Hochzeitszustand ist besonders vorteilhaft bei der Gestaltung von Verstärkern oder Filtern, da er unerwünschte Oszillationen vermeidet, indem sichergestellt wird, dass das Gerät nur innerhalb der gewünschten Frequenz arbeitet.

Parallel Resonance Frequency Fp
Abbildung 3: Parallele Resonanzfrequenz FP

Der Prozess von FS zu FP ist durch eine dynamische Änderung der Kristallimpedanz gekennzeichnet.Unter FS verhält sich der Kristall eher wie ein Kondensator, wobei die Impedanz mit zunehmender Frequenz zunimmt.Die Impedanz von FS zu FP erreicht zunächst einen Tiefpunkt bei FS, steigt dann auf einen Höhepunkt bei FP und nimmt erneut ab, wenn die Frequenz FP überschreitet und induktiven Eigenschaften aufweist.Dieses Verhalten ermöglicht es, dass das Oszillator -Design auf eine bestimmte Anwendung zugeschnitten ist und die Auswahl eines Kristalls ermöglicht, der das richtige Gleichgewicht zwischen Stabilität und Reaktionsfähigkeit bietet.

Das Design eines Quarzkristalloszillators ist mehr als nur einen Kristall mit der richtigen Resonanzfrequenz.Es beinhaltet eine eingehende Untersuchung darüber, wie sich die Impedanz des Kristalls bei der erwarteten Betriebsfrequenz verhält.Wenn Sie sicherstellen, dass der Oszillator unter verschiedenen Bedingungen stabil bleibt (z. B. Temperaturänderungen oder Laständerungen) erfordert eine präzise Anpassung von Schaltungskomponenten (Kondensatoren, Induktoren).Es ist ein empfindliches Gleichgewicht und sogar Faktoren wie den Temperaturkoeffizienten des Kristalls, ein Schnitttyp (AT, SC usw.) und das physikalische Layout der Oszillatorschaltung können die Leistung erheblich beeinflussen.

Diese komplexe Variation zwischen den physikalischen Eigenschaften eines Kristalls und seinem elektronischen Verhalten unterstreicht die Bedeutung eines gründlichen Verständnisses der äquivalenten Schaltungsmodelle und der Impedanzeigenschaften.Dieses Wissen erleichtert die Schaffung genauer, zuverlässiger elektronischer Designs.Aus diesem Grund werden umfangreiche Tests nicht nur während der Entwurfsphase empfohlen.Das ist wichtig.Es stellt sicher, dass der Oszillator nicht nur alle Leistungsstandards erfüllt, sondern auch die Stabilitätsanforderungen in seiner beabsichtigten Anwendung hält und den Erfolg der von ihm betriebenen elektronischen Geräte garantiert.

Quarzkristalloszillatorkonfiguration


Durch die Auswahl des richtigen Quarz -Kristalloszillator -Setups können Sie ein stabiles und genaues Frequenzsignal erreichen, das für eine Vielzahl von Anwendungen erforderlich ist.Was folgt, ist eine vereinfachte Beschreibung mehrerer gängiger Konfigurationen, ihrer Vorteile und wo sie am besten verwendet werden, um Designer klare Erkenntnisse zu bieten.

Pierce Oszillator


Der Pierce Oscillator fällt aus seiner Einfachheit und Effizienz auf.Es kombiniert einen Verstärker (normalerweise einen Wechselrichter) mit zwei Kondensatoren und einem Quarzkristall, um eine Rückkopplungsschleife zu erzeugen, die die Schwingungsfrequenz durch ein π-förmiges Netzwerk setzt.Die konsistente Verstärkung dieses Setups und die Resonanzeffekte des Kondensators und des Kristalls machen es ideal für integrierte Schaltkreise wie CMOs und TTL -Logik -Gates, die üblicherweise in Mikroprozessor- und Mikrocontroller -Takt -Kreisläufen zu finden sind.Die Hauptvorteile sind das einfache Design, die Erschwinglichkeit und die Kompaktheit, was es ideal für Projekte macht, bei denen Kosten und Raum eng sind.

Pierce Oscillator
Abbildung 4: Pierce Oszillator

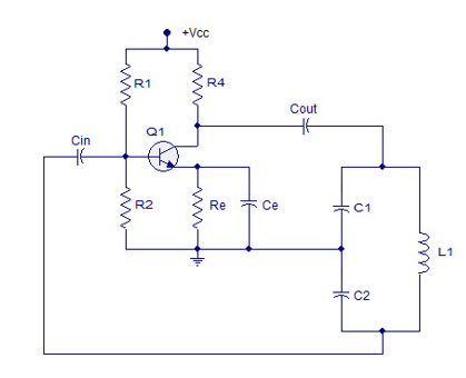
Colpitts Oszillator


Colpitts -Oszillatoren verwenden ein einzigartiges LC -Feedback -Netzwerk, das einen Kondensator mit einem Quarzkristall für eine verbesserte Frequenzgenauigkeit ersetzt.Bekannt für seine stabile Frequenzstabilität ist besonders für hochfrequente Aufgaben wie Funkübertragung geeignet und bietet eine hohe Q-Faktorin und eine zuverlässige Leistung.

Colpitts Oscillator
Abbildung 5: Colpitts -Oszillator

Clapp -Oszillator


Der CLAPP -Oszillator ist eine Optimierung des Colpitts -Designs, das einen zusätzlichen Kondensator in der LC -Schleife einführt und damit die Frequenzstabilität und den Stimmbereich verbessert.Dieses Setup ermöglicht eine bessere Kontrolle über die Schwingungsfrequenz, sodass es resistenter gegen Änderungen der Temperatur und der Stromversorgung ist.Aufgrund seiner ausgezeichneten Stabilität und Abstimmung leuchtet es in VHF- und UHF -Anwendungen wie professionelle drahtlose Kommunikationsgeräte.

Clapp Oscillator
Abbildung 6: Clapp -Oszillator

Brückenoszillator


Der Brückenoszillator basiert auf dem Wheatstone Bridge -Modell und integriert einen Quarzkristall, um die Frequenz zu stabilisieren.Dieses Design erfordert eine präzise Widerstandsanpassung, um das Brückengleichgewicht zu erhalten und in Anwendungen, die eine bestinklasse Stabilität und Genauigkeit erfordern, wie z. B. Messinstrumente und Standardfrequenzgeneratoren.

Bridge Oscillator
Abbildung 7: Brückenoszillator

Hartley Oszillator


Der Hartley -Oszillator ist eine weitere LC -Feedback -Netzwerkvariation, die einen Induktor und einen Quarzkristall verwendet, um seine Oszillationsfrequenz einzustellen, sodass er ideal für HF -Anwendungen mit einem breiten Frequenzmodulationsbereich ist.Obwohl dies in Kristalloszillator -Designs nicht so häufig ist wie die Pierce- oder Colpitts -Konfigurationen, ist dies für bestimmte Anwendungsfälle immer noch wertvoll.

Hartley Oscillator
Abbildung 8: Hartley -Oszillator

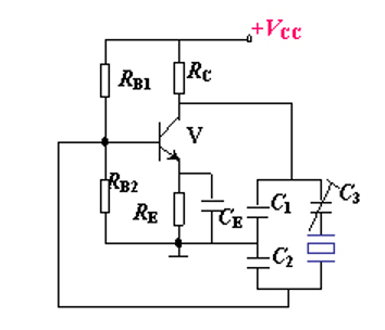
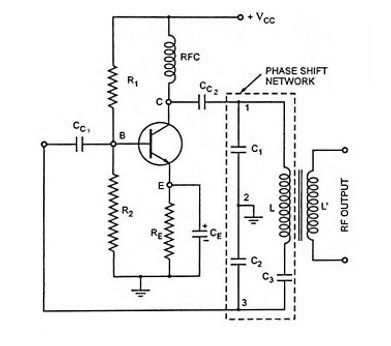
Phasenverschiebungsoszillator


Das Design basiert auf einem RC -Netzwerk, um die für die kontinuierliche Schwingung erforderliche Phasenverschiebung zu erzeugen.Die Einführung eines Quarzkristalls hilft dabei, Frequenzen zu sperren und zu stabilisieren und eine stabile Leistung in professionellen Rollen wie der Schallzeugung oder der einzigartigen Filtererstellung zu gewährleisten.

Phase Shift Oscillator
Abbildung 9: Phasenverschiebungsoszillator

Negativer Widerstandoszillator


Negative Widerstandsoszillatoren verwenden Komponenten wie Tunneldioden und Quarzkristalle und Excel in hoher Frequenz bis Mikrowellenanwendungen.Diese fortgeschrittenen Aufgaben ermöglichen es dem Kristall, eine genaue Frequenzregelung zu gewährleisten.

Abhängig von Faktoren wie dem gewünschten Frequenzbereich, den Stabilitätsanforderungen, den Kosten und den Größenbeschränkungen hat jeder Oszillatortyp seine eigenen Vorteile und ist besser geeignet, bestimmte Bedürfnisse zu erfüllen.Das Verständnis der funktionierenden Prinzipien und Vorteile dieser verschiedenen Oszillatoren ist der Schlüssel zur Gestaltung effektiver elektronischer Systeme.

Schlüsselpunkte im Design und die Verwendung von Quarzkristalloszillatoren


Damit ein Oszillator seine genaue Frequenz treffen kann, entspricht die Lastkapazität (CL) genau mit dem, was der Quarzkristall angibt.Dies bedeutet, dass das Layout der Leiterplatte sorgfältig plant, um zusätzliche Kapazität von Schnittstellen und Schaltkreis selbst zu minimieren, was zu Frequenzverschiebungen und einer verringerten Leistung führen kann.

Vermeiden Sie es, den Kristall zu hart zu schieben, um eine Überhitzung oder Beschädigung zu verhindern.Halten Sie sich an die empfohlenen Antriebsniveaus, um die Lebensdauer des Kristalls zu verlängern und den Oszillator stabil zu halten.Entwerfen Sie die Schaltung, um Strom und Spannung auf sicheren Ebenen zu halten, und verwenden Sie Strombegrenzer.

Temperatur, Luftfeuchtigkeit und Schwingungen können mit der Leistung des Oszillators durcheinander bringen.Wählen Sie die richtige Verpackung und erstellen Sie, um diesen standzuhalten.Die Verwendung von temperaturgesteuerten Oszillatoren (TCXO oder OCXO) kann auch dazu beitragen, die Frequenz über verschiedene Temperaturen hinweg stabil zu halten.

Wählen Sie einen Oszillator aus, der den Anforderungen der Anwendung entspricht und die Zielfrequenz, Stabilität, Spannung und Stromnutzung betrachtet.Pierce, Colpitts und Clapp -Oszillatoren haben je nach Situation ihre eigenen Vorteile.

Ein intelligentes Layout mit guter Erdung reduziert das Geräusch und verbessert die Leistung.Verwenden Sie kurze, direkte Wege für Signale, sorgen Sie für die ordnungsgemäße Erdung und meiden Sie die Eingriffe durch Hochfrequenzsignale.

Stellen Sie sicher, dass der Oszillator in seiner endgültigen Umgebung wie erwartet funktioniert, indem Sie Tests wie die Überprüfung der Temperaturstabilität, die langfristige Leistung und die Reaktion auf Änderungen der Spannung und Last durchführen.

Um den Oszillator stabil zu halten, senken Sie die rechten Entkopplungskondensatoren, um das Geräusch aus der Stromversorgung zu verringern.

Verwenden Sie an Stellen mit viel elektromagnetischem Rauschen oder harten Bedingungen, um Abschirmung und Filterung zu verhindern und den Oszillator reibungslos zu halten.

Entwerfen Sie das System so, dass es nach dem Montage geringfügige Frequenzanpassungen ermöglicht, indem Komponenten wie variable Kondensatoren zur genauen Steuerung verwendet werden.

Anwendung des Quarzkristalloszillators


Quarzkristalloszillatoren sind für ihre beispiellose Genauigkeit und Stabilität hervorgegangen und sind in allem, von alltäglichen Elektronik wie Uhren bis hin zu kritischen Systemen, die in Kommunikation, Industrie und Verteidigung verwendet werden, von Bedeutung.Die folgenden Details, wie Sie sie verwenden und sich auf die praktische Erfahrung und subtile Feinheiten der Verwendung dieser Geräte konzentrieren.

Uhren und Timer


In der Welt der Mikroprozessoren und Mikrocontroller sind Quarzkristalloszillatoren wichtig.Sie generieren die genauen Taktsignale, die für eine präzise Timing und die Synchronisation der Datenverarbeitung erforderlich sind.Diese Oszillatoren halten Echtzeituhren und Timer trotz Temperaturänderungen und Stromschwankungen am Laufen, um sicherzustellen, dass alles, von Smartwatches bis hin zu Haushaltsgeräten, reibungslos und effizient läuft, ohne Zeit zu verlieren.

Kommunikationsausrüstung


Quarzkristalloszillatoren sind der Herzschlag der drahtlosen Kommunikation und liefern die genaue Trägerfrequenz, die für eine klare, interferenzfreie Übertragung erforderlich ist.Diese Präzision ermöglicht einen Hochgeschwindigkeits-, zuverlässigen Datenaustausch über Mobiltelefone, WLAN und Bluetooth, wodurch unsere verbundene Welt möglich ist.

Computer und Vernetzung


Stabile Taktsignale von Quarzkristalloszillatoren sind die Grundlage für Computersysteme und Netzwerkgeräte und ermöglichen die synchrone Verarbeitung und Übertragung von Daten.Für Geräte wie Motherboards und Router sorgt diese Koordination für einen schnellen und stabilen Fluss des Internetverkehrs.

Unterhaltungselektronik


Von Spielkonsolen bis hin zu Fernsehern stellen Quarzkristalloszillatoren sicher, dass unsere Geräte nicht nur genaue Zeit haben, sondern auch digitale Signale präzise verarbeiten.Ihre Rolle ist besonders wichtig bei High-End-Elektronik, die eine präzise Zeit für eine optimale Leistung erfordern.

Industrie und Automobil


Quarzkristalloszillatoren bieten die Zuverlässigkeit, die unter den harten Bedingungen der industriellen Automatisierung und der Automobilelektronik erforderlich ist.Sie tragen dazu bei, alles von Fabrikproduktionslinien bis hin zu Auto -Navigationssystemen zu halten, um Sicherheit und Effizienz zu gewährleisten.

Test- und Messgeräte


In Wissenschaft und Technik dienen diese Oszillatoren als Frequenzstandard für Geräte, die sorgfältige Messungen wie Spektrumanalysatoren erfordern.Diese Anwendung unterstreicht ihre wichtige Rolle bei der Erzielung von Präzision und Zuverlässigkeit in F & E.

Luft- und Raumfahrt und Militär


In den harten Umgebungen von Luft- und Raumfahrt- und militärischen Anwendungen bieten Quarzkristalloszillatoren die Genauigkeit und Stabilität für Satellitenkommunikation, Luftfahrtnavigation und andere kritische Technologien, um die Wirksamkeit und Sicherheit dieser Operationen sicherzustellen.

Quarzkristalloszillatoren sind in einer Vielzahl von Anwendungen wichtig, von einfachen Zeitmessungen bis hin zu komplexen Systemen, die in der Luft- und Raumfahrt und im Militär verwendet werden.Ihre Implementierung erfordert eine sorgfältige Berücksichtigung technischer Details wie Anpassungslastkapazität, Steuerungsstufen und Auswahl des entsprechenden Oszillatortyps, um ihr volles Potenzial für eine präzise und stabile Frequenzregelung auszuschöpfen.

Abschluss


Wenn wir uns mit spezifischen Design- und Nutzungsrichtlinien einsetzen, können wir die Funktionalität von Quarzkristalloszillatoren verbessern und die strengen Anforderungen an eine präzise Zeitmessung und Frequenzregulierung in der zeitgenössischen Elektronik erfüllen.Dieser Ansatz erhöht nicht nur die Präzision und Zuverlässigkeit der elektronischen Technologie, sondern fördert auch seinen Fortschritt.Durch sorgfältige Kalibrierung, durchdachtes Design und akribische Tests stellen wir sicher, dass diese kritischen Komponenten eine optimale Leistung liefern und erheblich zur Entwicklung elektronischer Geräte und Systeme beitragen.






Häufig gestellte Fragen [FAQ]


1. Was ist besser, OCXO oder TCXO?


Die Entscheidung, einen OCXO (OCKXO -OCXO) oder ein TCXO (Temperaturkompensierter Kristalloszillator) zu verwenden, hängt von den spezifischen Anforderungen Ihrer Anwendung ab.OCXOs bieten eine hervorragende Frequenzstabilität, indem sie eine konstante Temperatur mit hoher Menge beibehalten, wodurch die Frequenzschwankungen unter verschiedenen Betriebsbedingungen erheblich reduziert werden.

2. Was ist die Berechnungsformel für einen Quarzkristalloszillator?


Die Berechnungsformel der Kristallimpedanz lautet wie folgt: ZP = ZS × XCP / (ZS +), wobei Rs, XLs und XCs den Widerstand, die induktive Reaktanz bzw. der kapazitiven Reaktanz des Serienkreises darstellen.

3. Warum 32.768kHz?


Der 32,768 kHz -Kristalloszillator wurde wegen seines geringen Stromverbrauchs ausgewählt - ein leuchtender Frequenzbetrieb erfordert weniger Leistung.Darüber hinaus spielen Kostenfaktoren eine wichtige Rolle.Obwohl führende Hersteller eine Vielzahl von kostengünstigen Lösungen anbieten, machen es die niedrigen Kosten von 32,768 kHz-Kristallen zu einer günstigen Wahl für Designs.

4. Was ist besser, Quarzkristall oder Kristalloszillator?


Beim Vergleich von Quarzkristallen mit Oszillatoren neigen die Oszillatoren dazu, weniger Platz einzubeziehen, da sie immer eine Frequenzkontrollkomponente (in diesem Fall ein Quarzkristall) enthalten, der in einen Schaltkreis wie einen Pierce -Oszillator integriert ist.Diese Integration führt zu Schwingungen des Quarzkristalls.

5. Warum einen Quarzkristalloszillator verwenden?


Ein Quarz -Kristalloszillator in Kombination mit einem Oszillatorschaltkreis oszilliert an seiner Resonanzfrequenz und liefert ein außergewöhnlich stabiles Taktsignal.Diese Stabilität ist nützlich für eine Vielzahl von Technologieanwendungen, von Quartz -Uhren über GPS -Empfänger bis hin zu Radarsystemen, die bis zu zeitlichen Signalen arbeiten.

Verwandter Artikel

Online -RFQ -Einreichungen: Schnelle Antworten, bessere Preise!

RFQ