Deutsch
Zeit: 2025/12/18
Durchsuchen: 369
Der Allzweck-NPN-Transistor NTE 2N4400

2N4400
NTE Electronics, Inc
TRANS NPN 40V 0.6A TO92
In Stock: 2050 pcs
ist ein weit verbreiteter Kleinsignaltransistor.In diesem Artikel werden die Grundlagen, die Pin-Konfiguration, Spezifikationen, Funktionen, Schaltungsbetrieb, Anwendungen, Sicherheitsaspekte und mehr des 2N4400-Transistors erläutert.

Die 2N4400

2N4400
NTE Electronics, Inc
TRANS NPN 40V 0.6A TO92
In Stock: 2050 pcs
ist ein Allzweck-NPN-Bipolartransistor (BJT).Es ist für gängige Schalt- und Verstärkungsanwendungen konzipiert.Es besteht aus Silizium und ist normalerweise in einem TO-92-Gehäuse untergebracht. Es eignet sich für elektronische Schaltkreise mit niedriger bis mittlerer Leistung.Als NPN-Transistor arbeitet er, wenn ein kleiner Basisstrom einen größeren Stromfluss vom Kollektor zum Emitter steuert, was ihn zur Signalsteuerung und Stromverstärkung nützlich macht.
Wenn Sie Interesse am Kauf des NTE 2N4400 haben, kontaktieren Sie uns bitte bezüglich Preis und Verfügbarkeit.

|
Pin
Nummer |
Pin
Name |
Beschreibung |
|
1 |
Emitter (E) |
Ermöglicht Strom
den Transistor verlassen;normalerweise mit Erde oder Last verbunden |
|
2 |
Sammler (C) |
Hauptstrom
Von der Basis gesteuerter Pfad;mit der Last verbunden |
|
3 |
Basis (B) |
Steuert die
Transistorbetrieb;Ein kleiner Strom ermöglicht hier die Leitung |
• 2N3904

2N3904
NTE Electronics, Inc
TRANS NPN 40V 0.2A TO92
Out Stock
• 2N2222
![]()
2N2222
onsemi
TRANS NPN 30V 0.8A TO18
In Stock: 77822 pcs
• PN2222
![]()
PN2222
onsemi
TRANS NPN 30V 0.6A TO92
In Stock: 8213 pcs
• KSP2222

KSP2222
FAIRCHILD
KSP2222 FSC
In Stock: 3100 pcs
• BC547
![]()
BC547
onsemi
TRANS NPN 45V 0.1A TO92-3
In Stock: 20300 pcs
•BC548
![]()
BC548
onsemi
TRANS NPN 30V 0.1A TO92-3
In Stock: 68291 pcs
• BC549
![]()
BC549
onsemi
TRANS NPN 30V 0.1A TO92-3
In Stock: 5300 pcs
• 2SC1815
![]()
2SC1815
Central Semiconductor
TRANS NPN 50V 0.15A
In Stock: 1000300 pcs
|
Spezifikation |
Wert |
|
Transistortyp |
NPN Bipolar
Sperrschichttransistor |
|
Paket |
TO-92 |
|
Kollektor–Emitter
Spannung (VCEO) |
40 V |
|
Sammlerbasis
Spannung (VCBO) |
60 V |
|
Emitter-Basis
Spannung (VEBO) |
6 V |
|
Maximal
Kollektorstrom |
600 mA |
|
Macht
Zerstreuung |
625 mW |
|
Gleichstromverstärkung
(hFE) |
50 – 150 |
|
Übergang
Häufigkeit |
200 MHz |
|
Betrieb
Temperaturbereich |
−55 bis +150 °C |

• Allzweck-NPN-Transistor – Entwickelt für alltägliche elektronische Anwendungen wie Signalverstärkung und Schalten in analogen und digitalen Schaltkreisen.
• Hohe Kollektorstromfähigkeit – Unterstützt bis zu 600 mA, sodass er Relais, LEDs und kleine Motoren besser ansteuern kann als viele NPN-Transistoren mit niedrigem Strom.
• Mittlere Spannungswerte – Mit einer Kollektor-Emitter-Nennspannung von 40 V ist es für Schaltkreise mit niedriger bis mittlerer Spannung geeignet.
• Gute Gleichstromverstärkung (hFE) – Bietet zuverlässige Verstärkung mit stabiler Verstärkung bei typischen Betriebsströmen.
• Schnelle Schaltleistung – Eine Übergangsfrequenz von etwa 200 MHz ermöglicht einen effizienten Betrieb in Hochgeschwindigkeits- und Schaltanwendungen.
• Geringe Verlustleistung – Mit einer Nennleistung von ca. 625 mW ist es für kompakte Designs mit geringem Stromverbrauch geeignet.
• TO-92-Durchsteckgehäuse – einfach zu handhaben, zu löten und auszutauschen, ideal für Prototyping und PCB-montierte Designs.
• Großer Betriebstemperaturbereich – Betrieb von –55 °C bis +150 °C, wodurch zuverlässige Leistung in unterschiedlichen Umgebungen gewährleistet wird.


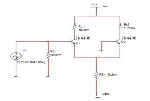
In dieser Schaltung werden die 2N4400-Transistoren als Differenzverstärkerpaar verwendet.Beide Transistoren teilen sich einen gemeinsamen Emitterwiderstand, der an eine negative Versorgung angeschlossen ist und einen stabilen Endstrom für die Schaltung einstellt.Das Eingangssignal wird an die Basis von Q1 angelegt, während Q2 als Referenz fungiert.Bei einer Änderung der Eingangsspannung wird der Strom zwischen Q1 und Q2 gelenkt.Dies führt zu entgegengesetzten Spannungsänderungen an den Kollektoren über RC1 und RC2.Der 2N4400 arbeitet hier in seinem aktiven Bereich und verstärkt die Differenz zwischen dem Eingangssignal und der Referenz, was für rauscharme Signalverstärkungs- und Vergleichsschaltungen nützlich ist.

2N4400-Transistor als Common-Emitter-Verstärker
In dieser Schaltung arbeitet der 2N4400 als Common-Emitter-Spannungsverstärker.Das Eingangssignal des Funktionsgenerators wird über einen Basiswiderstand in die Basis eingespeist, wodurch der Basisstrom begrenzt und der Transistor geschützt wird.Der Emitterwiderstand sorgt für eine negative Rückkopplung, verbessert die Stabilität und reduziert Verzerrungen.Mit steigender Basisspannung leitet der Transistor mehr Strom, was zu einem größeren Spannungsabfall am Kollektorwiderstand führt und am Kollektor ein verstärktes, invertiertes Ausgangssignal erzeugt.Diese Konfiguration wird üblicherweise für Kleinsignal-Audio und allgemeine Verstärkung verwendet.

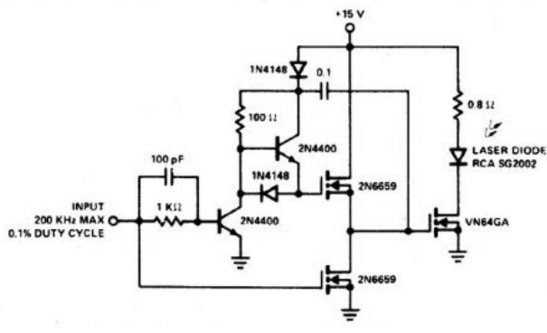
2N4400-Transistor als Hochgeschwindigkeits-Schalt- und Treiberstufe
Hier wird der 2N4400 hauptsächlich als schnell schaltender Transistor eingesetzt.Der Eingangsimpuls treibt die Basis an und schaltet den Transistor schnell ein und aus.Dioden rund um den Transistor helfen bei der Steuerung der Schaltgeschwindigkeit und schützen vor Sperrspannungen.Der 2N4400 treibt nachfolgende Transistorstufen an, die Geräte mit höherem Strom steuern, beispielsweise eine Laserdiode.In dieser Funktion arbeitet der Transistor hauptsächlich im Sperr- und Sättigungsbereich und fungiert eher als zuverlässiger Schalter als als linearer Verstärker.Dies zeigt die Vielseitigkeit des 2N4400 bei Hochgeschwindigkeitsimpuls- und Treiberanwendungen.
• Kleinsignal-Spannungsverstärker
• Audio-Vorverstärkerstufen
• Common-Emitter-Verstärkerschaltungen
• Differenzverstärkerschaltungen
• Signalaufbereitungsschaltungen
• Universelle Schaltkreise
• Hochgeschwindigkeits-Digitalschaltung
• LED- und Laserdioden-Treiberschaltungen
• Relais- und Magnettreiber (niedriger Strom)
• Impuls- und Wellenformschaltungen
• Oszillator- und Multivibratorschaltungen
• Puffer- und Treiberstufen
• Schnittstelle auf Logikebene
• Verstärkung des Sensorsignals
Für den sicheren Betrieb des NPN-Transistors 2N4400

2N4400
NTE Electronics, Inc
TRANS NPN 40V 0.6A TO92
In Stock: 2050 pcs
müssen Spannung, Strom und Verlustleistung innerhalb der Datenblattgrenzen gehalten werden.Die Kollektor-Emitter-Spannung und der Kollektorstrom sollten immer unter ihren maximalen Nennwerten bleiben, mit einer Sicherheitsmarge, um einen Ausfall oder eine Überhitzung zu verhindern.Der Basisstrom muss mithilfe eines Basiswiderstands ordnungsgemäß begrenzt werden, um den Basis-Emitter-Übergang zu schützen.Bei Verstärkeranwendungen stellt die korrekte Vorspannung sicher, dass der Transistor im aktiven Bereich arbeitet, um eine stabile und verzerrungsarme Leistung zu gewährleisten, während bei Schaltanwendungen das Gerät eindeutig im Sperr- und Sättigungsbereich arbeiten sollte, um Leistungsverluste zu minimieren.
Auch Wärmemanagement und Schaltkreisschutz sind für einen zuverlässigen Betrieb wichtig.Auch wenn es sich beim 2N4400 um einen Kleinsignaltransistor handelt, können übermäßige Ströme oder Spannungen Wärme erzeugen, die seine Lebensdauer verkürzt.Ein gutes PCB-Layout, eine ordnungsgemäße Luftzirkulation und die Vermeidung eines kontinuierlichen Hochleistungsbetriebs tragen zur Temperaturkontrolle bei.Induktive Lasten wie Relais oder Spulen sollten immer eine Flyback-Diode enthalten, um Spannungsspitzen zu unterdrücken, und eine umgekehrte Basis-Emitter-Spannung sollte vermieden werden.Die Einhaltung dieser Praktiken gewährleistet eine langfristige, sichere und zuverlässige Leistung.
|
Parameter |
2N4400
![]() |
2N4400BU
|
|
Transistortyp |
NPN |
NPN |
|
Sammler-Emitter
Spannung (VCEO) |
40 V |
40 V |
|
Sammlerbasis
Spannung (VCBO) |
60 V |
60 V |
|
Emitter-Basis
Spannung (VEBO) |
6 V |
6 V |
|
Maximal
Kollektorstrom (IC) |
600 mA |
600 mA |
|
Macht
Zerstreuung |
625 mW |
625 mW |
|
Gleichstromverstärkung
(hFE) |
20 – 300 |
20 – 300 |
|
Übergang
Frequenz (fT) |
~250 MHz |
~250 MHz |
|
Pakettyp |
TO-92 |
TO-92 |
|
Montageart |
Durchgangsloch |
Durchgangsloch |
|
Polarität |
NPN |
NPN |
|
Pin
Konfiguration |
E-B-C |
E-B-C |

• Hohe Kollektorstromfähigkeit für einen Kleinsignaltransistor
• Geeignet sowohl für Verstärkungs- als auch für Schaltanwendungen
• Schnelle Schaltgeschwindigkeit im Vergleich zu vielen Allzweck-BJTs
• Niedrige Kosten und weit verbreitet
• Einfache Bias-Anforderungen
• Funktioniert gut mit Niederspannungs-Logiksignalen
• Kompaktes TO-92-Gehäuse für platzsparende Designs
• Gute Zuverlässigkeit in Allzweckschaltungen
• Begrenzte Verlustleistung aufgrund der geringen Gehäusegröße
• Nicht für Hochspannungsanwendungen geeignet
• Die Verstärkung kann zwischen den Geräten erheblich variieren
• Erfordert eine ordnungsgemäße Basisstrombegrenzung
• Nicht ideal für Hochleistungs- oder Hochstromlasten
• Bei hohen Temperaturen nimmt die Leistung ab
• Kein eingebauter Schutz gegen Überstrom oder Spannungsspitzen
NTE-Elektronik ist in erster Linie für seine Rolle als Komponentenlieferant und Ersatzteilspezialist und nicht als reiner interner Halbleiterhersteller bekannt.Das Unternehmen baute seinen Ruf auf, indem es elektronische Komponenten von qualifizierten Fertigungspartnern bezog und diese unter der Marke NTE mit standardisierten Spezifikationen anbot.Seine Fertigungskapazitäten konzentrieren sich auf Teilequalifizierung, Tests, Querverweise, Qualitätskontrolle, Verpackung und Vertrieb und stellen die Kompatibilität mit einer breiten Palette von Original- und veralteten Komponenten sicher.
Ja, der 2N4400 kann über GPIO-Pins des Mikrocontrollers mit einem geeigneten Basiswiderstand angesteuert werden.Dadurch können Logiksignale mit niedrigem Strom Lasten mit höherem Strom sicher steuern.
Ein gemeinsamer Basiswiderstandsbereich liegt je nach Versorgungsspannung und erforderlichem Kollektorstrom zwischen 1 kΩ und 10 kΩ, um eine sichere Basisstrombegrenzung zu gewährleisten.
Ja, aufgrund seiner schnellen Schaltgeschwindigkeit eignet es sich für die PWM-Steuerung von LEDs, kleinen Motoren und Signalmodulationsschaltungen.
In vielen Schaltkreisen mit niedriger bis mittlerer Leistung kann der 2N4400 ähnliche NPN-Transistoren ersetzen, wenn die Anforderungen an Spannung, Strom und Verstärkung kompatibel sind.
Überhitzung kann zu verringerter Verstärkung, instabilem Betrieb oder dauerhaften Schäden führen. Daher sind eine ordnungsgemäße Strombegrenzung und ein ordnungsgemäßes Wärmemanagement wichtig.
Der 2N4400 ist am häufigsten in einem TO-92-Durchsteckgehäuse erhältlich, wodurch er leicht zu löten und auszutauschen ist.
CAP CER 270PF 250V C0G 0603
CAP CER 3.3UF 10V X5R 0603
CAP CER 470PF 50V X5R 0402
CAP CER 680PF 16V X7R 0603
FIXED IND 52NH 180MA 1.32OHM SMD
IC SWITCH SPST-NCX4 35OHM 16SOIC
IC OPAMP GP 180MHZ RRO 8MSOP
IC COMPARATOR 2 DIFF 8TSSOP
IGBT Modules
10-BIT 20MSPS ADC
ACU QFP
HM514190AJ HIT
NXP 2021+RoHS
TRANS NPN 30V 0.8A TO18
vorrätig: 847
TRANS NPN 40V 0.2A TO92-3
vorrätig: 1318

TRANS NPN 30V 0.6A TO18
vorrätig: 1183
TRANS NPN 45V 0.1A TO92-3
vorrätig: 1908

TRANS NPN 30V 0.1A TO92-3
vorrätig: 1756

