Deutsch
Zeit: 2025/12/18
Durchsuchen: 421
Der NPN-Transistor 2N4401
![]()
2N4401
Diotec Semiconductor
BJT TO-92 40V 600MA
Out Stock
spielt in vielen elektronischen Schaltkreisen eine Schlüsselrolle.In diesem Artikel wird der NPN-Transistor 2N4401 im Detail besprochen, einschließlich seiner grundlegenden Funktionsweise, Pinbelegung, Spezifikationen, Funktionen, äquivalenten Modelle, praktischen Schaltungsanwendungen, sicheren Betriebspraktiken und Herstellerhintergrund.

Die 2N4401
![]()
2N4401
Diotec Semiconductor
BJT TO-92 40V 600MA
Out Stock
Der NPN-Transistor von ON Semiconductor (ONSEMI) ist ein Allzweck-Bipolartransistor.Es wird üblicherweise in einem TO-92-Gehäuse mit Durchgangsbohrung geliefert, was den Einsatz bei Prototypen, Bildungsprojekten und Produktionsdesigns erleichtert.
Dieser Transistor funktioniert, indem er einen kleinen Strom an der Basis zulässt, um einen größeren Strom zwischen Kollektor und Emitter zu steuern.Er hat eine maximale Kollektor-Emitter-Spannung von etwa 40 V und einen Kollektorstrom von bis zu 600 mA.Wenn Sie Interesse am Kauf des 2N4401 haben, kontaktieren Sie uns bitte bezüglich Preis und Verfügbarkeit.


|
Pin
Nein. |
Pin
Name |
Beschreibung |
|
1 |
Emitter (E) |
Der Emitter ist
der Anschluss, an dem der Strom den Transistor verlässt.Es ist normalerweise mit verbunden
Masse in NPN-Schaltungsdesigns. |
|
2 |
Basis (B) |
Die Basis
steuert den Betrieb des Transistors.Ein hier angelegter kleiner Strom ermöglicht dies
Es fließt ein größerer Strom zwischen Kollektor und Emitter. |
|
3 |
Sammler (C) |
Der Sammler ist
der Anschluss, durch den der Hauptstrom in den Transistor fließt
der Last oder Stromversorgung. |
BC547
![]()
BC547
onsemi
TRANS NPN 45V 0.1A TO92-3
In Stock: 20300 pcs
BC548
![]()
BC548
onsemi
TRANS NPN 30V 0.1A TO92-3
In Stock: 68291 pcs
BC549
![]()
BC549
onsemi
TRANS NPN 30V 0.1A TO92-3
In Stock: 5300 pcs
PN2222
![]()
PN2222
onsemi
TRANS NPN 30V 0.6A TO92
In Stock: 8213 pcs
S8050

S8050
UMW
25V 300MW 500MA 150MHZ 600MV@500
Out Stock
2N2369
![]()
2N2369
onsemi
TRANS NPN 15V 0.2A TO18
In Stock: 5066 pcs
• 2N2222
![]()
2N2222
onsemi
TRANS NPN 30V 0.8A TO18
In Stock: 77822 pcs
• 2N2222A

2N2222A
NTE Electronics, Inc
TRANS NPN 40V 0.8A TO18
Out Stock
• 2N3904

2N3904
NTE Electronics, Inc
TRANS NPN 40V 0.2A TO92
Out Stock
• MPS2222A
![]()
MPS2222A
onsemi
TRANSISTOR NPN GP SS 40V TO-92
In Stock: 45300 pcs
• KTN2222
• P2N2222A
![]()
P2N2222A
onsemi
TRANS NPN 40V 0.6A TO92
In Stock: 36100 pcs
• 2SC1815
![]()
2SC1815
Central Semiconductor
TRANS NPN 50V 0.15A
In Stock: 1000300 pcs
|
Parameter |
Wert |
|
Hersteller |
onsemi |
|
Transistor
Polarität |
NPN |
|
Konfiguration |
Single |
|
Technologie |
Silizium (Si) |
|
Montageart |
Durchgangsloch |
|
Paket/Koffer |
TO-92-3 |
|
Maximal
Kollektorstrom (IC) |
600 mA |
|
Sammler-Emitter
Spannung (VCEO) |
40 V |
|
Sammlerbasis
Spannung (VCBO) |
60 V |
|
Emitter-Basis
Spannung (VEBO) |
6 V |
|
Sammler-Emitter
Sättigungsspannung |
0,75 V (maximal) |
|
Macht
Verlustleistung (PD) |
625 mW |
|
Gleichstromverstärkung
(hFE) |
≥ 20 |
|
Gewinnen Sie Bandbreite
Produkt (fT) |
250 MHz |
|
Mindestens
Betriebstemperatur |
−55 °C |
|
Maximal
Betriebstemperatur |
+150 °C |
|
Verpackung |
Masse |
|
Produkttyp |
BJTs – Bipolar
Transistoren |
|
Kontinuierlich
Kollektorstrom |
600 mA |
|
Höhe |
5,33 mm |
|
Länge |
5,2 mm |
|
Breite |
4,19 mm |

• Allzweck-NPN-Transistor – Der 2N4401
![]()
2N4401
Diotec Semiconductor
BJT TO-92 40V 600MA
Out Stock
ist für eine Vielzahl elektronischer Anwendungen konzipiert und eignet sich daher sowohl für Schalt- als auch für Verstärkungsaufgaben in Verbraucher-, Industrie- und Bildungsschaltkreisen.Aufgrund seiner Vielseitigkeit kann es in vielen gängigen Designs verwendet werden, ohne dass spezielle Komponenten erforderlich sind.
• Hohe Kollektorstromfähigkeit (bis zu 600 mA) – Diese Funktion ermöglicht es dem Transistor, im Vergleich zu vielen Kleinsignaltransistoren höhere Stromlasten zu steuern.Es eignet sich ideal zum Antreiben von Relais, Lampen, kleinen Motoren und LEDs mit hoher Helligkeit, wenn die richtige Vorspannung angelegt wird.
• Kollektor-Emitter-Nennspannung von 40 V – Mit dieser Spannungstoleranz kann der 2N4401 sicher in Nieder- und Mittelspannungskreisen betrieben werden und bietet zuverlässige Leistung in Leistungs- und Signalsteuerungsanwendungen.
• Niedrige Kollektor-Emitter-Sättigungsspannung – Wenn der Transistor als Schalter verwendet wird, weist er einen geringen Spannungsabfall zwischen Kollektor und Emitter auf, was dazu beiträgt, Leistungsverluste zu reduzieren und die Gesamteffizienz der Schaltung zu verbessern.
• Gute DC-Stromverstärkung (hFE) – Eine relativ hohe Stromverstärkung ermöglicht die Steuerung größerer Kollektorströme durch kleine Basisströme, wodurch der Transistor bei minimaler Eingangsansteuerung effizient zur Verstärkung und zum Schalten geeignet ist.
• Hohe Übergangsfrequenz (250 MHz) – Dies ermöglicht dem 2N4401 eine gute Leistung in schnell schaltenden Schaltkreisen und Signalanwendungen mit mittlerer Frequenz, einschließlich Impuls- und Zeitschaltkreisen.
• Großer Betriebstemperaturbereich (–55 °C bis +150 °C) – Der Transistor behält über einen breiten Temperaturbereich stabile elektrische Eigenschaften bei und gewährleistet so einen zuverlässigen Betrieb in rauen oder wechselnden Umgebungen.
• TO-92-Durchsteckgehäuse – Das kompakte Gehäuse erleichtert die Installation, das Löten und den Austausch des 2N4401, insbesondere bei Prototyping-, Test- und Bildungsprojekten.

In dieser Anwendung wird der Transistor 2N4401
![]()
2N4401
Diotec Semiconductor
BJT TO-92 40V 600MA
Out Stock
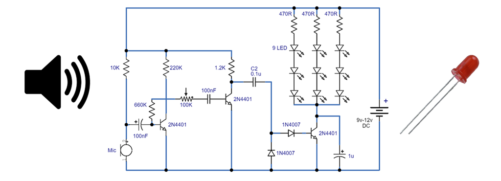
verwendet, um sehr kleine Audiosignale zu verstärken, die von einem Elektretmikrofon kommen.Wenn ein Ton erkannt wird, erzeugt das Mikrofon ein schwaches Wechselstromsignal, das dann über Kondensatoren und Vorspannungswiderstände an die Basis des Transistors gekoppelt wird.Der 2N4401 arbeitet hauptsächlich im aktiven Bereich, wo kleine Änderungen an der Basis größere Änderungen im Kollektorstrom hervorrufen.Wenn das verstärkte Signal zunimmt, treibt der Transistor die folgende Stufe an und schaltet schließlich mehrere LEDs ein.Wenn der Schallpegel hoch genug ist, geht der Transistor möglicherweise in die Sättigung, sodass ausreichend Strom fließen und das LED-Array beleuchten kann.

In der einstufigen Verstärkerschaltung ist der 2N4401 als Common-Emitter-Verstärker konfiguriert.Vorspannungswiderstände stellen einen stabilen DC-Arbeitspunkt ein, sodass der Transistor während des Signalbetriebs im aktiven Bereich bleibt.Der Eingangskondensator blockiert Gleichstrom, während Wechselstromsignale die Basis erreichen können.Wenn sich das Eingangssignal ändert, steuert der Basis-Emitter-Übergang den Kollektorstrom und erzeugt einen verstärkten Spannungshub am Kollektorwiderstand.Diese Konfiguration ist ideal für Audio- oder Sensorsignale mit niedrigem Pegel, bei denen eine lineare Verstärkung erforderlich ist.

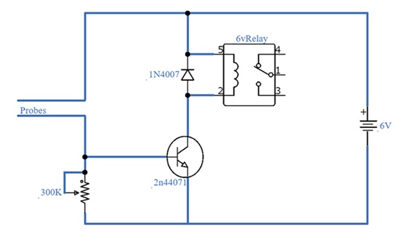
In dieser Schaltung dient der 2N4401 nicht mehr der Verstärkung, sondern als elektronischer Schalter.Ein Signal von Sonden oder Sensoren spannt die Basis des Transistors vor.Wenn ausreichend Basisstrom fließt, geht der 2N4401 in die Sättigung, sodass Strom vom Kollektor zum Emitter fließen und die Relaisspule erregen kann.Die Diode über dem Relais schützt den Transistor vor Spannungsspitzen, wenn das Relais ausschaltet.Hier arbeitet der Transistor streng zwischen Cutoff und Sättigung und gewährleistet so eine zuverlässige Relaissteuerung.

Im Schaltkreis des Kältesensors arbeitet der 2N4401 als Teil eines temperaturabhängigen Steuerungssystems.Ein NTC-Thermistor und Widerstände bilden einen Spannungsteiler, der die Basisspannung bei Temperaturschwankungen ändert.Wenn die Temperatur unter einen festgelegten Schwellenwert fällt, wird die Basisspannung hoch genug, um den Transistor einzuschalten.Der 2N4401 treibt dann einen zweiten Transistor an oder steuert direkt das Relais und aktiviert so eine externe Last.Diese Anwendung zeigt, wie der 2N4401 mit Sensoren kommunizieren und als Entscheidungsschalter und nicht als Signalverstärker fungieren kann.
• Audiosignalverstärkung
• Mikrofonvorverstärkerschaltungen
• Durch Geräusche aktivierte Schaltkreise
• LED-Treiberschaltungen
• Relaistreiberschaltung
• Sensorschnittstellenschaltungen
• Temperaturgesteuerte Schaltkreise
• Spannungsverstärkerstufen
• Schaltanwendungen mit geringem Stromverbrauch
• Signalumschaltung auf Logikebene
• Alarm- und Summertreiberschaltungen
• Allzweck-NPN-Schaltdesigns
Um einen sicheren Betrieb des 2N4401
![]()
2N4401
Diotec Semiconductor
BJT TO-92 40V 600MA
Out Stock
-Transistors zu gewährleisten, halten Sie den Kollektorstrom, die Kollektor-Emitter-Spannung und die Verlustleistung immer innerhalb der im Datenblatt angegebenen Grenzen.Das Überschreiten dieser Werte kann zu Überhitzung oder dauerhaften Schäden am Gerät führen.Der Einsatz geeigneter strombegrenzender Widerstände, insbesondere an der Basis und am Kollektor, trägt dazu bei, einen übermäßigen Stromfluss zu verhindern.
Für eine stabile und zuverlässige Leistung ist die richtige Vorspannung unerlässlich.Wenn der 2N4401 als Verstärker verwendet wird, sollte er so vorgespannt sein, dass er im aktiven Bereich bleibt, während Schaltanwendungen ihn vollständig in den Cutoff- oder Sättigungsbereich bringen sollten.Eine ausreichende Wärmeableitung, die richtige Polarität und Schutzkomponenten wie Flyback-Dioden für Relaislasten verbessern die langfristige Zuverlässigkeit und den sicheren Betrieb zusätzlich.

Onsemi ist ein weltweit führendes Halbleiterfertigungsunternehmen, das für seine starken Fähigkeiten in den Bereichen Energiemanagement, analoge und diskrete Halbleitertechnologien bekannt ist.Das Unternehmen bietet End-to-End-Fertigungsvorteile, einschließlich eigener Waferfertigung, fortschrittlicher Verpackung und strenger Zuverlässigkeitstests, die eine gleichbleibende Qualität und lange Produktlebenszyklen gewährleisten.Der Fokus von onsemi auf energieeffizienten und automobiltauglichen Lösungen unterstützt anspruchsvolle Anwendungen in Industrie-, Automobil- und Leistungselektronikmärkten, während sein Engagement für Innovation, Skalierbarkeit und Lieferstabilität das Unternehmen zu einem vertrauenswürdigen Hersteller für hochzuverlässige elektronische Komponenten macht.
Der 2N4401 kann einen viel höheren Kollektorstrom verarbeiten als der 2N3904 und eignet sich daher besser für die Ansteuerung von Relais und Schaltanwendungen mit höherer Last.
Ja, der 2N4401 funktioniert gut mit Arduino und anderen Mikrocontrollern zum Schalten von LEDs, Relais und Summern mithilfe geeigneter Basiswiderstände.
Der Basiswiderstand liegt typischerweise zwischen 1 kΩ und 10 kΩ, abhängig von der Versorgungsspannung und dem erforderlichen Kollektorstrom.
Es kann moderate Hochfrequenzschaltungen verarbeiten, ist jedoch aufgrund seines Allzweckdesigns nicht ideal für HF-Anwendungen.
Überhitzung kann zu Leistungseinbußen, einem Anstieg des Leckstroms oder einem dauerhaften Transistorausfall führen.
In vielen Schaltkreisen ja, aber Pinbelegung und Stromanforderungen sollten vor dem Austausch immer überprüft werden.
CAP CER 10UF 16V X7R 1210
CAP CER 2.4PF 50V C0G/NP0 0402
CAP CER 2700PF 100V C0G/NP0 0805
CAP CER 1.5UF 50V X7R 1210
RF DIODE SCHOTTKY 4V 75MW SOT23
IC SWITCH SPDT X 1 20OHM 8SOIC
DGTL ISO 2500VRMS 2CH GP 8SOIC
DC DC CONVERTER +/-15V 2W
IGBT Modules
IDT7204L15J IDT
AAT4626IHS-T1 ANALOGI
K6X1008T2D-GF70 SAMSUNG
IC TXRX 8X8 SGL 10G/5G/2.5G

TRANSISTOR, NPN, 0.8A, 75V, TO-1
vorrätig: 740
TRANS NPN 30V 0.8A TO18
vorrätig: 490

TRANS NPN 40V 0.6A TO92-3
vorrätig: 693
TRANS NPN 40V 0.2A TO92-3
vorrätig: 1072
TRANS NPN 40V 0.6A TO92
vorrätig: 1393


