Deutsch
Zeit: 2025/12/16
Durchsuchen: 347
Der NPN-Verstärkertransistor 2N5089
![]()
2N5089
onsemi
TRANS NPN 25V 0.05A TO92
In Stock: 88074 pcs
ist ein weithin anerkannter Kleinsignaltransistor.In diesem Artikel werden die Grundlagen, Pinbelegung, Spezifikationen, Merkmale, Funktionsprinzipien in realen Schaltkreisen, Kennlinien, Anwendungen, Vorteile, Einschränkungen und Herstellerhintergrund des 2N5089-Transistors im Detail erläutert.

Die 2N5089
![]()
2N5089
onsemi
TRANS NPN 25V 0.05A TO92
In Stock: 88074 pcs
Der NPN-Verstärkertransistor von onsemi ist ein Kleinsignal-Bipolartransistor auf Siliziumbasis.Es ist für Anwendungen konzipiert, die eine hohe Verstärkung und geringes Rauschen erfordern.Es ist bekannt für seine hervorragende Gleichstromverstärkung und eignet sich daher zur Verstärkung sehr schwacher Signale ohne nennenswerte Verzerrung.
Dieser Transistor wird üblicherweise in einem TO-92-Durchgangsgehäuse geliefert und ist für Audio-Vorverstärker, rauscharme Signalstufen und Allzweck-Verstärkerschaltungen optimiert.Mit moderaten Spannungs- und Stromwerten arbeitet der 2N5089 zuverlässig in Designs mit geringem Stromverbrauch, bei denen Signalklarheit und -stabilität von entscheidender Bedeutung sind.
Wenn Sie Interesse am Kauf des 2N5089 haben, kontaktieren Sie uns bitte bezüglich Preis und Verfügbarkeit.


|
Pin
Nummer |
Pin
Name |
Beschreibung |
|
1 |
Emitter (E) |
Liefert Strom
vom Transistor zur Schaltung;gemeinsamer Bezugspunkt in der Verstärkung
und Schaltanwendungen |
|
2 |
Basis (B) |
Steuert die
Transistorbetrieb;Ein kleiner Basisstrom ermöglicht den Fluss eines größeren Stroms
vom Kollektor zum Emitter |
|
3 |
Sammler (C) |
Sammelt Ladung
Träger und verbindet sich mit der Last;Durch diesen Pin fließt der Ausgangsstrom |
• 2N5088

2N5088
Fairchild Semiconductor
TRANS NPN 30V 0.1A TO92-3
In Stock: 201148 pcs
• MMBT5089
![]()
MMBT5089
onsemi
TRANS NPN 25V 0.1A SOT23-3
In Stock: 37296 pcs
• BC550

BC550
Fairchild Semiconductor
TRANS NPN 45V 0.1A TO92-3
In Stock: 17863 pcs
• BC550C
![]()
BC550C
Taiwan Semiconductor Corporation
TO-92, 45V, 0.1A, NPN BIPOLAR TR
Out Stock
• BC549
![]()
BC549
onsemi
TRANS NPN 30V 0.1A TO92-3
In Stock: 5300 pcs
• BC548
![]()
BC548
onsemi
TRANS NPN 30V 0.1A TO92-3
In Stock: 68291 pcs
• BC547
![]()
BC547
onsemi
TRANS NPN 45V 0.1A TO92-3
In Stock: 20300 pcs
• 2N3904

2N3904
NTE Electronics, Inc
TRANS NPN 40V 0.2A TO92
Out Stock
• SS9014

SS9014
TO-92
SS9014 TO-92
In Stock: 3339 pcs
• MPS650
![]()
MPS650
onsemi
TRANS NPN SS 2A 40V TO92
In Stock: 10119 pcs
• MPS6602
![]()
MPS6602
onsemi
TRANS NPN 40V 1A TO92
In Stock: 689188 pcs
|
Parameter |
Spezifikation |
|
Hersteller
(Hersteller) |
onsemi |
|
Verpackung |
Masse |
|
Teilestatus |
Veraltet |
|
Transistortyp |
NPN |
|
Sammler
Strom (Ic) Max |
50mA |
|
Sammler-Emitter
Spannung (VCEO) Max |
25 V |
|
VCE(sa) Max @
IB, IC |
500 mV bei 1 mA,
10mA |
|
Sammler-Cutoff
Aktuell (ICBO) Max |
50 nA |
|
Gleichstromverstärkung
(hFE) Min @ IC, VCE |
400 bei 100 µA, 5
V |
|
Macht
Verlustleistung max |
625 mW |
|
Übergang
Häufigkeit (zT) |
50 MHz |
|
Betrieb
Temperatur |
−55 °C bis +150 °C
(TJ) |
|
Montageart |
Durchgangsloch |
|
Paket/Koffer |
TO-226-3,
TO-92-3 Langer Körper |
|
Lieferantengerät
Paket |
TO-92 (TO-226) |
|
Basisprodukt
Nummer |
2N5089
|

• NPN-Siliziumtransistor – Verwendet eine bipolare NPN-Struktur, wodurch er für Common-Emitter-Verstärker und Low-Side-Schaltkreise geeignet ist.
• Hohe Gleichstromverstärkung (hFE) – Bietet eine sehr hohe Verstärkung (typischerweise ≥400), sodass kleine Basisströme die Steuerung größerer Kollektorströme ermöglichen, ideal für die Verstärkung schwacher Signale.
• Geräuscharme Leistung – Entwickelt, um elektrisches Rauschen zu minimieren, wodurch es sich gut für Audio-Vorverstärker und Signalstufen mit niedrigem Pegel eignet.
• Niedriger Kollektor-Abschaltstrom – Extrem kleiner Leckstrom verbessert die Effizienz und Stabilität in empfindlichen analogen Schaltkreisen.
• Mittlere Nennspannung – Unterstützt Kollektor-Emitter-Spannungen bis zu 25 V, geeignet für Niederspannungssignal- und Audioanwendungen.
• Niedrige Sättigungsspannung – Gewährleistet effizientes Schalten mit minimalem Spannungsverlust beim Betrieb im Sättigungsmodus.
• Gute Hochfrequenz-Reaktion – Mit einer Übergangsfrequenz von etwa 50 MHz kann es Audio- und niedrige HF-Signalverstärkungen verarbeiten.
• Geringer Stromverbrauch – Mit einer maximalen Verlustleistung von 625 mW ausgelegt, geeignet für kompakte Designs mit geringem Stromverbrauch.
• Großer Betriebstemperaturbereich – Funktioniert zuverlässig von –55 °C bis +150 °C und unterstützt den Einsatz unter unterschiedlichen Umgebungsbedingungen.
• TO-92-Durchsteckgehäuse – einfach zu handhaben und zu löten, ideal für Prototyping, Bildung und allgemeine Schaltungsdesigns.

Im ersten Schaltkreis wird der 2N5089
![]()
2N5089
onsemi
TRANS NPN 25V 0.05A TO92
In Stock: 88074 pcs
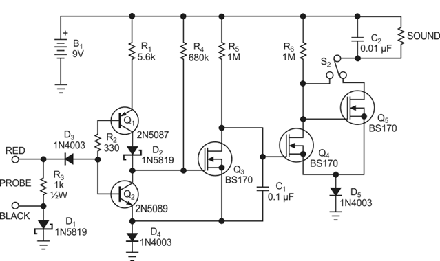
als rauscharmer Signalverstärker mit hoher Verstärkung am vorderen Ende eines Sonden- und Erkennungssystems verwendet.Die Sondeneingänge nehmen sehr kleine und möglicherweise verrauschte Signale auf, die zunächst durch Widerstände und Schutzdioden aufbereitet werden.Der 2N5089 verstärkt diese schwachen Signale aufgrund seiner sehr hohen Gleichstromverstärkung zuverlässig, sodass subtile Spannungsänderungen in nutzbare Steuersignale umgewandelt werden können.Vorspannungskomponenten rund um den Transistor sorgen dafür, dass er in seinem linearen Bereich arbeitet und so eine stabile Verstärkung statt zufälligem Schalten gewährleistet.Der verstärkte Ausgang treibt dann nachfolgende MOSFET-Stufen an, die das Schalten und die Tonerzeugung übernehmen.Bei diesem Design ist der 2N5089 für die Empfindlichkeit von entscheidender Bedeutung, da er es der Schaltung ermöglicht, auf Signale zu reagieren, die sonst zu klein wären, um erkannt zu werden.

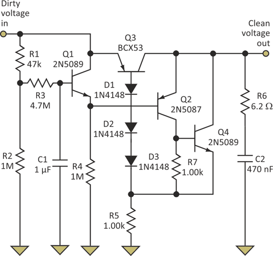
Im zweiten Schaltkreis fungiert der 2N5089 als Fehlerverstärker, der dabei hilft, eine verrauschte Eingangsspannung zu regulieren und zu reinigen.Es vergleicht die eingehende „schmutzige“ Spannung mit einer Referenz, die von Dioden und Widerstandsnetzwerken erzeugt wird.Jede Abweichung vom gewünschten Pegel führt zu einer Änderung des Basisstroms des 2N5089, der dann verstärkt und zur Steuerung anderer Transistoren in der Schaltung verwendet wird.Aufgrund seiner hohen Verstärkung führen selbst kleine Spannungsschwankungen zu Korrekturmaßnahmen und verbessern so die Ausgangsstabilität.Der Transistor arbeitet hauptsächlich in seinem aktiven Bereich und passt die Leitung kontinuierlich an, anstatt als einfacher Ein-/Ausschalter zu fungieren.Dadurch eignet sich der 2N5089 gut für Präzisionssteuerungs- und Spannungsglättungsanwendungen.

Im dritten Schaltkreis wird der 2N5089 als rauscharme Verstärkungsstufe in einem Fotodiodenempfänger eingesetzt.Die Fotodiode erzeugt als Reaktion auf Licht extrem kleine Ströme, die zunächst in ein Spannungssignal umgewandelt werden.Der 2N5089 verstärkt dieses schwache Signal, ohne das Rauschen wesentlich zu erhöhen, wodurch die Signalklarheit erhalten bleibt.Hochwertige Vorspannungswiderstände sorgen für einen stabilen Betrieb bei sehr niedrigen Strömen, während Koppelkondensatoren unerwünschte DC-Offsets und niederfrequentes Rauschen filtern.Das verstärkte Signal wird dann zur weiteren Verarbeitung oder Ausgabe an spätere Stufen weitergeleitet.In dieser Anwendung ist der 2N5089 aufgrund seines geringen Leckstroms und seiner hohen Verstärkung ideal für optische und sensorbasierte Schaltkreise, die eine genaue Signalverstärkung erfordern.

Dieses Diagramm zeigt, wie sich die Basis-Emitter-Spannung (VBE) und die Kollektor-Emitter-Sättigungsspannung (VCE(sat)) ändern, wenn der Kollektorstrom bei 25 °C ansteigt.Wenn der Strom ansteigt, steigt VBE allmählich an, was auf den zusätzlichen Basisantrieb hinweist, der für eine höhere Leitung erforderlich ist.Die VCE(sat)-Kurve bleibt bei kleinen Strömen niedrig und steigt bei höheren Strömen leicht an, was zeigt, dass der Transistor bei niedrigen bis mittleren Lasten eine effiziente Sättigung aufrechterhält.
Dieses Diagramm veranschaulicht, wie sich VBE mit der Temperatur bei verschiedenen Kollektorströmen ändert.Die negative Steigung bedeutet, dass VBE mit steigender Temperatur abnimmt, was typisch für Silizium-BJTs ist.Bei höheren Strömen verstärkt sich der Effekt, was die Bedeutung des thermischen Designs für präzise und rauscharme Schaltkreise unterstreicht.

Dieses Diagramm zeigt, wie sich die internen Sperrschichtkapazitäten (Cib, Cob, Ccb) mit der Sperrspannung ändern.Mit zunehmender Spannung nimmt die Kapazität aufgrund der sich erweiternden Verarmungsbereiche ab.Eine geringere Kapazität bei höheren Spannungen verbessert die Hochfrequenzleistung und reduziert die Signalbelastung in Verstärkerschaltungen.
Diese Kurve zeigt, wie sich die Übergangsfrequenz (fT) mit dem Kollektorstrom bei einem festen VCE ändert.Die Bandbreite steigt mit dem Strom, erreicht einen Spitzenwert und fällt dann aufgrund interner Einschränkungen bei hohen Strömen ab.Dies gibt den optimalen Strombereich an, um maximale Geschwindigkeit und Verstärkung bei Hochfrequenz- oder Schnellreaktionsdesigns zu erreichen.
• Audio-Vorverstärker und rauscharme Audio-Stufen
• Vorverstärkerschaltungen für Mikrofon- und Gitarren-Tonabnehmer
• Signalsonden und Signalverfolgungsschaltungen
• Verstärkung des Sensorsignals auf niedrigem Niveau
• Fotodioden- und optische Empfängerschaltungen
• Spannungsreglerfehler-Verstärkerstufen
• Rauschfilter- und Signalaufbereitungsschaltungen
• Präzisionskomparator- und Schwellenwertdetektorschaltungen
• Schaltanwendungen mit geringem Strom
• Prüf- und Messgeräte
• Allzweck-Kleinsignalverstärkungsdesigns

• Sehr hohe DC-Stromverstärkung (hFE), ideal für schwache Signalverstärkung
• Geräuscharme Leistung, geeignet für Audio- und Sensoranwendungen
• Ein geringer Kollektorleckstrom verbessert die Stabilität in empfindlichen Schaltkreisen
• Guter Hochfrequenzgang für Kleinsignaldesigns
• Niedrige Sättigungsspannung für effizientes Schalten bei geringem Strom
• Großer Betriebstemperaturbereich
• Einfach zu verwendendes TO-92-Durchsteckgehäuse
• Gut geeignet für Präzisions-Analogschaltungen
• Der niedrige maximale Kollektorstrom (50 mA) schränkt die Lastantriebsfähigkeit ein
• Die niedrige Kollektor-Emitter-Nennspannung (25 V) schränkt die Verwendung bei Hochspannung ein
• Nicht zur Leistungsverstärkung geeignet
• Veralteter Teilestatus einiger Hersteller
• Die Verstärkung kann zwischen den Geräten erheblich variieren
• Nicht ideal für Hochgeschwindigkeits-HF-Anwendungen außerhalb des fT-Bereichs
onsemi (ON Semiconductor) ist ein globaler Halbleiterhersteller mit Design-, Fertigungs- und Montagebetrieben in Nordamerika, Europa und Asien, der ihm eine starke Kontrolle über Qualität, Lieferkettenstabilität und langfristigen Produktsupport verleiht.Das Unternehmen ist bekannt für sein umfassendes Fachwissen in den Bereichen Energiemanagement, analoge und diskrete Halbleiter, unterstützt durch hauseigene Waferfabriken und fortschrittliche Verpackungsanlagen.Im Vergleich zu vielen Wettbewerbern, die stark auf Outsourcing setzen, ermöglicht die vertikal integrierte Fertigung von Onsemi eine höhere Zuverlässigkeit, konsistente Leistung und eine strengere Prozesskontrolle.
Der 2N5089 bietet im Allgemeinen eine höhere Gleichstromverstärkung, während der 2N5088 eine etwas geringere Verstärkung, aber eine ähnlich rauscharme Leistung aufweist.
Ja, es kann in vielen Schaltkreisen verwendet werden, aber vor dem Austausch müssen die Ausrichtung der Pinbelegung und die Verstärkungsunterschiede überprüft werden.
Um einen stabilen Betrieb im aktiven Bereich des Transistors aufrechtzuerhalten, wird üblicherweise eine Spannungsteilervorspannung verwendet.
Ja, es wird aufgrund seiner hohen Verstärkung und seines geringen Rauschens häufig in Audio-Vorverstärkern verwendet.
Der MMBT5089 ist das oberflächenmontierbare Äquivalent mit ähnlichen elektrischen Eigenschaften.
Für einen optimalen und stabilen Betrieb nutzen die meisten Designs Versorgungsspannungen zwischen 5 V und 12 V.
CAP CER 20PF 50V NP0 0805
CAP CER 180PF 50V X7R 0805
CAP CER 7.1PF 50V S2H 0603
CAP CER 0.47UF 25V X7R 1210
IC VIDEO MULTIPLEXER 4X1 14SOIC
IC REG LIN -2.5V 200MA SOT23-5
IC FPGA 140 I/O 256FBGA
IC SWITCH SPDT X 2 110OHM 8UMAX
ST72F324BK4TC ST
IC ADC 8BIT FLASH 20SSOP
CAP TANT 220UF 10% 10V 2917
IC SS CLOCK GENERATOR 8SOIC

TRANS NPN 25V 0.05A TO92
vorrätig: 960

TRANS NPN 25V 0.1A SOT23
vorrätig: 1337
TRANS NPN SS 2A 40V TO92
vorrätig: 446
TRANS NPN 40V 0.2A TO92-3
vorrätig: 1634
TRANS NPN 40V 1A TO92
vorrätig: 531
