Deutsch
Zeit: 2025/12/15
Durchsuchen: 474
Der Toshiba 2SA1015

2SA1015
KEFAN
2SA1015 Original
In Stock: 288400 pcs
ist einer der am weitesten verbreiteten PNP-Kleinsignaltransistoren.Mit seinen klaren Spezifikationen, flexiblen Einsatzmöglichkeiten und zuverlässigem Betrieb in verschiedenen Schaltungskonfigurationen ist der 2SA1015 nach wie vor ein wichtiger Bestandteil moderner Elektronik.In diesem Artikel werden die Merkmale, Spezifikationen, Anwendungen, Vergleiche und Funktionsprinzipien des Toshiba 2SA1015-Transistors erläutert.

Das Toshiba 2SA1015

2SA1015
KEFAN
2SA1015 Original
In Stock: 288400 pcs
ist ein Silizium-PNP-Epitaxietransistor.Es ist für die niederfrequente und rauscharme Signalverstärkung konzipiert.Es ist für seine stabile Leistung und hohe Verstärkung bekannt und wird häufig in Audioeingangsstufen, Mikrofonvorverstärkern und empfindlichen analogen Schaltkreisen eingesetzt.Sein niedriges Rauschmaß und sein linearer Betrieb machen ihn ideal für Anwendungen, die eine saubere und genaue Signalwiedergabe erfordern.
Mit einer Kollektor-Emitter-Nennspannung von –50 V und einer Kollektorstromkapazität von –150 mA liefert der 2SA1015 zuverlässige Kleinsignalschaltung und -verstärkung.Für komplementäre Audiodesigns wird er üblicherweise mit dem NPN-Transistor 2SC1815 kombiniert.Erhältlich in einem kompakten TO-92-Gehäuse.
Wenn Sie am Kauf des Transistors 2SA1015 interessiert sind, kontaktieren Sie uns bitte bezüglich Preis und Verfügbarkeit.
Der Transistor 2SA1015

2SA1015
KEFAN
2SA1015 Original
In Stock: 288400 pcs
wird in mehreren Verstärkungsgruppen hergestellt, sodass Sie die für Ihre Schaltungsanforderungen am besten geeignete Version auswählen können.Diese Verstärkungskategorien tragen dazu bei, die richtige Vorspannung, stabile Verstärkung und vorhersehbare Leistung für verschiedene Anwendungen sicherzustellen.
|
Gewinn
Gruppe |
Markierung |
Typisch
hFE-Bereich |
|
O |
2SA1015-O
|
70 – 140 |
|
Y |
2SA1015-Y
|
120 – 240 |
|
GR |
2SA1015-GR
|
200 – 400 |
|
BL |
2SA1015-BL |
350 – 700 |

|
Pin
Nummer |
Pin
Name |
Beschreibung |
|
1 |
Emitter (E) |
Strom fließt
aus diesem Anschluss in einen PNP-Transistor;normalerweise mit dem Plus verbunden
Spannungsversorgung. |
|
2 |
Sammler (C) |
Das Wichtigste
stromführende Klemme;verbindet sich mit der Last und verarbeitet den Verstärker
Ausgabe. |
|
3 |
Basis (B) |
Steuert die
Funktionsweise des Transistors;Ein kleiner Strom lässt hier einen größeren Strom fließen
vom Emitter zum Kollektor. |
• KTA1015
• BC557
![]()
BC557
onsemi
TRANS PNP 45V 0.1A TO92-3
In Stock: 8100 pcs
• BC307
![]()
BC307
onsemi
TRANS PNP 45V 0.1A TO92-3
In Stock: 2993 pcs
• 2SA705
• 2SA561
• 2SA564A
• 2SA573
• 2SA999
• NTE290A

NTE290A
NTE Electronics, Inc
TRANS PNP 80V 0.5A TO92
In Stock: 924 pcs
|
Parameter |
Spezifikation |
|
Transistortyp |
PNP-Silizium
Epitaktisch |
|
Paket |
TO-92 (Geformt
Kunststoff) |
|
Kollektor–Emitter
Spannung (VCEO) |
–50 V |
|
Sammlerbasis
Spannung (VCBO) |
–50 V |
|
Emitter-Basis
Spannung (VEBO) |
–5 V |
|
Sammler
Aktuell (IC max) |
–150 mA |
|
Macht
Verlustleistung (PC) |
400 mW (0,4 W) |
|
Gleichstromverstärkung
(hFE) |
70–700 (abhängig
in der Klasse: O, Y, GR, BL) |
|
Gewinnen Sie Bandbreite
Produkt (zT) |
80 MHz (typisch) |
|
Rauschzahl
(NF) |
1–2 dB (typisch
bei 1 kHz) |
|
Kollektor–Emitter
Sättigungsspannung (VCE (Sa)) |
–0,1 bis –0,3 V
(IC = –10 mA) |
|
Basis-Emitter
Sättigungsspannung (VBE(Sa)) |
–0,6 bis –0,9 V |
|
Basis-Emitter
Spannung (VSEIN) |
Ca.–0,6 to
–0,75 V (typisch) |
|
Komplementär
Transistor |
2SC1815 |
|
Betrieb
Temperaturbereich |
–55°C bis +150°C |

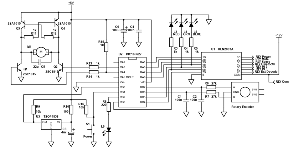
In dieser Schaltung fungieren die 2SA1015

2SA1015
KEFAN
2SA1015 Original
In Stock: 288400 pcs
PNP-Transistoren (Q3 und Q4) als High-Side-Schalter, um den Motor (M1) mit Strom zu versorgen.Da es sich beim 2SA1015 um ein PNP-Gerät handelt, schaltet es sich ein, wenn seine Basis relativ zu seinem Emitter nach unten gezogen wird, und es schaltet sich aus, wenn die Basis nach oben gezogen wird.Die Emitter von Q3 und Q4 sind an +5 V angeschlossen, während ihre Kollektoren den Motor speisen und so als positive Versorgungsschalter fungieren können.Wenn der Mikrocontroller oder die Treiberstufe die Basis eines Transistors über Vorspannungswiderstände auf Low zieht, fließt Strom von der 5-V-Versorgung durch den Transistor und in den Motor.Diese Konfiguration ermöglicht es dem Motor, kontrollierte Leistung zu erhalten, ohne dass die MCU direkt starken Strom speisen muss.
Zusammen mit den 2SC1815 NPN-Transistoren (Q1 und Q2) bilden die 2SA1015-Geräte einen H-Brücken-Motortreiber, der es dem Motor ermöglicht, sich in Vorwärts- oder Rückwärtsrichtung zu drehen.Die PNP-Transistoren sorgen für die High-Side-Steuerung, während die NPN-Transistoren als Low-Side-Schalter zur Masse fungieren.Wenn Q3 (2SA1015) und Q2 (2SC1815) gleichzeitig eingeschaltet werden, fließt Strom in eine Richtung durch den Motor.Wenn Q4 (ein weiterer 2SA1015) und Q1 (2SC1815) eingeschaltet werden, fließt der Strom in die entgegengesetzte Richtung.Durch die Paarung dieser komplementären Transistoren erreicht die Schaltung eine zuverlässige bidirektionale Motorsteuerung unter Verwendung nur diskreter Komponenten.
Die mit den Basen von Q3 und Q4 verbundenen Widerstände R11 und R12 stellen die richtigen Vorspannungsbedingungen für die 2SA1015-Transistoren her.Diese Widerstände begrenzen den Basisstrom und sorgen dafür, dass die PNP-Transistoren reibungslos schalten, ohne übermäßigen Strom aus dem Steuersignal zu ziehen.Da der 2SA1015 über eine relativ hohe Verstärkung und eine niedrige Sättigungsspannung verfügt, liefert er effizient Strom an den Motor und minimiert gleichzeitig Wärme und Leistungsverlust.Dadurch eignet es sich für kompakte, batteriebetriebene Systeme, bei denen es auf Effizienz ankommt.
• Wird als rauscharmer Audioverstärker in Mikrofonvorverstärkern, Radioschaltungen und kleinen Audiobühnen verwendet
• Dient als High-Side-Treiber für kleine Motoren und Relais in Niederspannungs-Steuerungssystemen
• Fungiert als Allzweck-PNP-Schalter in digitalen und analogen Schaltkreisen
• Ideal zur Signalverstärkung in niederfrequenten Wechsel- und Gleichstromkreisen
• Funktioniert in komplementären Paardesigns mit dem NPN-Transistor 2SC1815
• Wird häufig in Sensorschnittstellenschaltungen verwendet, bei denen niedriger Strom und geringes Rauschen erforderlich sind
• Aufgrund seiner effizienten Schalteigenschaften für die Leistungssteuerung in batteriebetriebenen Geräten geeignet
• Wird in H-Brücken-Motortreibern in Kombination mit NPN-Transistoren zur bidirektionalen Motorsteuerung verwendet
• Funktioniert gut in Rückkopplungsschaltungen zur Spannungsregelung
• Wird in LED-Antriebs- und Vorspannungssteuerkreisen für eine stabile Stromregelung eingesetzt
|
Parameter |
2SA1015
![]() |
2SA1013 |
2SA733 |
BC557
|
|
Polarität |
PNP |
PNP |
PNP |
PNP |
|
Paket |
TO-92 |
TO-92 |
TO-92 |
TO-92 |
|
VCEO (max
Spannung) |
–50 V |
–100 V |
–50 V |
–45 V |
|
IC (Max. Strom) |
–150 mA |
–150 mA |
–150 mA |
–100 mA |
|
Macht
Zerstreuung |
400 mW |
900 mW |
400 mW |
500 mW |
|
hFE-Bereich |
70–700 |
60–320 |
90–600 |
110–800 |
|
Geräuschpegel |
Niedrig (1–2 dB) |
Mäßig |
Niedrig |
Mäßig |
|
fT (Gewinn
Bandbreite) |
80 MHz |
100 MHz |
120 MHz |
150 MHz |
|
Bester Anwendungsfall |
Geräuscharmes Audio
& wechseln |
Höhere Spannung
Audiobühnen |
Allgemeine Vorverstärker |
Allgemeine PNP
schalten |

• Geringes Rauschen, ideal für Audio-Vorverstärker und empfindliche analoge Bühnen
• Großer Verstärkungsbereich (70–700) mit mehreren Verstärkungsgruppen für flexibles Schaltungsdesign
• Niedrige Sättigungsspannung für effizientes Schalten mit minimalem Leistungsverlust
• Kompaktes TO-92-Gehäuse, geeignet für kleine und tragbare Geräte
• Guter Frequenzgang (bis zu 80 MHz) für allgemeine Verstärkung
• Zuverlässiges Komplementärpaar mit 2SC1815 für Push-Pull- oder H-Brücken-Designs
• Stabiler Betrieb über einen weiten Temperaturbereich (–55 °C bis +150 °C)
• Der maximale Strom (–150 mA) ist begrenzt und für Lasten mittlerer oder hoher Leistung ungeeignet
• Die Nennspannung (–50 V) schränkt den Einsatz in Hochspannungssystemen ein
• Der Gewinn variiert erheblich je nach Grad (O, Y, GR, BL) und erfordert eine sorgfältige Auswahl
• Im Vergleich zu modernen Transistoren mit niedriger Sättigung nicht für schnelles Schalten ausgelegt
Toshiba ist ein weltweit führender Halbleiterhersteller, der für seine fortschrittlichen Fertigungskapazitäten, seine Produktionskapazität für große Mengen und seine strenge Qualitätskontrolle bekannt ist.Das Unternehmen betreibt moderne Wafer-Fertigungsanlagen, die mit präziser Siliziumverarbeitung, automatisierter Montage und strengen Testsystemen ausgestattet sind, um eine gleichbleibende Geräteleistung und -zuverlässigkeit sicherzustellen.Zu den Fertigungsstärken von Toshiba gehören die Bereitstellung stabiler Transistoreigenschaften, die Unterstützung verschiedener Gehäusetypen wie TO-92- und SMD-Formate sowie die Aufrechterhaltung einer hohen Lieferzuverlässigkeit für Anwendungen in den Bereichen Unterhaltungselektronik, Automobil und Industrie.
Der 2SA1015 wird hauptsächlich zur rauscharmen Audioverstärkung und zum Schalten mit geringem Stromverbrauch in der Unterhaltungselektronik eingesetzt.
Es unterstützt moderate Frequenzen bis etwa 80 MHz, ist jedoch nicht ideal für HF-Anwendungen mit sehr hohen Frequenzen.
Wählen Sie eine niedrigere Verstärkungsgruppe für Schaltkreise oder stabile Vorspannungsschaltungen und eine höhere Verstärkungsgruppe (GR/BL) für Audio oder empfindliche Verstärkung.
Ja, sein geringer Stromverbrauch und seine niedrige Sättigungsspannung machen ihn in batteriebetriebenen Schaltkreisen äußerst effizient.
Oftmals ja, solange die Spannungs-, Strom- und Verstärkungsbereiche den Anforderungen des Originalgeräts entsprechen.
Ja, sein niedriges Rauschmaß und die hohen Verstärkungsoptionen machen ihn zu einer ausgezeichneten Wahl für Mikrofonvorverstärkerstufen.
SMD-Versionen wie BC857 oder 2N3906 bieten ein ähnliches elektrisches Verhalten, sind jedoch in kompakten Gehäusen für moderne PCB-Layouts erhältlich.
CAP CER 1UF 35V X7R 0805
CAP CER 2200PF 10V X5R 0201
CAP TANT 6.8UF 10% 10V 1206
TRANS VOLTAGE SUPPRESSOR DIODE,
IC PWR DRIVER N-CHANNEL 1:1 8SO
HYNIX BGA
MICRO SOP
XILINX PLCC-44
LT BGA
IC FLASH 32MBIT PAR 56MHZ 80FBGA
R711R2H6 ST
TOSHIBA WQFN16


