Deutsch
Zeit: 2025/12/16
Durchsuchen: 500
In diesem Artikel werden die Grundlagen, die Pinbelegung und die Pinbelegung des NPN-Transistors 2N5088

2N5088
Fairchild Semiconductor
TRANS NPN 30V 0.1A TO92-3
In Stock: 201148 pcs
erläutert.
Spezifikationen, Merkmale, Schaltungsbetrieb, Anwendungen, Alternativen,
Vergleiche und Herstellerhintergrund, um einen vollständigen Überblick zu geben
Technischer Überblick.

Die 2N5088

2N5088
Fairchild Semiconductor
TRANS NPN 30V 0.1A TO92-3
In Stock: 201148 pcs
Der NPN-Transistor von onsemi ist ein Kleinsignal-Silizium-Bipolartransistor, der für Anwendungen entwickelt wurde, die eine hohe Verstärkung und geringes Rauschen erfordern.Es arbeitet als NPN-Gerät, bei dem ein kleiner Basisstrom einen größeren Kollektor-Emitter-Strom steuert, wodurch es für eine präzise Signalverstärkung geeignet ist.Der Transistor ist in einem TO-92-Durchgangsgehäuse untergebracht, das einfach zu handhaben ist und im Prototyping und in der Produktion breite Unterstützung bietet.
Wenn Sie Interesse am Kauf des 2N5088 haben, kontaktieren Sie uns bitte bezüglich Preis und Verfügbarkeit.


|
Pin
Nummer |
Pin
Name |
Beschreibung |
|
1 |
Emitter (E) |
Der Emitter
liefert Ladungsträger und ist typischerweise mit Masse oder dem Minuspol verbunden
Schiene in NPN-Schaltungen |
|
2 |
Basis (B) |
Die Kontrolle
Terminal;Ein hier angelegter kleiner Strom steuert den Kollektor-Emitter-Strom |
|
3 |
Sammler (C) |
Der Sammler
sammelt Träger und wird an die Last oder positive Versorgung angeschlossen |
• 2N5089
![]()
2N5089
onsemi
TRANS NPN 25V 0.05A TO92
In Stock: 88074 pcs
• SS9014

SS9014
TO-92
SS9014 TO-92
In Stock: 3339 pcs
• MPS650
![]()
MPS650
onsemi
TRANS NPN SS 2A 40V TO92
In Stock: 10119 pcs
• MPS6602
![]()
MPS6602
onsemi
TRANS NPN 40V 1A TO92
In Stock: 689188 pcs
• 2N3904

2N3904
NTE Electronics, Inc
TRANS NPN 40V 0.2A TO92
Out Stock
• 2N2222
![]()
2N2222
onsemi
TRANS NPN 30V 0.8A TO18
In Stock: 77822 pcs
• BC108

BC108
FRD
BC108 FRD
In Stock: 1881 pcs
• KSP05

KSP05
FAIRCHILD
KSP05 FAIRCHILD
In Stock: 3150 pcs
• KTC9014

KTC9014
KEC
KEC TO-92
In Stock: 2400 pcs
• MPSA18
![]()
MPSA18
Central Semiconductor Corp
TRANS NPN 45V 0.2A TO-92
In Stock: 2666 pcs
• BC549C

BC549C
Fairchild/ON Semiconductor
TRANS NPN 30V 0.1A TO-92
In Stock: 52306 pcs
• BC550C
![]()
BC550C
Taiwan Semiconductor Corporation
TO-92, 45V, 0.1A, NPN BIPOLAR TR
Out Stock
|
Parameter |
Spezifikation |
|
Hersteller
(Hersteller) |
onsemi |
|
Serie |
– |
|
Verpackung |
Masse |
|
Teilestatus |
Veraltet |
|
Transistortyp |
NPN |
|
Sammler
Strom (Ic) – max |
50mA |
|
Sammler-Emitter
Durchbruchspannung (Vce) – max |
30 V |
|
Vce-Sättigung
(Max) @ Ib, Ic |
500 mV bei 1 mA,
10mA |
|
Sammler-Cutoff
Aktuell |
50 nA (ICBO) |
|
Gleichstromverstärkung
(hFE) – Min. bei Ic, Vce |
300 bei 100 µA, 5
V |
|
Macht
Verlustleistung – max |
625 mW |
|
Übergang
Frequenz (fT) |
50 MHz |
|
Betrieb
Temperatur |
−55 °C bis +150 °C
(TJ) |
|
Montageart |
Durchgangsloch |
|
Paket/Koffer |
TO-226-3,
TO-92-3 Langer Körper |
|
Lieferantengerät
Paket |
TO-92 (TO-226) |
|
Basisprodukt
Nummer |
2N5088
![]() |

• NPN-Silizium-Bipolartransistor
• Hohe DC-Stromverstärkung (hFE)
• Geringe Geräuschentwicklung
• Entwickelt für die Kleinsignalverstärkung
• Geeignet für Audio- und HF-Anwendungen
• Schnelle Umschaltfähigkeit
• Mäßige Handhabung des Kollektorstroms
• Niedrige Kollektor-Emitter-Sättigungsspannung
• Großer Betriebstemperaturbereich
• Durchsteckmontage
• TO-92-Gehäuse für einfache PCB-Installation
• Zuverlässige Leistung in Signalkreisen mit niedrigem Pegel


Im ersten Diagramm ist der 2N5088-Transistor als Common-Emitter-Verstärker für die Kleinsignalverstärkung konfiguriert.Das Eingangssignal ist über einen Kondensator wechselstromgekoppelt an die Basis, der den Gleichstrom blockiert, das Signal jedoch passieren lässt.Vorspannungswiderstände stellen einen stabilen Arbeitspunkt ein, sodass der Transistor in seinem aktiven Bereich bleibt.Da das Eingangssignal den Basisstrom variiert, ändert sich der Kollektorstrom proportional und erzeugt ein verstärktes Spannungssignal am Kollektor.Diese Konfiguration wird üblicherweise in rauscharmen Audio- und Sensorsignalaufbereitungsschaltungen verwendet.

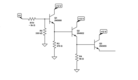
2N5088 Transistor als Treiberstufe
Im zweiten Diagramm fungiert der 2N5088 hauptsächlich als Treibertransistor und nicht als Verstärker mit hoher Verstärkung.Seine Aufgabe besteht darin, ein relativ kleines Eingangssignal aufzunehmen und genügend Strom bereitzustellen, um die Basis einer folgenden Transistorstufe anzusteuern.Während es immer noch im aktiven Bereich arbeitet, liegt der Schwerpunkt auf der Stromverstärkung und Signalsteuerung statt auf der Spannungsverstärkung.Dieser Aufbau ist typisch für mehrstufige Verstärker, bei denen Kleinsignaltransistoren Signale für Geräte mit höherer Leistung aufbereiten.

2N5088 Transistor in einer Gitarrenpedal-Verstärkungsschaltung (LPB-1-Stil)
Im dritten Diagramm wird der 2N5088 als High-Gain-Audioverstärker in einer Gitarrenpedalschaltung verwendet.Das Vorspannungsnetzwerk ist so angeordnet, dass die Verstärkung maximiert wird, während Koppelkondensatoren die Audiowiedergabe formen.Der Lautstärkeregler passt den Ausgangspegel an und bei höheren Signalpegeln kann sich der Transistor der Sättigung nähern.Dieses Verhalten fügt eine harmonische Färbung hinzu, die bei musikalischen Anwendungen wünschenswert ist.Hier ist der 2N5088 aufgrund seiner hohen Verstärkung und seines geringen Rauschens ideal für die Verstärkung von Instrumentensignalen.
• Audio-Vorverstärker
• Rauscharme Audio-Verstärkungsstufen
• Gitarreneffektpedale und Booster
• HF-Signalverstärkung
• Signalaufbereitungsschaltungen
• Sensorschnittstellenschaltungen
• Kleinsignal-Spannungsverstärker
• Treiberstufen in mehrstufigen Verstärkern
• Schalten von Schwachstromlasten
• Bildungs- und Prototyping-Schaltungen
• Signalverarbeitung in der Unterhaltungselektronik
• Prüf- und Messgeräte
|
Parameter |
2N5088
![]() |
2N5089
|
2N3904
![]() |
2N2222
|
BC550
![]() |
|
Transistortyp |
NPN |
NPN |
NPN |
NPN |
NPN |
|
Typisch
Bewerbung |
Geräuscharm,
High-Gain-Verstärkung |
Sehr hohe Verstärkung,
rauscharme Verstärkung |
Universell einsetzbar
Schalten und Verstärken |
Schalten &
mäßige Verstärkung |
Geräuscharmes Audio
Verstärkung |
|
Gleichstromverstärkung
(hFE) |
Sehr hoch |
Extrem hoch |
Mäßig |
Mäßig |
Hoch
(notenabhängig) |
|
Lärm
Leistung |
Geräuscharm |
Sehr geräuscharm |
Standard |
Standard |
Geräuscharm |
|
Max Collector
Aktuell |
Niedrig |
Niedrig |
Mittel |
Höher |
Niedrig |
|
Schaltgeschwindigkeit |
Schnell |
Mäßig |
Schnell |
Sehr schnell |
Mäßig |
|
Macht
Zerstreuung |
Niedrig |
Niedrig |
Mäßig |
Mäßig |
Niedrig |
|
Typisches Paket |
TO-92 |
TO-92 |
TO-92 |
TO-92 |
TO-92 |
|
Audio
Eignung |
Ausgezeichnet |
Ausgezeichnet |
Fair |
Fair |
Ausgezeichnet |
|
HF-Eignung |
Gut |
Fair |
Gut |
Gut |
Fair |

Onsemi ist ein globaler Halbleiterhersteller mit starken Kompetenzen in der Entwicklung und Produktion hochwertiger diskreter, analoger, Mixed-Signal- und Power-Management-Geräte.Das Unternehmen betreibt ein integriertes Fertigungsmodell, das die Waferfertigung im eigenen Haus, fortschrittliche Verpackungen und strenge Tests umfasst, um eine gleichbleibende Leistung und Zuverlässigkeit sicherzustellen.onsemi unterstützt sowohl ältere als auch moderne Halbleitertechnologien und ermöglicht so lange Produktlebenszyklen für Industrie-, Automobil-, Verbraucher- und Kommunikationsmärkte.
Ja, der 2N5088 eignet sich aufgrund seiner hohen Verstärkung und seines geringen Rauschens gut für rauscharme Audio-Vorverstärker, insbesondere in Kleinsignalanwendungen.
Der 2N5088 kann zum Schalten bei niedrigem Strom verwendet werden, ist jedoch eher für die Signalverstärkung als für das Schalten mit hoher Geschwindigkeit oder hohem Strom optimiert.
Seine höhere Gleichstromverstärkung und sein geringeres Rauschverhalten unterscheiden ihn von typischen Allzweck-NPN-Transistoren wie dem 2N3904.
Ja, es kann in niederfrequenten HF- und Signalverarbeitungsstufen verwendet werden, wo mäßige Geschwindigkeit und geringes Rauschen erforderlich sind.
Es ist keine besondere Vorspannung erforderlich, aber die richtige Auswahl des Widerstands ist wichtig, um den Betrieb im aktiven Bereich für eine stabile Verstärkung aufrechtzuerhalten.
In vielen Verstärkerschaltungen ist dies möglich, Entwickler sollten jedoch vor dem Austausch Verstärkung, Rauschen und Pinbelegungskompatibilität überprüfen.
Es wird typischerweise in einem TO-92-Durchgangsgehäuse geliefert, was den Einsatz im Prototyping und PCB-Layout erleichtert.
Zu den Schlüsselfaktoren gehören der DC-Verstärkungsbereich, das Rauschverhalten, die maximalen Strom- und Spannungswerte sowie die Kompatibilität der Pin-Konfiguration.
CAP CER 0.22UF 4V X7S 0201
CAP CER 160PF 50V C0G/NP0 0805
IC ADC 12BIT SAR 28SSOP
IC OFFLINE SW MULT TOP 16ESOP
IC DAC 8BIT V-OUT 24TSSOP
IC OFFLINE SWITCH FLYBACK 7SOIC
IGBT Modules
CS61577 - T1/ E1 LINE INTERFACE
EMC6D103S-CZ SMSC
NS SSOP16
IC MCU 32BIT EXT MEM 256CSBGA
ADV212BBCZ ADI

TRANS NPN 25V 0.05A TO92
vorrätig: 1293
TRANS NPN 30V 0.8A TO18
vorrätig: 454
TRANS NPN SS 2A 40V TO92
vorrätig: 1342

TRANS NPN 45V 0.1A TO-92
vorrätig: 1681
TRANS NPN 40V 0.2A TO92-3
vorrätig: 385


