Deutsch
Zeit: 2025/12/8
Durchsuchen: 7

Die BC327 von onsemi ist ein PNP-Allzwecktransistor, der für zuverlässiges Schalten und Verstärken bei geringem Stromverbrauch entwickelt wurde.Untergebracht in einem kompakten TO-92-Gehäuse unterstützt es einen Kollektorstrom von bis zu –800 mA und eine Kollektor-Emitter-Spannung von 45 V, wodurch es sich für die Ansteuerung von Lasten, Signalaufbereitung und Audioanwendungen eignet.Seine großen Verstärkungsbereiche (BC327-16, BC327-25, BC327-40) bieten Flexibilität für verschiedene Designanforderungen und sorgen gleichzeitig für geringes Rauschen und stabile Leistung.
Wenn Sie Interesse am Kauf des BC327 haben, kontaktieren Sie uns bitte bezüglich Preis und Verfügbarkeit.


|
Pin
Nummer |
Pin
Name |
Beschreibung |
|
1 |
Sammler (C) |
Das Terminal
durch die der Hauptstrom in den Transistor fließt, wenn dieser in Betrieb ist
vorwärtsgerichtet.Verbunden mit der Last. |
|
2 |
Basis (B) |
Steuert die
Funktionsweise des Transistors.Ein kleiner Strom an der Basis ermöglicht einen größeren Strom
zwischen Kollektor und Emitter fließen. |
|
3 |
Emitter (E) |
Strom fließt ab
dieses Anschlusses in einen PNP-Transistor.Normalerweise mit dem Plus verbunden
Versorgung in PNP-Konfigurationen. |
BC486
BC488
|
Parameter |
Wert |
|
Transistortyp |
PNP |
|
Polarität |
PNP |
|
Paket/Koffer |
TO-92 (TO-226-3,
TO-92-3 / TO-226AA) |
|
Montageart |
Durchgangsloch |
|
Anzahl der Pins |
3 |
|
Lebenszyklusstatus |
Veraltet |
|
Teilestatus |
Veraltet |
|
Basisteilenummer |
BC327 |
|
Sammler-Emitter
Durchbruchspannung (VCEO) |
45V |
|
Sammlerbasis
Durchbruchspannung (VCBO) |
50V |
|
Emitter-Basis
Durchbruchspannung (VEBO) |
5V |
|
Sammler
Strom (IC) Max |
800mA |
|
Aktuelle Bewertung |
–800mA |
|
Sammler-Cutoff
Strom (ICBO) |
100nA |
|
Sammler-Emitter
Sättigungsspannung (VCE(sat)) |
700 mV bei 50 mA /
500mA |
|
hFE (Gleichstrom).
Gewinn) Min |
100 (bei IC =
100mA, VCE = 1V) |
|
Gewinnen Sie Bandbreite
Produkt (fT) |
260 MHz |
|
Maximaler Betrieb
Temperatur |
150°C |
|
Min. Betrieb
Temperatur |
–55°C |
|
Betrieb
Temperaturbereich |
–55°C bis +150°C |
|
Maximale Leistung
Verlustleistung (PD) |
625 mW |
|
Häufigkeit (max.) |
100 MHz |
|
Übergang
Frequenz (fT) |
260 MHz |
|
Gewicht |
200 mg |
|
Höhe |
4,58 mm |
|
Breite |
3,86 mm |
|
Bleifrei |
Ja |
|
RoHS-Status |
Nicht RoHS
Konform |
|
Kontaktbeschichtung |
Kupfer, Silber,
Zinn |
|
Verpackung |
Masse |
|
Anzahl
Elemente |
1 |
|
Element
Konfiguration |
Single |


Im ersten Schaltkreis fungieren zwei BC327 PNP-Transistoren (Q1 und Q2) als komplementäre Schalter zur Steuerung von zwei LEDs.Wenn die Basis von Q1 über R5 auf Low gezogen wird, schaltet sich der Transistor ein und ermöglicht den Stromfluss von der positiven Versorgung über LED1 und R4 zum Kollektor von Q1.Dies bringt LED1 zum Leuchten und erzeugt gleichzeitig einen Spannungsabfall an R6.Die Spannung am Punkt H treibt die Basis von Q2 an: Wenn Q1 eingeschaltet ist, wird die Basis von Q2 positiver, wodurch Q2 ausgeschaltet bleibt, sodass LED2 nicht leuchtet.Wenn Q1 ausgeschaltet ist, steigt die Spannung an H in Richtung Versorgung, wodurch Q1 in Sperrrichtung vorgespannt wird und die Spannung an der Basis von Q2 über R6 sinkt.Dadurch wird Q2 aktiviert und LED2 über R7 eingeschaltet.Vereinfacht ausgedrückt bilden die BC327-Transistoren einen alternierenden LED-Steuerkreis – je nachdem, welcher Transistor leitet, leuchtet jeweils nur eine LED.

Der zweite Schaltkreis verwendet zwei BC327-Transistoren, um mehrere LED-Stränge über eine 12-V-Versorgung anzusteuern.Jeder BC327 fungiert als High-Side-PNP-Schalter, der mehrere vertikal in Reihe oder Gruppen angeordnete LEDs speist.Wenn die Basis von Q1 über sein Widerstandsnetzwerk etwas tiefer als der Emitter gezogen wird, schaltet sich Q1 ein und versorgt die LEDs LED1–LED5 und LED6–LED9 mit Strom.In ähnlicher Weise versorgt Q2 die LED-Bänke auf der rechten Seite (LED10–LED14) mit Strom, wenn seine Basis über R3 und R4 auf Low gesetzt wird.Da der BC327 bis zu 800 mA verarbeiten kann, eignet er sich für die gleichzeitige Stromversorgung mehrerer Niedrigstrom-LEDs.Die Widerstände oben (R1–R4) stellen den Strom für jeden LED-Zweig ein und sorgen so für eine stabile Helligkeit.Diese Schaltung zeigt, wie sich BC327-Transistoren hervorragend für die Stromverteilung an mehrere leichte Lasten aus einer Gleichstromquelle mit höherer Spannung eignen.

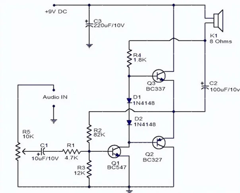
Im dritten Schaltplan dient der BC327 als Teil eines komplementären Transistorpaares zur Verstärkung eines Audiosignals und zur Ansteuerung eines kleinen Lautsprechers.Der Audioeingang wird zunächst durch den Kondensator C1 gefiltert und durch den NPN-Transistor Q1 (BC547) verstärkt.Das resultierende Signal wird dann in Q2 (BC327 PNP) eingespeist, der zusammen mit Q3 (BC337 NPN) eine Gegentaktverstärkerstufe bildet.Die Dioden D1 und D2 sorgen für thermische und Vorspannungsstabilisierung und stellen sicher, dass Q2 und Q3 am Nulldurchgangspunkt der Audiowellenform reibungslos und ohne Verzerrung leiten.Wenn das Audiosignal positiv schwingt, steuert Q3 den Lautsprecher;Wenn es negativ schwingt, leitet Q2 und versorgt den Lautsprecher mit Strom von der positiven Schiene.Die Fähigkeit des BC327, einen erheblichen Strom zu liefern, ermöglicht eine stärkere Audioausgabe an den 8-Ohm-Lautsprecher.Diese Schaltung zeigt, wie der BC327 in Ausgangsstufen von Audioverstärkern mit geringem Stromverbrauch verwendet werden kann.
LED-Treiber
Schaltkreise wechseln
Relaistreiber
Audioverstärker
Signalverstärkung
Motorsteuerungen
Batteriepolaritätsschutz
Pegelverschiebungsschaltungen
Darlington-Paarkonfigurationen
Blinker-/Blinkkreise
Stromverteilung für kleine Lasten

Hohe Kollektorstrombelastbarkeit (bis zu 800 mA)
Geeignet für Schaltanwendungen mittlerer Leistung
Funktioniert gut als PNP-High-Side-Treiber
Niedrige Sättigungsspannung für effizientes Schalten
Erhältlich im kompakten TO-92-Gehäuse
Gute Stromverstärkung (hFE 100+)
Einfache Anbindung an Mikrocontroller über Basiswiderstände
Kostengünstige und weithin verfügbare Äquivalente
Veralteter Status
Begrenzte Verlustleistung im TO-92-Gehäuse (max. 625 mW)
Nicht für Hochspannungsanwendungen geeignet (45-V-Grenze)
Höhere Ströme erfordern möglicherweise Überlegungen zur Wärmeentwicklung
Langsamer als Leistungstransistoren für schnelles Schalten
Begrenzte Frequenzfähigkeit für HF-Anwendungen
ON Semiconductor (onsemi) ist ein globaler Hersteller, der für die Herstellung hochwertiger diskreter Halbleiter bekannt ist.Das Unternehmen hält strenge ISO-zertifizierte Qualitätsstandards ein, bietet AEC-qualifizierte Teile für Automobilanwendungen und liefert zuverlässigen, langlebigen Produktsupport.Mit einer starken weltweiten Fertigungspräsenz und Fachkompetenz in den Bereichen Energiemanagement, LED-Ansteuerung, Motorsteuerung und Batteriesysteme gewährleistet onsemi eine stabile Versorgung, hohe Leistung und zuverlässige Zuverlässigkeit für ein breites Spektrum elektronischer Anwendungen.
BC327 unterstützt höhere Ströme und eignet sich für Lasten mittlerer Leistung, während BC557 niedrigere Ströme verarbeitet und sich besser für das Schalten kleiner Signale eignet.
Ja, der BC327 ist ein PNP-Gerät, das für High-Side-Schaltung ausgelegt ist und Lasten auf der positiven Schiene effektiv steuern kann.
Teilen Sie den erforderlichen Basisstrom durch die Eingangsspannung und wählen Sie einen Widerstand, der den Basisstrom auf etwa 1/10 des Kollektorstroms begrenzt.
Ja, Mikrocontroller-Pins können den BC327 über einen Basiswiderstand ansteuern, um LEDs, Relais und kleine Lasten zu schalten.
Ja, aber nur, wenn die Schaltung neu gestaltet wird, da MOSFETs andere Vorspannungs- und Gate-Ansteuerungsbedingungen erfordern.
Gruppen mit höherer Verstärkung erfordern weniger Basisstrom zum Schalten derselben Last, was die Effizienz in Schaltkreisen mit geringer Ansteuerung verbessert.
IC REG CTRLR MULT TOP 14SOIC
IC TRANSCEIVER FULL 2/2 16SOIC
IC HOT SWAP CTRLR -48V 8SOIC
RES 27.4 OHM 1% 1/10W 0603
IC REG LDO ADJ 1.5A 16TSSOP
IGBT Modules
ST BGA
CAP TANT 100.UF 20.0V
CAP TANT 4.7UF 20% 50V 2917
TEA1064T PHILIPS
TI 2020+RoHS





