Deutsch
Zeit: 2025/12/8
Durchsuchen: 376
Der 2SC828

2SC828
PANASONIC
PANASON TO-126
In Stock: 5417 pcs
ist ein klassischer NPN-Transistor, der für seine Zuverlässigkeit, sein geringes Rauschen und seine Eignung zur Kleinsignalverstärkung bekannt ist.In diesem Artikel werden die Eigenschaften, Verwendungszwecke und wesentlichen Details des 2SC828-Transistors erläutert.

Die 2SC828

2SC828
PANASONIC
PANASON TO-126
In Stock: 5417 pcs
ist ein rauscharmer NPN-Verstärkertransistor, der häufig in Vintage- und modernen Audioschaltungen verwendet wird.Bekannt für seine stabile Leistung und saubere Signalverstärkung, wurde es zu einer beliebten Wahl in Radios, Kassettenspielern und kleinen Audio-Vorverstärkern.Seine Fähigkeit, schwache Eingangssignale mit minimaler Verzerrung zu verarbeiten, macht ihn ideal für frühe Verstärkungsstufen.
Mit einer Kollektor-Emitter-Nennspannung von bis zu 50 V (abhängig vom Suffix) und einer Strombelastbarkeit von etwa 100 mA eignet sich der 2SC828 gut für Anwendungen mit geringem Stromverbrauch.Es ist außerdem in mehreren Verstärkungsgruppen erhältlich, sodass Sie die Eigenschaften des Transistors an spezifische Schaltungsanforderungen anpassen können.Aufgrund seines breiten Frequenzgangs und des zuverlässigen TO-92-Gehäuses bleibt es eine praktische Option sowohl für Reparaturen als auch für neue Designs.
Wenn Sie am Kauf des 2SC828-Transistors interessiert sind, kontaktieren Sie uns bitte bezüglich Preis und Verfügbarkeit.

|
Modell
Name (mit Erhöhungsrang) |
Gewinn
Gruppe |
Typisch
hFE-Bereich |
Notizen |
2SC828
![]() |
O |
70 – 140 |
Geringster Gewinn
Gruppe;Allzweckgebrauch |
|
2SC828-Y |
Y |
120 – 240 |
Mäßiger Gewinn;
bei Verstärkern üblich |
|
2SC828-GR |
GR |
200 – 400 |
Höherer Gewinn;
gut für geräuscharme Bühnen |
|
2SC828-BL |
BL |
350 – 700 |
Höchster Gewinn;
bevorzugt für empfindliche Audio-Vorverstärker |

|
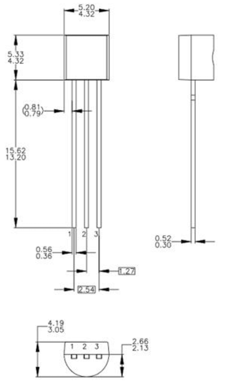
Pin
Nummer |
Pin
Name |
Beschreibung |
|
1 |
Emitter |
Strom fließt
raus;mit der Masse oder der Low-Side des Stromkreises verbunden |
|
2 |
Sammler |
Hauptsächlich
stromführende Klemme;verbindet sich mit der Last |
|
3 |
Basis |
Kontrollen
Transistorbetrieb;empfängt das Eingangssignal |
|
Parameter |
2SC945
![]() |
2SC1815
|
2SC829
![]() |
BC549
|
BC550
![]() |
|
Polarität |
NPN |
NPN |
NPN |
NPN |
NPN |
|
Vceo (Max. Spannung) |
50V |
50V |
25–50 V |
30V |
45V |
|
Ic (Max. Strom) |
150mA |
150mA |
100mA |
100mA |
100mA |
|
Leistung (PC) |
400 mW |
400 mW |
400 mW |
500 mW |
500 mW |
|
hFE-Verstärkungsbereich |
70–700 (ähnlich
Gruppen) |
70–700 |
70–700 |
110–800 |
110–800 |
|
Geräuschpegel |
Geräuscharm |
Sehr geräuscharm |
Geräuscharm |
Geräuscharm |
Sehr geräuscharm |
|
fT (MHz) |
80–150 |
80–200 |
~150 |
100 |
100 |
|
Pinbelegung |
E–C–B |
E–C–B |
E–C–B |
C–B–E |
C–B–E |
|
Parameter |
Spezifikation |
|
Transistortyp |
NPN |
|
Montageart |
Durchgangsloch
(Nicht Oberflächenmontage) |
|
Konfiguration |
Einzelner BJT |
|
Sammler
Strom (Ic) Max |
0,05 A (50 mA) |
|
Macht
Verlustleistung (PC) |
0,25 W (250 mW) |
|
Gleichstromverstärkung
(hFE) Min |
65 (variiert je nach Verstärkung
Gruppe O/Y/GR/BL) |
|
Betrieb
Temperatur (Max) |
125°C |
|
Polarität /
Kanaltyp |
NPN Bipolar |
|
Pakettyp |
TO-92 (oder
ähnliches Kleinsignalpaket) |
|
Typisch Vceo
(Kollektor-Emitter-Spannung) |
25–50 V
(abhängig von der Version) |
|
Frequenz (fT) |
~100–150 MHz
(typisch) |

Im ersten Schaltkreis wird der 2SC828

2SC828
PANASONIC
PANASON TO-126
In Stock: 5417 pcs
als Kleinsignal-Audioverstärker eingesetzt.Der Audioeingang läuft über den Kondensator C1, der unerwünschten Gleichstrom blockiert und nur die Wechselstrom-Audiowellenform in die Basis des Transistors eindringen lässt.Die Widerstände R1 und R2 stellen die richtige Vorspannung ein, sodass der Transistor in seinem aktiven Bereich bleibt und ohne Verzerrung verstärken kann.Wenn sich das Audiosignal ändert, erzeugt der Transistor größere Schwankungen des Kollektorstroms und der Widerstand RC wandelt diese Stromänderungen in eine verstärkte Spannung um.Der Kondensator C2 sendet dieses verstärkte Wechselstromsignal an den Ausgang und filtert gleichzeitig den Gleichstrom heraus.In dieser Konfiguration verstärkt der 2SC828 schwache Audioeingänge, sodass diese stark genug für die weitere Verarbeitung oder Ausgangsstufen sind.

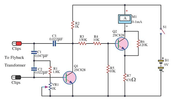
Im zweiten Diagramm arbeiten zwei 2SC828-Transistoren (Q1 und Q2) zusammen, um einen Oszillator und eine Treiberschaltung für einen Sperrtransformator zu bilden.Die Kondensatoren und Widerstände rund um die Transistoren erzeugen eine Rückkopplung, die eine kontinuierliche Schwingung verursacht.Q1 verstärkt das kleine Signal, das vom Zeitgebernetzwerk kommt, und Q2 nimmt dieses verstärkte Signal auf und liefert die zum Antrieb des Transformators erforderliche Leistung.Da Q2 schnell schaltet, erzeugt es Wechselimpulse, die der Transformator in Hochspannung umwandelt.Das Messgerät überwacht den Strom, während VR1 die Empfindlichkeit der Schwingung einstellt.Hier wird der 2SC828 aufgrund seiner guten Schaltgeschwindigkeit und geeigneten Verstärkung eingesetzt, wodurch er sich effektiv zur Erzeugung hochfrequenter Impulse eignet, die zur Stromversorgung des Transformators erforderlich sind.

Im dritten Schaltkreis fungiert der 2SC828 als empfindlicher Verstärker für ein Touch-Switch-System.Das Berühren der Pads erzeugt ein sehr kleines elektrisches Signal, das Q1 (2SC828) verstärkt.Diese erste Verstärkungsstufe ist notwendig, da die Berührungseingabe viel zu schwach ist, um direkt ein Relais auszulösen.Das verstärkte Signal wird an Q2 und Q3 weitergeleitet, die für eine zusätzliche Verstärkung sorgen und ein stabiles Steuersignal gewährleisten.Sobald das Signal stark genug ist, aktiviert es Q4, wodurch das Relais aktiviert wird und die Anzeige-LED aufleuchtet.Die Schutzdiode verhindert, dass Spannungsspitzen den Transistor beschädigen, wenn das Relais schaltet.In dieser Anwendung wird der 2SC828 aufgrund seiner hohen Verstärkung und Empfindlichkeit ausgewählt, wodurch er extrem kleine Berührungssignale zuverlässig erkennen und verstärken kann.
-Audio-Vorverstärker
-Kleinsignal-Audioverstärker
-Allzweck-Umschaltung
-LED-Treiber
-Relaistreiberstufen
-Oszillatorschaltungen
-Multivibratoren
-Impulsgeneratoren
-Flyback-Transformator-Treiber
-Sensorverstärker
-Berührungsschalter-Schaltkreise
-Vibrationsdetektorschaltungen
-Lichtempfindliche Schaltkreise
-HF/ZF-Verstärkerstufen (geringer Stromverbrauch)
-Batteriebetriebene Geräte
-Alarm- und Auslöseschaltungen
-Spannungspegelumsetzer
-Motorsteuerungsvorstufen
-Analoge Signalaufbereitungsschaltungen

-Hohe Verstärkung (hFE)
-Geringer Lärm
-Geringer Stromverbrauch
-Geeignet für die Kleinsignalverstärkung
- Weit verbreitet
-Einfach zu beeinflussen
-Gut für Audio- und Sensorschaltkreise
-Stabiler Betrieb in Niederspannungsausführungen
-Günstig
-Kompatibel mit vielen Allzweck-NPN-Transistoren
-Niedrigstromhandhabung
-Begrenzte Verlustleistung
-Nicht für Hochleistungslasten geeignet
-Nicht für Hochfrequenz-HF ausgelegt
-Temperaturempfindlichkeit
-Erfordert eine sorgfältige Vorspannung für einen sauberen Ton
-Die Verstärkung kann zwischen den Chargen variieren
-Nicht ideal für schnell schaltende Anwendungen
-Veraltet im Vergleich zu modernen rauscharmen Transistoren
-Eingeschränkte Nennspannung im Vergleich zu Leistungstransistoren
Insgesamt bleibt der 2SC828

2SC828
PANASONIC
PANASON TO-126
In Stock: 5417 pcs
eine zuverlässige Wahl für rauscharme Verstärkung, Kleinsignalschaltung und empfindliche Detektorschaltungen.Seine Verfügbarkeit in mehreren Verstärkungsstufen ermöglicht es Designern, den richtigen Verstärkungsgrad an spezifische Projektanforderungen anzupassen, während seine einfache Bedienung eine einfache Integration sowohl in neue Designs als auch in Restaurierungsarbeiten erleichtert.Für diejenigen, die einen praktischen und gut verständlichen NPN-Transistor suchen, bleibt der 2SC828 eine zuverlässige und weithin unterstützte Option.
Moderne rauscharme Transistoren bieten eine höhere Verstärkungsstabilität und geringere Verzerrungen, aber der 2SC828 bleibt aufgrund seiner ursprünglichen Klangeigenschaften und Pin-Kompatibilität bei Vintage-Reparaturen bevorzugt.
Ja.Es eignet sich gut für Vorverstärkerstufen oder Kleinsignalverstärkungen, bei denen geringes Rauschen und moderate Verstärkung erforderlich sind.
Verwenden Sie O/Y für die allgemeine Verstärkung und GR/BL für empfindliche oder rauscharme Bühnen, die eine stärkere Verstärkung erfordern.
Es kann zum Schalten bei geringem Strom oder zur Signalverstärkung verwendet werden. Stellen Sie jedoch sicher, dass der Mikrocontroller-Ausgang den Transistor ordnungsgemäß vorspannen kann.
Zu den gängigen Ersatzmodellen gehören 2SC945, 2SC1815, BC549 oder BC550, die Pinbelegung kann jedoch abweichen. Überprüfen Sie daher vor der Installation die Ausrichtung.
Es kann moderate Frequenzen bis zu ~150 MHz verarbeiten, ist jedoch nicht für anspruchsvolle HF-Anwendungen ausgelegt.
CAP CER 0.47UF 25V X7R 0805
CAP CER 330PF 16V NP0 0805
DIODE GEN PURP 1.2KV 1A SMB
IC EEPROM 1KBIT MICROWIRE 8DIP
IC SWITCH SPST-NOX1 1.3OHM 8MSOP
IC ENERGY METER MULTIFUN 40LFCSP
OPA658UB TI
COILCRAFT SOP-6
MAXIM QFP
ALLEGRO ZIP-12
CAP TANT 0.22UF 20% 35V 1206
IC MCU 32BIT 512KB FLASH 80LQFP




