Deutsch
Zeit: 2025/12/8
Durchsuchen: 314
Der BC108 ist einer der bekanntesten NPN-Kleinsignaltransistoren, die in der frühen und modernen Elektronik verwendet werden.In diesem Artikel werden die Funktionen, elektrischen Eigenschaften, Pinbelegung, Äquivalente, Anwendungen und mehr des BC108-Transistors erläutert.

Die BC108 ist ein klassischer NPN-Kleinsignaltransistor, der ursprünglich in frühen Audio- und Elektronikdesigns beliebt war.Hergestellt von Central Semiconductor Corp. in einem robusten TO-18-Metalldosengehäuse.Es bietet geringes Rauschen, stabile Verstärkung und zuverlässige Leistung für Verstärkungs- und Schaltaufgaben.Mit typischen Nennwerten von 25 V, 200 mA und einer Verlustleistung von etwa 600 mW bewältigt er Anwendungen mit geringem Stromverbrauch effizient und behält dank seiner Übergangsfrequenz von ~150 MHz ein gutes Hochfrequenzverhalten bei.Seine Metallgehäusekonstruktion bietet außerdem eine hervorragende thermische Stabilität und Abschirmung im Vergleich zu Transistoren mit Kunststoffgehäuse.
Als Teil der BC108/BC109
![]()
BC109
ON
BC109 PHI
In Stock: 1210 pcs
-Transistorfamilie dient er weiterhin als zuverlässiger Allzwecktransistor für moderne und ältere Designs.Wenn Sie Interesse am Kauf des BC108 haben, kontaktieren Sie uns bitte bezüglich Preis und Verfügbarkeit.
|
Variante |
Gewinn
Reichweite (hFE) |
Beschreibung |
Typisch
Benutzen |
|
BC108A |
Geringe Verstärkung (≈
110–220) |
Niedrigerer Strom
Gain-Version;stabiler, weniger empfindlich. |
Schalten,
Allzweckanwendungen mit geringer Verstärkung. |
|
BC108B
|
Mittlerer Gewinn (≈
200–450) |
Am häufigsten und
weit verbreitete Variante;ausgewogene Leistung. |
Allgemein
Verstärkung, Audiostufen, typische BC108-Schaltungen. |
BC108C
![]() |
Hohe Verstärkung (≈
420–800) |
Höherer Strom
Verstärkung für höhere Empfindlichkeit und geringere Antriebsleistung. |
Low-Level-Signal
Verstärkung, Audio-Vorverstärker, Sensorschnittstellen. |


|
Pin
Nummer |
Pin
Name |
Beschreibung |
|
1 |
Emitter (E) |
Gibt Elektronen ab;
in den meisten NPN-Schaltungen mit Masse verbunden.Dadurch kann Strom abfließen
der Transistor. |
|
2 |
Basis (B) |
Steuert die
Funktionsweise des Transistors.Ein kleiner Strom an der Basis ermöglicht einen größeren Strom
vom Kollektor zum Emitter fließen. |
|
3 |
Sammler (C) |
Sammelt
Elektronen;normalerweise mit der Last verbunden.Es ist der Hauptstromträger
Anschluss des Transistors. |
BC107

BC107
STMicroelectronics
TRANS NPN 45V 0.1A TO18
In Stock: 1367 pcs
BC109
![]()
BC109
ON
BC109 PHI
In Stock: 1210 pcs
BC548
![]()
BC548
onsemi
TRANS NPN 30V 0.1A TO92-3
In Stock: 68291 pcs
BC547
![]()
BC547
onsemi
TRANS NPN 45V 0.1A TO92-3
In Stock: 20300 pcs
BC549
![]()
BC549
onsemi
TRANS NPN 30V 0.1A TO92-3
In Stock: 5300 pcs
BC546
![]()
BC546
onsemi
TRANS NPN 65V 0.1A TO92-3
In Stock: 50998 pcs
|
Parameter |
Wert |
|
Paket/Koffer |
TO-206AA,
TO-18-3 Metalldose |
|
Transistortyp |
NPN |
|
Transistor
Bewerbung |
Verstärker /
Allgemeiner Zweck |
|
Transistor
Material |
Silizium |
|
Montageart |
Durchgangsloch |
|
Anzahl
Terminals |
3 (Drahtleitungen) |
|
Polarität /
Kanaltyp |
NPN |
|
Konfiguration |
Single |
|
Macht
Verlustleistung (max.) |
600 mW |
|
Sammler
Strom (IC) Max |
200mA |
|
Sammler-Emitter
Spannung (VCE) Max |
25 V |
|
Gleichstromverstärkung
(hFE) Min |
200 @ IC = 2 mA,
VCE = 5 V |
|
VCE-Sättigung
(Max) |
600 mV bei IB = 5
mA, IC = 100 mA |
|
Sammler-Cutoff
Strom (ICBO) |
15 nA (max.) |
|
Übergang
Frequenz (fT) |
150 MHz |
|
Betrieb
Temperatur |
−65 °C bis +200 °C
(TJ) |
|
RoHS-Status |
RoHS3-konform |
|
Verpackung |
Masse |
|
Fabrikleiter
Zeit |
6 Wochen |
|
MSL (Feuchtigkeit
Empfindlichkeitsstufe) |
Nicht zutreffend |
|
Terminal
Position |
Unten |
|
Terminalformular |
Draht |
|
Teilestatus |
Aktiv |
|
Symbol |
Testen
Bedingungen |
Wert
(Min–Max) |
|
ICBO |
VCB = 25 V |
Maximal 15 nA |
|
ICBO |
VCB = 25 V, TA =
125°C |
Maximal 4 µA |
|
BVCEO |
IC = 2,0 mA |
Mindestens 25 V |
|
BVEBO |
IE = 10 µA |
Mindestens 5,0 V |
|
VCE(Sa) |
IC = 10 mA, IB =
0,5mA |
Typisch 0,25 V |
|
VCE(Sa) |
IC = 100 mA, IB
= 5,0 mA |
Maximal 0,6 V |
|
VBE(Sa) |
IC = 10 mA, IB =
0,5mA |
0,7 – 0,83 V |
|
VBE(Sa) |
IC = 100 mA, IB
= 5,0 mA |
1,0 – 1,05 V |
|
VBE(ein) |
VCE = 5,0 V, IC =
2mA |
0,55 – 0,70 V |
|
VBE(ein) |
VCE = 5,0 V, IC =
10mA |
Typ 0,77 V |
|
hFE (A) |
VCE = 5,0 V, IC =
2 mA (BC108A) |
Mindestens 40 |
|
hFE (B) |
VCE = 5,0 V, IC =
2 mA (BC108B
|
200–450 |
|
hFE (C) |
VCE = 5,0 V, IC =
2 mA (BC108C
![]() |
420–800 |
|
hfe (A) |
IC = 2 mA, f = 1
kHz (BC108A-Gruppe) |
125–500 |
|
hfe (B) |
IC = 2 mA, f = 1
kHz (BC108B-Gruppe) |
240–500 |
|
hfe (C) |
IC = 2 mA, f = 1
kHz (BC108C-Gruppe) |
450–900 |
|
fT |
VCE = 5,0 V, IC =
10mA |
150 MHz |
|
Cob |
VCB = 10 V, IE =
0, f = 1 MHz |
4,5 pF |
|
NF |
VCE = 5,0 V, IC =
0,2 mA, Rg = 2 kΩ, B = 200 Hz |
Typischerweise 10 dB |

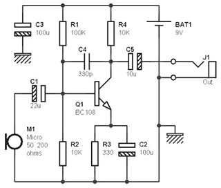
In diesem Mikrofonvorverstärker arbeitet der Transistor BC108 als rauscharmer Verstärker mit gemeinsamem Emitter.Das dynamische Mikrofon (M1) erzeugt ein sehr kleines AC-Audiosignal, das über den Kondensator C1 in die Basis des BC108 eingekoppelt wird.Die Widerstände R1 und R2 bilden ein Vorspannungsnetzwerk, das die richtige Basisspannung für die lineare Verstärkung einstellt.Der von C2 umgangene Emitterwiderstand R3 sorgt für eine Verstärkungsstabilisierung und ermöglicht gleichzeitig eine Wechselstromverstärkung.Das verstärkte Audiosignal erscheint am Kollektor und wird über den Kondensator C5 ausgekoppelt, während C3 und C4 dabei helfen, unerwünschtes Rauschen zu filtern und den Frequenzgang zu stabilisieren.In diesem Design ist der BC108 aufgrund seines geringen Rauschens und seiner guten Verstärkungseigenschaften ideal für die Anhebung schwacher Mikrofonsignale auf einen brauchbaren Audiopegel.

In der Hochleistungs-Audioverstärkerschaltung dienen die beiden BC108-Transistoren (Q6 und Q7) als Eingangsdifferenzpaar.Ihre Aufgabe besteht darin, das kleine Audioeingangssignal zu verstärken und in ein symmetrisches Signal umzuwandeln, das für die Ansteuerung der folgenden Verstärkungsstufen geeignet ist.Da BC108-Transistoren über eine gute Linearität und ein geringes Rauschen verfügen, gewährleisten sie eine saubere und stabile Verstärkung in der ersten Stufe, was für High-Fidelity-Audio von entscheidender Bedeutung ist.Diese BC108-Eingangstransistoren speisen Treibertransistoren wie 2N6107 und 2N5294, die dann die Hochleistungsausgangsgeräte 2N3773 ansteuern, um bis zu 100 Watt an den Lautsprecher zu liefern.Der BC108 spielt eine Schlüsselrolle bei der Bestimmung der Empfindlichkeit, des Verzerrungsgrades und der Gesamtklarheit des Verstärkers, indem er für eine saubere und stabile Anfangsverstärkungsstufe sorgt.

Im Relaissteuerkreis fungiert der BC108-Transistor als Signalverstärker und Schalter.Wenn der Transistor Q1 (BC141) einen geeigneten Eingangszustand erkennt und einschaltet, sendet er Strom an die Basis von Q2 (BC108).Dies führt dazu, dass Q2 leitet und Strom durch R1, R2 und die Relaisspule fließen kann.Der BC108 verstärkt das kleine Steuersignal effektiv in einen höheren Strom, der zur Aktivierung des Relais erforderlich ist.Sobald das Relais aktiviert ist, schaltet es seine Kontakte um und sorgt so für einen isolierten Ausgang mit höherer Leistung.In dieser Konfiguration arbeitet der BC108 als empfindlicher Stromverstärker mit geringer Leistung und eignet sich daher zum Ansteuern elektromechanischer Geräte wie Relais.
-Rauscharme Mikrofonvorverstärker und Audioeingangsstufen
-Kleinsignal-Audioverstärker in Radios, Gegensprechanlagen und Tonschaltkreisen
-Differenzielle Eingangsstufen in Hochleistungs-Audioverstärkern
-Allzweck-Signalverstärkung in analogen Schaltkreisen
-Schaltanwendungen für niedrige bis mittlere Stromlasten
-Relaistreiberschaltungen und Triggersteuerschaltungen
-Oszillator- und Wellenformgeneratorschaltungen
-Sensorsignalaufbereitung (Licht-, Temperatur-, Vibrationssensoren)

-Geringes Rauschen, daher ideal für Audio-Vorverstärker und empfindliche Eingangsstufen.
-Hohe Zuverlässigkeit aufgrund seines TO-18-Metallgehäuses, das eine bessere Abschirmung und Wärmeableitung bietet.
-Gute Verstärkungsstabilität über Temperaturbereiche hinweg, geeignet für Präzisions-Analogschaltungen.
-Großer Betriebstemperaturbereich (–65 °C bis +200 °C), der den Einsatz in rauen Umgebungen ermöglicht.
-Hohe Übergangsfrequenz (≈150 MHz) unterstützt HF-, Hochgeschwindigkeits- und Breitbandanwendungen.
-Vielseitig einsetzbar, sowohl für die Kleinsignalverstärkung als auch für das Schalten geeignet.
-Kompatibel mit Vintage- und modernen Designs, daher beliebt für Restaurierungen und Hobbybauten.
-Der niedrigere Kollektorstrom (≈200 mA) schränkt den Einsatz in Hochleistungsschalt- oder Ausgangsstufen ein
-Die maximale Spannung von 25 V schränkt den Betrieb in Stromkreisen mit höherer Spannung ein.
-Die Kosten für Metallgehäuse sind in der Regel höher als bei gleichwertigen Kunststofftransistoren.
-Verstärkungsschwankungen zwischen den Gruppen A, B und C erfordern möglicherweise eine sorgfältige Auswahl für Präzisionsschaltungen.
-Nicht für die Leistungsverstärkung mit hoher Wattzahl geeignet, da für hohe Lasten Treiber- oder Ausgangstransistoren erforderlich sind.
Central Semiconductor Corp ist ein spezialisierter Halbleiterhersteller, der für die Herstellung hochwertiger diskreter Bauelemente wie Transistoren, Dioden, Gleichrichter und MOSFETs sowohl für ältere als auch moderne Anwendungen bekannt ist.Das Unternehmen konzentriert sich auf die langfristige Produktverfügbarkeit und stellt die kontinuierliche Versorgung mit klassischen und schwer zu findenden Komponenten wie der BC108-Serie sicher. Dies macht es wertvoll für Luft- und Raumfahrt-, Medizin-, Industrie- und Militärmärkte, die Zuverlässigkeit und Lebenszyklussicherung erfordern.
BC108 verwendet ein TO-18-Gehäuse aus Metall mit besserer Abschirmung, während BC548 eine TO-92-Version aus Kunststoff ist.Beide funktionieren ähnlich, BC108 bietet jedoch weniger Lärm und eine höhere thermische Zuverlässigkeit.
Ja, in vielen Stromkreisen mit geringem Stromverbrauch sind sie austauschbar, aber BC108 hat ein geringeres Rauschen und verarbeitet etwas höhere Frequenzen, wodurch es sich besser für Audio-Vorverstärker eignet.
Ja.Mit einer Übergangsfrequenz von etwa 150 MHz eignet es sich gut für HF-Stufen, Oszillatoren und Hochfrequenzsignalverstärker.
Metalldosengehäuse bieten eine verbesserte Wärmeableitung, hervorragende Abschirmung und langfristige Zuverlässigkeit und sind somit ideal für anspruchsvolle oder laute Umgebungen.
Sie können den Diodenmodus eines Multimeters verwenden, um die Basis-Emitter- und Basis-Kollektor-Übergänge auf die richtige Durchlassspannung zu prüfen und sicherzustellen, dass zwischen Kollektor und Emitter keine Kurzschlüsse vorliegen.
Die meisten Designs arbeiten zwischen 5 V und 15 V, bleiben innerhalb der VCE-Grenze von 25 V und bieten gleichzeitig eine stabile Vorspannung für Audio- und Allzweckschaltungen.
Versionen mit höherer Verstärkung verstärken schwächere Signale mit weniger Antriebsstrom, während Versionen mit niedrigerer Verstärkung für mehr Stabilität und Vorhersagbarkeit bei Schaltdesigns sorgen.
CAP CER 3PF 50V C0G/NP0 0402
IC REG CTRLR BUCK 32QFN
IC CPLD 32MC 7.5NS 44PLCC
RES 390 OHM 5% 1W 2512
DC DC CONVERTER 5V 75W
SI9169BQ-T1 VISHAY
L4947R ST
LMX2337TMC NS
MIC2524-2BWM MCRL
NS BGA

TRANS NPN 45V 0.1A TO18
vorrätig: 310

TRANS NPN 65V 0.1A TO92-3
vorrätig: 1354
TRANS NPN 45V 0.1A TO92-3
vorrätig: 305

TRANS NPN 30V 0.1A TO92-3
vorrätig: 1977
TRANS NPN 30V 0.1A TO92-3
vorrätig: 1294




