Deutsch
Zeit: 2025/12/2
Durchsuchen: 558
Der BC639

BC639
Fairchild Semiconductor
TRANS NPN 80V 1A TO92
In Stock: 55856 pcs
ist ein kompakter NPN-Bipolartransistor mit Durchgangsbohrung, der ursprünglich von Fairchild stammt und jetzt von ONSEMI hergestellt wird.In diesem Artikel werden die wichtigsten Spezifikationen und die Pinbelegung des BC639, Beispiele für die Arbeit im Schaltkreis, die Interpretation von Kennlinien, ähnliche Äquivalente sowie praktische Auswahl-, Test- und Anwendungstipps besprochen.

Die BC639

BC639
Fairchild Semiconductor
TRANS NPN 80V 1A TO92
In Stock: 55856 pcs
ist ein Hochspannungs-NPN-Bipolartransistor, hergestellt von Fairchild/onsemi.Konzipiert für allgemeine Verstärkung und Schaltung mittlerer Leistung.Er arbeitet mit einer Kollektor-Emitter-Spannung von 80 V, unterstützt einen Kollektorstrom von bis zu 1 A und bietet zuverlässige Leistung im kompakten TO-92-Gehäuse.Mit einem hFE-Bereich von 40–160 und einer Übergangsfrequenz um 50 MHz bietet es stabile Verstärkung und effizientes Schalten für eine Vielzahl von Anwendungen mit geringem Stromverbrauch.
Wenn Sie Interesse am Kauf des BC639 haben, kontaktieren Sie uns bitte bezüglich Preis und Verfügbarkeit.


|
Pin-Nummer |
Pin-Name |
Funktion |
|
1 |
Emitter (E) |
Strom fließt
raus;in den meisten Stromkreisen mit der Masse oder der Minusseite verbunden. |
|
2 |
Sammler (C) |
Hauptstrom
Eingabe;Wird zum Schalten oder Verstärken an die Last angeschlossen. |
|
3 |
Basis (B) |
Kontrollen
Transistorbetrieb;Ein kleiner Eingangsstrom reguliert den Kollektor-Emitter
aktuell. |
|
Modell |
Hersteller |
VCEO (maximale Spannung) |
IC (Max. Strom) |
Paket |
|
MPSA06
|
onsemi,
Zentraler Halbleiter |
80 V |
500mA |
TO-92 |
BC639
![]() |
onsemi |
80 V |
1 A |
TO-92 |
BD139
![]() |
STMicroelectronics,
Nexperia, Onsemi |
80 V |
1,5 A |
TO-126 |
BD237
![]() |
STMicroelectronics |
60 V |
2 A |
TO-220 |
|
2N5551
|
onsemi,
Fairchild |
160 V |
600 mA |
TO-92 |
|
BC337-40
|
STMicroelectronics,
Nexperia |
45 V |
800 mA |
TO-92 |
|
BC488 |
Verschiedene
Hersteller |
30–60 V |
500mA |
TO-92 |
|
Parameter |
Wert |
|
Montage
Stil |
Durchgangsloch |
|
Paket /
Fall |
TO-92-3 |
|
Transistor
Polarität |
NPN |
|
Konfiguration |
Single |
|
Maximaler Gleichstrom
Kollektorstrom (IC) |
1 A |
|
Sammler-Emitter
Spannung (VCEO Max) |
80 V |
|
Sammlerbasis
Spannung (VCBO) |
80 V |
|
Emitter-Basis
Spannung (VEBO) |
5 V |
|
Sammler-Emitter
Sättigungsspannung |
500 mV |
|
Macht
Verlustleistung (Pd) |
625 mW |
|
Gewinn
Bandbreitenprodukt (fT) |
200 MHz |
|
Mindestens
Betriebstemperatur |
−55 °C |
|
Maximal
Betriebstemperatur |
+150 °C |
|
Serie |
BC639
![]() |
|
Verpackung |
Masse |
|
Marke |
onsemi |
|
Kontinuierlich
Kollektorstrom |
1 A |
|
Gleichstrom
Kollektor-/Basisgewinn (hFE Min.) |
25 |
|
Höhe |
5,33 mm |
|
Länge |
5,2 mm |
|
Breite |
4,19 mm |
|
Fabrikpaket
Menge |
5000 |
|
Produkttyp |
BJTs –
Bipolartransistoren |
|
Stückgewicht |
0,007090 Unzen |
|
Symbol |
Parameter |
Wert
(BC639) |
Einheiten |
|
VCER |
Sammler-Emitter
Spannung (RBE=1 kΩ) |
100 |
V |
|
VCES |
Sammler-Emitter
Spannung |
100 |
V |
|
VCEO |
Sammler-Emitter
Spannung |
80 |
V |
|
VEBO |
Emitter-Basis
Spannung |
5 |
V |
|
IC |
Kontinuierlich
Kollektorstrom |
1 |
A |
|
ICP |
Peak-Kollektor
Strom (PW=5 ms, Duty=10 %) |
1.5 |
A |
|
IB |
Basisstrom |
100 |
mA |
|
PC |
Kollektorleistung
Zerstreuung |
1 |
W |
|
TJ |
Kreuzung
Temperatur |
150 |
°C |
|
TSTG |
Lagerung
Temperatur |
–65 bis +150 |
°C |
-Hohe Kollektor-Emitter-Nennspannung von 80 V, geeignet für Mittelspannungsanwendungen.
-Unterstützt bis zu 1 A kontinuierlichen Kollektorstrom, ideal für Treiber- und Schaltstufen.
-TO-92-Gehäuse für kompakte Durchsteckmontage.
-Hohe Verstärkungsbandbreite (fT) bis zu 200 MHz für schnelle Schaltleistung.
-Niedrige Sättigungsspannung (~500 mV) verbessert die Effizienz in Schaltkreisen.
-Großer Betriebstemperaturbereich von –55 °C bis +150 °C.
-Erhältlich in verschiedenen Verstärkungsgruppenversionen (z. B. BC639

BC639
Fairchild Semiconductor
TRANS NPN 80V 1A TO92
In Stock: 55856 pcs
-16).
-Zuverlässig für Audioverstärker, Relaistreiber und LED-/Motorsteuerung.
-Funktioniert gut bei der Signalverstärkung und der Umschaltung mittlerer Leistung.
-Kostengünstig und von mehreren Herstellern weit verbreitet.
-Geeigneter Ersatz für verschiedene Allzweck-NPN-Transistoren in Hochspannungsdesigns.

In dieser Schaltung fungiert der BC639

BC639
Fairchild Semiconductor
TRANS NPN 80V 1A TO92
In Stock: 55856 pcs
als Haupt-LED-Treiber, der vom PNP-Transistor BC636 und den Timing-Komponenten um RV1, R1, R2, R3 und den Kondensator C1 gesteuert wird.Während der Kondensator geladen und entladen wird, schalten Q1 und Q2 abwechselnd, wodurch der BC639 die LED ein- und ausschaltet.Wenn Q2 (BC639) in den leitenden Zustand geschaltet wird, fließt Strom durch die LED und erzeugt einen Blinkeffekt.Der BC639 bietet genügend Strombelastbarkeit, um die weiße LED auch bei niedriger Versorgungsspannung sicher anzutreiben.

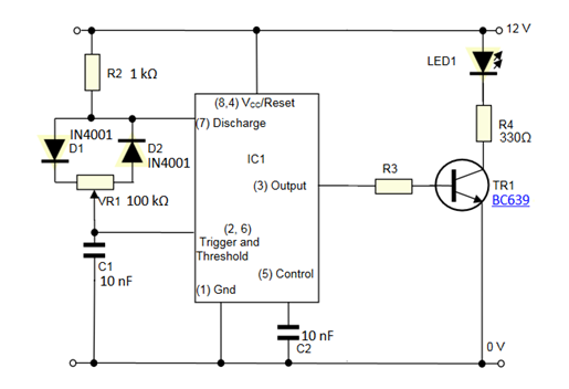
Dabei fungiert der BC639 als Leistungsendverstärker für den 555-Timer.Da der Ausgangspin des 555 keinen hohen Strom für größere LEDs liefern kann, wird das Signal über den Widerstand R3 in den Sockel des BC639 eingespeist.Wenn der 555-Ausgang auf High geht, schaltet sich der BC639 ein und lässt Strom von der 12-V-Versorgung durch LED1 und R4 fließen.Dadurch kann die LED mit höherer Helligkeit betrieben werden und gleichzeitig wird der IC vor übermäßiger Belastung geschützt.

Auch in dieser Schaltungsvariante dient der BC639 als stromtreibender Transistor für die weiße LED.Der PNP-Transistor BC636 und das Zeitnetzwerk erzeugen Impulse, die die Basis des BC639 speisen.Wenn der BC639 einen Impuls empfängt, schaltet er sich ein und liefert über den Widerstand R4 den erforderlichen Strom an die LED.Aufgrund seiner Strombelastbarkeit von 1 A und der niedrigen Sättigungsspannung gewährleistet der BC639 eine effiziente LED-Beleuchtung und stabiles Schalten innerhalb der Impulsschaltung.

Dieses Diagramm zeigt, wie der Kollektorstrom (IC) auf unterschiedliche Kollektor-Emitter-Spannungen (VCE) für verschiedene Basisströme (IB) reagiert.Jede Kurve stellt einen festen IB-Wert dar, und wenn VCE ansteigt, steigt IC schnell an und pendelt sich dann ein, was darauf hinweist, dass der Transistor in die Sättigung und dann in den aktiven Modus eintritt.Das Diagramm zeigt, dass ein höherer Basisstrom einen höheren Kollektorstrom erzeugt, was das stromverstärkende Verhalten des BC639

BC639
Fairchild Semiconductor
TRANS NPN 80V 1A TO92
In Stock: 55856 pcs
veranschaulicht.
Diese Kurve zeigt die DC-Verstärkung (hFE) des BC639 bei Änderungen des Kollektorstroms.Die Verstärkung bleibt bei Strömen im niedrigen und mittleren Bereich relativ stabil, erreicht leichte Spitzen bei etwa mehreren zehn Milliampere und nimmt bei hohen Stromstärken allmählich ab.Dieses Verhalten weist darauf hin, dass der BC639 seine effizienteste Verstärkung in moderaten Strombereichen liefert, bevor es bei höheren Lasten zu einem Verstärkungsabfall kommt.

Dieses Diagramm zeigt, wie sich die Sättigungsspannungen VBE(sat) und VCE(sat) mit dem Kollektorstrom ändern.Mit steigendem IC steigen beide Spannungen allmählich an, wobei VCE(sat) bei höheren Strömen deutlicher zunimmt.Diese Kurven zeigen, wie stark die Spannung des Transistors abfällt, wenn er vollständig eingeschaltet ist, und helfen Designern dabei, die Effizienz und den Leistungsverlust in Schaltanwendungen abzuschätzen.
Dieses Diagramm veranschaulicht die erforderliche Basis-Emitter-Spannung (VBE), um verschiedene Kollektorströme zu erreichen, wenn der Transistor in seinem aktiven Bereich arbeitet.Die Kurve zeigt, dass der Kollektorstrom schnell ansteigt, sobald VBE etwa 0,6–0,7 V erreicht.Dies bestätigt das typische Verhalten von Siliziumtransistoren und unterstreicht die Empfindlichkeit des BC639 gegenüber kleinen Basis-Emitter-Spannungsänderungen.
-LED-Treiber und Anzeigeschaltungen mit hoher Helligkeit
-Kleine Motor- und Relaistreiberstufen
-Audioverstärkerstufen und Vortreiber
-Schaltkreise mittlerer Leistung bis 80 V
- Ausgangsstufen mit Pulsweitenmodulation (PWM).
-Signalverstärkung in der Hobby- und Allzweckelektronik
-Transistorbasierte Oszillatoren und Zeitschaltkreise
-Puffer- und Schnittstellenstufen für Mikrocontroller oder ICs
-Spannungsregelung und Referenztreiberschaltungen
-Anbindung und Schaltung von Hochspannungssensoren

Der BC639

BC639
Fairchild Semiconductor
TRANS NPN 80V 1A TO92
In Stock: 55856 pcs
-Transistor wurde ursprünglich von Fairchild Semiconductor hergestellt, einem bekannten Hersteller von diskreten Halbleitern und analogen Komponenten.Nach der Übernahme von Fairchild wurde die Produktion unter onsemi weitergeführt, das nun als Haupthersteller für die BC639-Serie fungiert.onsemi behält die gleichen elektrischen Spezifikationen, Zuverlässigkeitsstandards und Gehäuseformate bei und gewährleistet so volle Kompatibilität mit älteren Fairchild-Versionen.Der BC639 ist auch heute noch weit verbreitet über das globale Vertriebsnetz von Onsemi erhältlich.
Ja, es ist in den meisten Fällen mit dem MPSA06 kompatibel, während der BD139 als leistungsstärkerer Ersatz fungiert.
Ja.Mit einer Verstärkungsbandbreite (fT) von 200 MHz funktioniert es zuverlässig in Mittelfrequenzschalt- und Kleinsignalschaltungen.
Der Transistor unterstützt bis zu 80 V am Kollektor, die meisten praktischen Schaltungen arbeiten jedoch zwischen 3 V und 30 V.
Verwenden Sie den Diodenmodus, um die Basis-Emitter- und Basis-Kollektor-Verbindungen zu überprüfen.both should read ~0.6–0.7 V in forward bias.
BC639-16 ist eine Variante mit höherer Verstärkung, die im Vergleich zum Standard-BC639 eine verbesserte Verstärkung bietet.
Absolut.Aufgrund seiner stabilen Verstärkung und schnellen Reaktion eignet er sich gut als Vortreiber oder kleiner Ausgangstransistor
CAP CER 10000PF 2KV X7S 2220
CAP CER 680PF 50V X7R 0402
CAP CER 1800PF 50V X7R 0805
IC GATE XNOR OD 4CH 2-INP 14SOIC
IC GATE NAND 4CH 2-INP 14TSSOP
ATMEL SSOP28
R5F211B4SP RENESAS
FK20SM-10 MITSUBI
HIP6614ACBZ INTEL
CAP TANT 33UF 20% 16V 2917
IC TRANSCEIVER FULL 1/1 14SOIC
FREESCALE LQFP-48
IC CURRENT SENSE 1 CIRCUIT 8SOIC

SMALL SIGNAL BIPOLAR TRANSISTOR,
vorrätig: 313
TRANS NPN 80V 1A TO92
vorrätig: 1358
TRANS NPN 80V 1.5A TO126
vorrätig: 1731

TRANS NPN 80V 1A TO92
vorrätig: 1134

TRANS NPN 160V 0.6A TO92
vorrätig: 705



