Deutsch
Zeit: 2025/12/10
Durchsuchen: 501
Der 2SC1061

2SC1061
MOSFEC
MOSFEC TO-220
In Stock: 1757 pcs
ist ein NPN-Silizium-Leistungstransistor, der für seine Zuverlässigkeit, solide elektrische Leistung und Vielseitigkeit in einem breiten Spektrum elektronischer Anwendungen mittlerer Leistung bekannt ist.In diesem Artikel werden die Spezifikationen, Funktionen, Anwendungen und Funktionsprinzipien des 2SC1061-Transistors erläutert.

Die 2SC1061

2SC1061
MOSFEC
MOSFEC TO-220
In Stock: 1757 pcs
ist ein NPN-Silizium-Leistungstransistor, der für hochzuverlässige Anwendungen wie Audioverstärkerstufen, Spannungsregler und allgemeine Leistungsschaltungen entwickelt wurde.Es wird von MOSFEC hergestellt und bietet starke Leistung bei effizienter Wärmeableitung.
Es verfügt typischerweise über eine Kollektor-Emitter-Spannung (Vceo) von 60 V, einen Kollektorstrom (Ic) von bis zu 4 A und eine Verlustleistung von etwa 40 W bei ordnungsgemäßer Wärmeableitung.Sein TO-220-Gehäuse ermöglicht eine gute thermische Leistung und eignet sich daher für Schaltkreise mittlerer Leistung.Der Transistor bietet außerdem stabile Verstärkungseigenschaften.
Wenn Sie Interesse am Kauf des 2SC1061 haben, kontaktieren Sie uns bitte bezüglich Preis und Verfügbarkeit.

|
Pin |
Name |
Beschreibung |
|
1 |
Basis (B) |
Steuert die
Schalten und Verstärken des Transistors durch Regulierung des Stromflusses zwischen
Kollektor und Emitter. |
|
2 |
Sammler (C) |
Hauptsächlich
stromführende Klemme;verbindet sich mit der Last und verwaltet die Transistoren
Ausgangsstrom. |
|
3 |
Emitter (E) |
Aktuelle Ausgänge
über dieses Terminal;Typischerweise mit der Erde oder dem Rückweg in NPN verbunden
Konfigurationen. |
|
Modell |
Typ |
VCEO
(V) |
IC
(A) |
PD
(W) |
Paket |
|
TIP41C
|
NPN |
100V |
6A |
65W |
TO-220 |
2SC2073
![]() |
NPN |
60V |
3A |
30W |
TO-220 |
MJE3055
![]() ![]() |
NPN |
60V |
10A |
75W |
TO-220 |
2SD882
![]() |
NPN |
30V |
3A |
12,5 W |
TO-126 / TO-220 |
BD237
![]() |
NPN |
60V |
2A |
25W |
TO-220 |
BD239
![]() |
NPN |
80V |
2A |
25W |
TO-220 |
TIP31C
![]() |
NPN |
100V |
3A |
40W |
TO-220 |
|
Parameter |
Wert |
|
Sammler-Emitter
Spannung (VCEO) |
50 V |
|
Sammlerbasis
Spannung (VCBO) |
50 V |
|
Emitter-Basis
Spannung (VEBO) |
4,0 V |
|
Sammler
Strom – Kontinuierlich (IC) |
3,0 A |
|
Sammler
Strom – Spitze (ICM) |
8,0 A |
|
Basisstrom
(IB) |
0,5 A |
|
Gesamtleistung
Verlustleistung bei Tc = 25 °C (PD) |
25 W |
|
Derating oben
25°C |
0,2 W/°C |
|
Betriebs- &
Lagertemperaturbereich (TJ, TSTG) |
–55 bis +150 °C |
|
Thermisch
Widerstandsverbindung zum Gehäuse (RθJC) |
5,0 °C/W |
|
Charakteristisch |
Symbol |
Min |
Max |
Einheit |
|
Sammler-Emitter
Durchbruchspannung (IC = 50 mA) |
V(BR)CEO |
50 |
– |
V |
|
Sammlerbasis
Durchbruchspannung (IC = 5 mA) |
V(BR)CBO |
50 |
– |
V |
|
Emitter-Basis
Durchbruchspannung (IB = 5 mA) |
V(BR)EBO |
4,0 |
– |
V |
|
Sammler-Cutoff
Strom (VCB = 25 V) |
ICBO |
– |
100 |
µA |
|
Emitter-Abschaltung
Strom (VEB = 4,0 V) |
IEBO |
– |
100 |
µA |
|
Gleichstromverstärkung
(IC = 0,1 A, VCE = 4 V) |
hFE (2) |
35 |
– |
– |
|
Gleichstromverstärkung
(IC = 1,0 A, VCE = 4 V) |
hFE (3) |
35 |
320 |
– |
|
Sammler-Emitter
Sättigungsspannung (IC = 2 A, IB = 200 mA) |
VCE(Sa) |
– |
1,0 |
V |
|
Basis-Emitter eingeschaltet
Spannung (IC = 1 A, VCE = 4 V) |
VBE(ein) |
– |
1.5 |
V |
|
Stromgewinn
Bandbreitenprodukt |
fT |
– |
5,0 |
MHz |
-NPN-Silizium-Leistungstransistor
-Entwickelt für die Audiofrequenz-Leistungsverstärkung (AF).
-Geeignet für Niederfrequenz-Allzweckverstärkeranwendungen
- Bietet eine hohe Kollektorstrombelastbarkeit (typisch bis zu 3 A, je nach Hersteller)
-Bietet eine gute Verlustleistung für Schaltkreise mittlerer Leistung
-Niedrige Sättigungsspannung für effizientes Schalten
-Hohe Verstärkung (hFE) für stabile Verstärkung
-Typischerweise im TO-220-Gehäuse untergebracht für einfache Montage und Wärmeableitung
-Zuverlässige Leistung für Audio-Ausgangsstufen, Treiberschaltungen und Leistungsverstärker

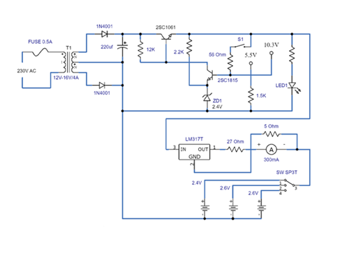
Im ersten Diagramm fungiert der 2SC1061

2SC1061
MOSFEC
MOSFEC TO-220
In Stock: 1757 pcs
als Durchgangstransistor, der dabei hilft, den an die Last gelieferten Strom zu regulieren und zu verstärken.Nachdem die Wechselspannung durch den Transformator heruntertransformiert und durch die 1N4001-Dioden gleichgerichtet wurde, glättet der 220-µF-Kondensator den Gleichstrom.Der 2SC1061 empfängt diesen gleichgerichteten Gleichstrom und lässt abhängig von der Basisansteuerung durch das Widerstandsnetzwerk und den 2SC1815-Transistor einen kontrollierten Strom durch ihn fließen.Wenn sich der 2SC1815 einschaltet, versorgt er den 2SC1061 mit einem ordnungsgemäßen Basisstrom, sodass dieser stark leiten und den Rest des Stromkreises mit Strom versorgen kann.Die Zenerdiode (2,4 V) und die Widerstände stabilisieren den Basisantrieb weiter und sorgen dafür, dass der 2SC1061 eine gleichmäßig geregelte Ausgangsspannung aufrechterhält.Somit fungiert der 2SC1061 als Hauptstromhandhabungselement und glättet und stabilisiert die an den LM317-Regler und den Lastabschnitt gelieferte Leistung.
Nachgeschaltet sorgt der LM317 für eine präzise Spannungsregelung für wählbare Ausgänge (2,6 V, 2,8 V usw.).Der 2SC1061 stellt sicher, dass der LM317 eine stabile Versorgung erhält, indem er als Pufferverstärker fungiert, der einen höheren Strom liefern kann, als der LM317 allein bewältigen könnte.Dadurch kann diese Schaltung mit einem Laststrom von etwa 300 mA betrieben werden und gleichzeitig die Spannungsstabilität gewährleisten.Die LED und der Schalter (S1) zeigen die Ausgangsbedingungen an, während das Widerstandsnetzwerk für die korrekte Vorspannung sorgt.Insgesamt wird der 2SC1061 hier verwendet, um den Strom zu erhöhen, die Belastung des Reglers zu reduzieren und eine gleichmäßige Gleichstromversorgung aufrechtzuerhalten.

Im zweiten Diagramm arbeitet der 2SC1061 als Reihendurchgangstransistor in einer einfachen Gleichstromversorgung.Die Wechselspannung wird zunächst durch den Vollbrückengleichrichter (D1–D4) in pulsierenden Gleichstrom umgewandelt.Die Glättungskondensatoren (C1 und C2) filtern diese Spannung dann auf einen stabileren Gleichstrompegel.Der Widerstand R1 liefert einen begrenzten Basisstrom an den 2SC1061 und schaltet ihn gerade genug ein, um Strom vom Gleichrichterabschnitt zu den Ausgangsklemmen zu leiten.Die Zenerdiode ZD1 (12 V) spielt eine entscheidende Rolle – sie stellt eine feste Referenzspannung her, die die Basis des Transistors stabilisiert.Diese Zener-geregelte Basisspannung steuert, wie viel Spannung am Kollektor-Emitter-Pfad des 2SC1061 anliegt.
Dadurch verhält sich der 2SC1061 wie ein Spannungsreglerelement und hält einen relativ konstanten Gleichstromausgang aufrecht, selbst wenn die Eingangswechselspannung schwankt.Der abschließende Glättungskondensator C3 sorgt dafür, dass der Ausgang rauscharm bleibt und für die Stromversorgung empfindlicher Elektronik geeignet ist.Im Wesentlichen verstärkt der 2SC1061 in dieser Schaltung den basisgesteuerten Strom und liefert einen viel größeren, stabilen Strom an die Last.Das Zener-gesteuerte Design ermöglicht es ihm, als einfacher Linearregler zu fungieren und einen sauberen Gleichstrom am Ausgang bereitzustellen.

Die Leistungsreduzierungskurve zeigt, wie viel Leistung der 2SC1061

2SC1061
MOSFEC
MOSFEC TO-220
In Stock: 1757 pcs
-Transistor bei steigender Gehäusetemperatur sicher abführen kann.Bei 25 °C kann das Gerät seine maximale Nennverlustleistung von 25 W bewältigen. Mit steigender Temperatur nimmt die zulässige Leistung jedoch linear ab, da höhere Wärme die Fähigkeit des Transistors zum sicheren Betrieb verringert.Wenn die Gehäusetemperatur 150 °C erreicht, sinkt die zulässige Leistung auf 0 W, was darauf hindeutet, dass das Gerät zu diesem Zeitpunkt die Wärme nicht mehr effektiv ableiten kann.

Die Ic-Vce-Kurve veranschaulicht, wie der Kollektorstrom (Ic) auf Änderungen der Kollektor-Emitter-Spannung (Vce) bei unterschiedlichen Basisströmen (Ib) reagiert.Jede Linie stellt einen bestimmten Basisstrom dar und zeigt, dass ein höherer Basisstrom zu einem höheren möglichen Kollektorstrom führt.Bei niedrigem Vce befindet sich der Transistor in der Sättigung, wobei Ic schnell ansteigt.Wenn Vce weiter ansteigt, werden die Kurven flacher, was darauf hindeutet, dass sich das Gerät in seinem aktiven Bereich befindet, in dem Ic stabil wird und hauptsächlich von Ib gesteuert wird.Dieses Diagramm hilft Ihnen, das Stromverhalten des Transistors zu verstehen und geeignete Arbeitspunkte für Verstärker- oder Schaltanwendungen auszuwählen.
-Leistungsverstärkerstufen in Audiogeräten
-Allzweck-Leistungsschaltkreise
-Motortreiber für kleine Gleichstrommotoren
-Spannungsregler und Stromversorgungskreise
-Relais- und Magnettreiberstufen
-Schaltanwendungen mit hohem Strom und niedriger Spannung
-Steuerkreise für Wechselrichter und Wandler
-Signalverstärkung in AC/DC-Geräten mittlerer Leistung
-Batterieladegerät und Energieverwaltungsschaltkreise
|
Parameter
|
2SC1061
![]() |
2SC1079 |
|
Typ / Polarität |
NPN-Leistung
Transistor |
NPN-Leistung
Transistor |
|
Paket |
TO-220 |
ZU-3 |
|
Max
Kollektor-Emitter-Spannung (VCE) |
50 V |
110 V |
|
Max Collector
Strom (IC) |
3 A |
12 A |
|
Maximale Leistung
Verlustleistung (PC) |
25 W |
100 W |
|
Gleichstromverstärkung
(hFE) |
~35 – 320 |
~40 – 140 |
|
Übergang
Frequenz (fT) |
~5 MHz |
~1 MHz |
|
Typische Verwendung |
Mittlere Leistung
Audioverstärker, allgemeine Umschaltung |
Hochleistungsverstärker,
Netzteile, starkes Schalten |
|
Thermisch
Fähigkeit |
Mäßig
(erfordert Kühlkörper) |
Sehr hoch
(ausgelegt für große Kühlkörper) |
|
Leistung
Kategorie |
Mittlere Leistung,
kompakt, schneller |
Hohe Leistung,
robuster, langsamer |

Mosfec ist ein etablierter Halbleiterhersteller, der für die Herstellung zuverlässiger, kostengünstiger Leistungsgeräte wie Transistoren, Gleichrichter, Dioden und MOSFETs für Verbraucher-, Industrie- und Automobilanwendungen bekannt ist.Das Unternehmen ist auf die Verarbeitung von Silizium in großen Mengen, das Power-Packaging und die konsequente Qualitätskontrolle spezialisiert und ermöglicht es ihm, Komponenten zu liefern, die globale Standards für Leistung und Haltbarkeit erfüllen.Mit starken Fähigkeiten in der Entwicklung und Herstellung von Leistungshalbleitern unterstützt Mospec ein breites Spektrum an OEM- und Aftermarket-Elektronik und bietet zuverlässige Komponenten wie den 2SC1061

2SC1061
MOSFEC
MOSFEC TO-220
In Stock: 1757 pcs
für Leistungsverstärkungs- und Schaltanforderungen.
Der 2SC1061 wird hauptsächlich in Audioverstärkern mittlerer Leistung, geregelten Netzteilen und einfachen Stromverstärkungsstufen verwendet, bei denen moderate Ausgangsleistung und Zuverlässigkeit erforderlich sind.
Ja, aber nur, wenn die Schaltung neu gestaltet wird.MOSFETs haben unterschiedliche Anforderungen an die Gate-Ansteuerung und ein anderes Schaltverhalten, sodass ein direkter Austausch nicht möglich ist.
Nicht ideal.Mit einer fT von etwa 5 MHz bietet es die beste Leistung in Schaltkreisen mit niedrigen bis mittleren Frequenzen wie Audio- und Leistungsregelung.
Häufige Anzeichen sind Überhitzung, verzerrte Audioausgabe, kurzgeschlossene Anschlüsse beim Testen mit einem Multimeter oder ein Versagen des Transistors beim Schalten oder Verstärken.
Verwenden Sie die Diodenfunktion eines Multimeters, um Basis-Emitter- und Basis-Kollektor-Übergänge zu überprüfen.Beide sollten in einer Richtung Durchlassspannung anzeigen und in der Rückwärtsrichtung öffnen.
Es bietet eine Mischung aus stabiler Verstärkung, moderater Strombelastbarkeit und zuverlässiger thermischer Leistung und ist damit eine zuverlässige Wahl für Designs mittlerer Leistung.
CAP CER 15PF 100V NP0 0603
DC DC CONVERTER 5V 25W
IC OPAMP GP 2 CIRCUIT 8SOIC
IC CAP SENSE 24QFN
RES SMD 133K OHM 0.1% 1/4W 1206
LSI53CF92A LSI
ICS475G-19LF ICS
SC560003MVF92 Freesca
XCV50E-6PQG240C XILINX
PMB5725V2.408ICP INFINEON
DS5002FM16 DALLAS
QUAD 40VIN 1.2A STEPDOWN SILENT

TRANS NPN 100V 3A TO220
vorrätig: 1257

TRANS NPN 30V 3A SOT32
vorrätig: 699

TRANS NPN 100V 6A TO220-3
vorrätig: 1783
TRANS NPN 100V 3A TO220
vorrätig: 872
TRANS NPN 100V 6A TO220
vorrätig: 1216

