Deutsch
Zeit: 2025/12/18
Durchsuchen: 424
In diesem Artikel wird der PNP-Transistor 2N5401
![]()
2N5401
Solid State Inc.
TRANS PNP TO92
Out Stock
im Detail besprochen, einschließlich seiner Grundlagen, Pinbelegung, Spezifikationen, Merkmale, Funktionsprinzipien, Kennlinien, Anwendungen und Herstellerhintergrund.

Die 2N5401
![]()
2N5401
Solid State Inc.
TRANS PNP TO92
Out Stock
Der PNP-Siliziumverstärkertransistor ist ein Hochspannungs-Kleinsignal-Bipolartransistor.Es wird häufig in Schaltkreisen verwendet, die eine höhere Spannungsverarbeitung bei gleichzeitig stabiler Verstärkung und geringem Rauschen erfordern.Aufgrund seiner Siliziumkonstruktion bietet der 2N5401 eine gute thermische Stabilität und konstante elektrische Eigenschaften.Er wird häufig als komplementäres PNP-Paar zum NPN-Transistor 2N5551 verwendet und eignet sich daher für symmetrische und Gegentaktverstärkerdesigns.Der 2N5401 ist typischerweise in einem TO-92-Gehäuse erhältlich, was die Integration in Durchsteck-PCB-Designs und Prototyping-Projekte erleichtert.
Wenn Sie Interesse am Kauf des 2N5401 haben, kontaktieren Sie uns bitte bezüglich Preis und Verfügbarkeit.


|
Pin
Nummer |
Pin
Name |
Beschreibung |
|
1 |
Emitter |
Verbrauchsmaterialgebühr
Träger;Aus diesem Pin fließt im PNP-Betrieb Strom |
|
2 |
Basis |
Steuert die
Schalten und Verstärken des Transistors |
|
3 |
Sammler |
Sammelt Ladung
Träger und verbindet sich mit der Last |
• MMBT5401
![]()
MMBT5401
Diotec Semiconductor
BJT SOT-23 150V 600MA
Out Stock
• 2SA1013
![]()
2SA1013
TOSHIBA
2SA1013 Original
In Stock: 22873 pcs
/ 2SA1015

2SA1015
KEFAN
2SA1015 Original
In Stock: 288400 pcs
• 2SA1207
![]()
2SA1207
SANYO
2SA1207 SANYO
In Stock: 50000 pcs
• 2SA1319
• 2SA1625

2SA1625
NEC
2SA1625 Original
In Stock: 3900 pcs
• KTA1275

KTA1275
HGF
TO-92L
In Stock: 10435 pcs
• MPSA92

MPSA92
NTE Electronics, Inc
TRANS PNP 300V 0.5A TO92
Out Stock
/ MPSA93

MPSA93
NTE Electronics, Inc
TRANS PNP 200V 0.5A TO92
In Stock: 841 pcs
• 2N5400

2N5400
Fairchild/ON Semiconductor
TRANS PNP 120V 0.6A TO-92
In Stock: 63033 pcs
|
Parameter |
Spezifikation |
|
Hersteller |
onsemi |
|
Verpackung |
Masse |
|
Teilestatus |
Veraltet |
|
Transistortyp |
PNP |
|
Sammler
Strom (IC) – max |
600 mA |
|
Sammler-Emitter
Spannung (VCEO) – max |
150 V |
|
VCE-Sättigung
(Max) @ IB, IC |
500 mV bei 5 mA,
50mA |
|
Sammler-Cutoff
Strom (ICBO) – max |
50 nA |
|
Gleichstromverstärkung
(hFE) Min. bei IC, VCE |
60 @ 10 mA, 5 V |
|
Macht
Verlustleistung – max |
625 mW |
|
Übergang
Frequenz (fT) |
300 MHz |
|
Betrieb
Temperatur |
−55 °C bis +150 °C
(TJ) |
|
Montageart |
Durchgangsloch |
|
Paket/Koffer |
TO-226-3,
TO-92-3 Langer Körper |
|
Lieferantengerät
Paket |
TO-92 (TO-226) |

• PNP-Siliziumtransistor – Verwendet PNP-Polarität mit Siliziumkonstruktion und bietet stabile elektrische Leistung und gute thermische Zuverlässigkeit in Analog- und Schaltkreisen.
• Hohe Kollektor-Emitter-Spannung (bis zu 150 V) – Entwickelt für den sicheren Betrieb in Hochspannungsumgebungen, wodurch es für Audioverstärker und Spannungsverstärkungsstufen geeignet ist.
• Niedriger Kollektor-Abschaltstrom – Ein sehr kleiner Leckstrom trägt zur Verbesserung der Effizienz und Signalgenauigkeit bei, insbesondere bei rauscharmen Verstärkeranwendungen.
• Gute Gleichstromverstärkung (hFE) – Bietet eine gleichmäßige Verstärkung über einen weiten Betriebsbereich und sorgt so für eine vorhersehbare Signalverstärkung in Verstärkerschaltungen.
• Schnelle Übergangsfrequenz – Unterstützt Hochfrequenzsignalbetrieb und ermöglicht den Einsatz in Audio- und allgemeinen Kleinsignalverstärkungsanwendungen.
• Mäßige Verlustleistung – Kann Wärme in Designs mit geringem Stromverbrauch sicher ableiten, ohne dass komplexe Kühllösungen erforderlich sind.
• Durchsteckbares TO-92-Gehäuse – einfach zu handhaben, zu löten und auszutauschen, wodurch es sich ideal für Prototyping, Reparaturen und Bildungsprojekte eignet.
• Komplementäre Paarungsmöglichkeit – Wird üblicherweise mit dem NPN-Transistor 2N5551 für symmetrische und Gegentaktverstärkerdesigns gepaart.

Im ersten Diagramm sind zwei 2N5401 PNP-Transistoren so konfiguriert, dass sie eine Hochspannungs-Konstantstromquelle bilden.Der obere Transistor (Q6) fungiert als Referenzgerät, während der untere Transistor (Q7) den durch den Widerstand R9 fließenden Strom spiegelt.Da beide Transistoren ähnliche Basis-Emitter-Eigenschaften aufweisen, bleibt der von R9 eingestellte Strom auch bei Änderungen der Versorgungsspannung stabil.Aus diesem Grund ist der Ausgang mit ca. 10 mA gekennzeichnet.
Der 2N5401 ist hier aufgrund seiner hohen Kollektor-Emitter-Spannungsnennleistung ideal, die einen sicheren Betrieb bei 35 V ermöglicht. Dieser Schaltungstyp wird üblicherweise in Vorspannungsstufen von Verstärkern verwendet, wo ein stabiler Strom benötigt wird, um eine konstante Verstärkung und geringe Verzerrung aufrechtzuerhalten.

2N5401 als Relaistreiberschaltung
Im zweiten Diagramm fungiert der 2N5401 als High-Side-PNP-Schalter, um ein Relais mithilfe eines Niederspannungssteuersignals zu steuern.Wenn der 3,3-V-Eingang über den Basiswiderstand (R1) angelegt wird, wird der Basis-Emitter-Übergang in Vorwärtsrichtung vorgespannt, wodurch der Transistor eingeschaltet wird.Dadurch kann Strom von der 12-V-Versorgung durch die Relaisspule fließen und diese erregen.
Hier ermöglicht der 2N5401 die Logiksteuerung einer Niederspannungslast einer Hochspannungslast, wie sie in Automatisierungs- und Steuerungssystemen üblich ist.Aufgrund seiner moderaten Strombelastbarkeit und Spannungstoleranz eignet es sich zum Ansteuern von Relais, ohne dass zusätzliche Treiberstufen erforderlich sind.

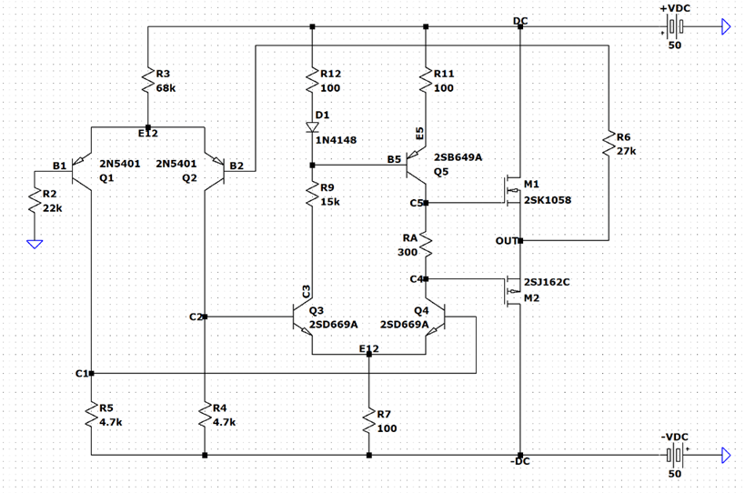
2N5401 in einem Differenzverstärker und einer Audio-Leistungsstufe
Im dritten Diagramm bilden die 2N5401-Transistoren die Differenzeingangsstufe einer komplexeren Verstärkerschaltung.Diese Transistoren vergleichen das Eingangssignal mit einem Rückkopplungssignal und erzeugen eine Differenzspannung, die die folgenden Verstärkungsstufen antreibt.Ihre abgestimmten Eigenschaften tragen dazu bei, eine niedrige Offsetspannung, eine gute Linearität und eine stabile Vorspannung aufrechtzuerhalten.
Da der 2N5401 relativ hohe Spannungen verarbeiten kann und gleichzeitig ein geringes Rauschen beibehält, eignet er sich gut für das Frontend von Audioverstärkern.Diese Stufe hat direkten Einfluss auf die Klangqualität und der 2N5401 sorgt für eine präzise Signalverstärkung, bevor die Leistungstransistoren die Last ansteuern.

Die erste Grafik zeigt, wie sich die Gleichstromverstärkung (hFE) des 2N5401
![]()
2N5401
Solid State Inc.
TRANS PNP TO92
Out Stock
mit dem Kollektorstrom (IC) bei verschiedenen Temperaturen und Kollektor-Emitter-Spannungen ändert.Wenn der Kollektorstrom von sehr niedrigen Werten aus ansteigt, erhöht sich auch die Verstärkung und erreicht einen relativ flachen, nutzbaren Bereich.Dies weist darauf hin, dass der 2N5401 eine stabile Verstärkung über einen weiten Strombereich bietet, was für analoge Verstärkerstufen wichtig ist.
Die Temperatur hat einen spürbaren Einfluss auf die Verstärkung.Bei höheren Sperrschichttemperaturen (125 °C) weist der Transistor eine höhere hFE auf, während bei niedrigen Temperaturen (–55 °C) die Verstärkung verringert wird.Dieses Verhalten ist typisch für Silizium-BJTs und verdeutlicht, warum die richtige Vorspannung wichtig ist.Bei sehr hohen Kollektorströmen beginnt die Verstärkung aufgrund interner Einschränkungen zu sinken, was den praktischen oberen Betriebsbereich des Transistors anzeigt.

Das zweite Diagramm zeigt, wie sich die Kollektor-Emitter-Sättigungsspannung (VCE(sat)) mit dem Basisstrom (IB) für verschiedene feste Kollektorströme ändert.Mit zunehmendem Basisstrom wird der Transistor tiefer in die Sättigung getrieben, was dazu führt, dass VCE(sat) zunächst stark abfällt und sich dann einpendelt.Dies zeigt, dass bei ausreichender Basisansteuerung ein zusätzlicher Basisstrom zu einer abnehmenden Verbesserung der Sättigungsspannung führt.
Höhere Kollektorströme erfordern mehr Basisstrom, um eine niedrige Sättigungsspannung zu erreichen.Diese Kurve ist besonders nützlich für Schaltanwendungen, da sie Designern dabei hilft, den richtigen Basiswiderstand auszuwählen, um sicherzustellen, dass sich der 2N5401 vollständig einschaltet, ohne dass Basisantrieb verschwendet wird.Es bestätigt auch, dass der Transistor bei moderaten Strömen niedrige Sättigungsspannungen erreichen kann, wodurch er für effizientes High-Side-Schalten und Relaisansteuern geeignet ist.
• Audio-Vorverstärker – werden zur rauscharmen Spannungsverstärkung in Audiosignalpfaden verwendet
• Spannungsverstärkerstufen – Üblich bei mehrstufigen Analogverstärkerdesigns
• Differenzverstärker – werden häufig in Eingangsstufen zum Signalvergleich und zur Signalverstärkung verwendet
• Konstantstromquellen – Bietet stabile Vorströme in Verstärkerschaltungen
• Stromspiegelschaltungen – Hält einen konstanten Strom zur Vorspannung und Laststeuerung aufrecht
• Relais- und Lasttreiber – Fungiert als High-Side-PNP-Schalter für Lasten mit mittlerem Strom
• Komplementäre Verstärkerdesigns – gepaart mit 2N5551 für Push-Pull- oder symmetrische Schaltungen
• Signalschaltkreise – werden für die kontrollierte Ein-/Aus-Signalweiterleitung verwendet
• Hochspannungs-Kleinsignalschaltungen – Geeignet, wenn eine höhere Spannungstoleranz erforderlich ist
• Allgemeine analoge Elektronik – Wird in Instrumentierungs-, Steuerungs- und Testgeräten verwendet

ONSEMI ist ein weltweit anerkannter Halbleiterhersteller mit starken Fähigkeiten in der Produktion von Hochspannungs-, Analog- und diskreten Geräten, einschließlich älterer Teile wie dem 2N5401
![]()
2N5401
Solid State Inc.
TRANS PNP TO92
Out Stock
.Das Unternehmen betreibt ein integriertes Fertigungsmodell, das Waferherstellung, Montage und strenge Zuverlässigkeitstests umfasst und so eine konsistente elektrische Leistung und Langzeitstabilität gewährleistet.onsemi ist bekannt für sein Fachwissen in den Bereichen Silizium-Prozesssteuerung, Qualitätsstandards auf Automobilniveau und hochzuverlässige diskrete Komponenten für Industrie-, Automobil-, Energiemanagement- und Audioanwendungen.Selbst bei ausgereiften Geräten wie dem 2N5401 spiegeln die Fertigungsstärken von onsemi jahrzehntelange Erfahrung in der Herstellung robuster, elektrisch stabiler Transistoren wider, die für anspruchsvolle Betriebsumgebungen entwickelt wurden.
Ja, der 2N5401 eignet sich immer noch für viele analoge und Hochspannungs-Kleinsignalanwendungen, insbesondere in Audio- und Industrieschaltkreisen, obwohl Entwickler möglicherweise neuere SMD-Alternativen für kompakte Layouts in Betracht ziehen.
Die Verwendung eines Transistors mit niedrigerer Spannung kann beim Betrieb in Hochspannungsschaltkreisen, die für den 2N5401 ausgelegt sind, zu einem Ausfall, Instabilität oder dauerhaften Schäden führen.
Ja, es kann mit geeigneten Basiswiderständen verbunden werden, aufgrund von Spannungs- und Polaritätsunterschieden sind jedoch Pegelverschiebungs- und Stromberechnungen erforderlich.
Seine hohe Spannungstoleranz, sein geringer Leckstrom und seine stabile Verstärkung machen ihn ideal für die rauscharme Audiosignalverstärkung.
In den meisten Kleinsignalanwendungen ist kein Kühlkörper erforderlich, das Wärmemanagement sollte jedoch in der Nähe der Verlustleistungsgrenzen in Betracht gezogen werden.
Ja, da es sich um einen PNP-Transistor handelt, können falsche Polarität oder vertauschte Pin-Anschlüsse den Betrieb verhindern oder das Gerät beschädigen.
Höhere Temperaturen erhöhen die Verstärkung und den Leckstrom, sodass die richtige Vorspannung für einen stabilen Schaltungsbetrieb unerlässlich ist.
CAP CER 75PF 50V C0G/NP0 1210
CAP TANT 33UF 10% 20V RADIAL
CAP TANT 0.15UF 20% 35V RADIAL
IC TRANSCEIVER FULL 2/2 16SOIC
IC SUPERVISOR 1 CHANNEL 8UMAX
IC REG BUCK 5V 500MA 8WSON
IC MCU 8BIT 8KB FLASH 20QFN
IC OPAMP GP 4 CIRCUIT 14DMP
IC ELIMINATOR BOUNCE HEX 16DIP
MAX9122ESE+T MAXIM
UPD78310AGF-3BE NEC
TLE6243GM INFINEON

HIGH VOLTAGE PNP TRANSISTOR
vorrätig: 249
TRANS PNP 300V 0.5A TO92
vorrätig: 619
TRANS PNP 300V 0.5A TO92
vorrätig: 511

TRANS PNP 120V 0.6A TO92
vorrätig: 778

TRANS PNP 300V 0.5A TO-92
vorrätig: 501
