Deutsch
Zeit: 2025/12/16
Durchsuchen: 290
Das Verständnis der Pinbelegung, Spezifikationen, Betriebseigenschaften und des tatsächlichen Schaltungsverhaltens des 2N4402

2N4402
NTE Electronics, Inc
TRANS PNP 40V 0.6A TO92
In Stock: 2684 pcs
ist für die korrekte Auswahl und Anwendung in elektronischen Designs von entscheidender Bedeutung.In diesem Artikel werden die Übersicht, die Pin-Konfiguration, Spezifikationen, Äquivalente, Merkmale, Funktionsprinzipien in verschiedenen Schaltkreisen, Anwendungen, Vorteile, Einschränkungen und Herstellerhintergrund des 2N4402-Transistors erläutert.

Die 2N4402

2N4402
NTE Electronics, Inc
TRANS PNP 40V 0.6A TO92
In Stock: 2684 pcs
ist ein Allzweck-PNP-Siliziumtransistor.Es ist für Schalt- und Verstärkungsaufgaben mit geringem Stromverbrauch konzipiert.Mit seinem kompakten TO-92-Durchsteckgehäuse ist der 2N4402 einfach zu handhaben und für Steckbretter und Leiterplattendesigns geeignet.
Dieser Transistor unterstützt moderate Spannungs- und Strompegel und eignet sich daher ideal für die Ansteuerung kleiner Lasten, die Signalaufbereitung und komplementäre Paardesigns neben NPN-Transistoren.Als PNP-Gerät leitet es, wenn die Basis tiefer als der Emitter betrieben wird, sodass es effektiv in High-Side-Schalt- und Verstärkerkonfigurationen arbeiten kann.
Wenn Sie Interesse am Kauf des 2N4402 haben, kontaktieren Sie uns bitte bezüglich Preis und Verfügbarkeit.

|
Pin
Nummer |
Pin
Name |
Beschreibung |
|
1 |
Sammler (C) |
Sammelt Strom
fließt durch den Transistor |
|
2 |
Basis (B) |
Steuert die
Schalten und Verstärken des Transistors |
|
3 |
Emitter (E) |
Gibt Strom ab
wenn der Transistor eingeschaltet ist |
• 2N4403

2N4403
NTE Electronics, Inc
TRANS PNP 40V 0.6A TO92
Out Stock
• NTE159

NTE159
NTE Electronics, Inc
TRANS PNP 80V 0.8A TO92
In Stock: 1728 pcs
• PN4402
• BC327
![]()
BC327
onsemi
TRANS PNP 45V 0.8A TO92
In Stock: 73668 pcs
• BC556
![]()
BC556
onsemi
TRANS PNP 65V 0.1A TO92-3
In Stock: 10366 pcs
• BC559
![]()
BC559
onsemi
TRANS PNP 30V 0.1A TO92-3
In Stock: 50287 pcs
• 2N3906

2N3906
NTE Electronics, Inc
TRANS PNP 40V 0.2A TO92
In Stock: 5572 pcs
• 2SA1015

2SA1015
KEFAN
2SA1015 Original
In Stock: 288400 pcs
|
Parameter |
Spezifikation |
|
Hersteller |
ON Semiconductor
(ONSEMI) |
|
Marke |
onsemi |
|
Produktkategorie |
Bipolar
Transistoren – BJT |
|
Produkttyp |
BJTs – Bipolar
Transistoren |
|
Unterkategorie |
Transistoren |
|
Transistor
Polarität |
PNP |
|
Konfiguration |
Single |
|
Technologie |
Silizium (Si) |
|
Montageart |
Durchgangsloch |
|
Paket/Koffer |
TO-92-3 |
|
Maximaler Gleichstrom
Kollektorstrom |
600 mA |
|
Kontinuierlich
Kollektorstrom |
600 mA |
|
Sammler-Emitter
Spannung (VCEO) |
40 V |
|
Sammlerbasis
Spannung (VCBO) |
40 V |
|
Emitter-Basis
Spannung (VEBO) |
5 V |
|
Sammler-Emitter
Sättigungsspannung |
750 mV |
|
Macht
Verlustleistung (Pd) |
625 mW |
|
Gleichstromverstärkung
(hFE Min.) |
30 bei 1 mA, 50 bei
10mA, 50 bei 150 mA, 20 bei 500 mA |
|
Gleichstromverstärkung
(hFE Max) |
150 |
|
Mindestens
Betriebstemperatur |
−55 °C |
|
Maximal
Betriebstemperatur |
+150 °C |
|
RoHS |
Nein |
|
Höhe |
5,33 mm |
|
Länge |
5,2 mm |
|
Breite |
4,19 mm |
|
Stückgewicht |
0,00709 Unzen |

• PNP-Silizium-Allzwecktransistor
• Entwickelt für die Kleinsignalverstärkung und -schaltung
• Kollektorstromfähigkeit bis zu 600 mA
• Maximale Kollektor-Emitter-Spannung etwa 40 V
• Hohe Gleichstromverstärkung für effiziente Signalverstärkung
• Niedrige Sättigungsspannung für verbesserte Schaltleistung
• Geeignet für Anwendungen mit geringer Leistung und mittlerem Strom
• Schnelle Schaltgeschwindigkeit für Digital- und Steuerkreise
• Funktioniert über einen weiten Temperaturbereich
• Allgemein erhältlich im TO-92-Durchsteckgehäuse
• Zuverlässige Leistung für Unterhaltungs- und Industrieelektronik


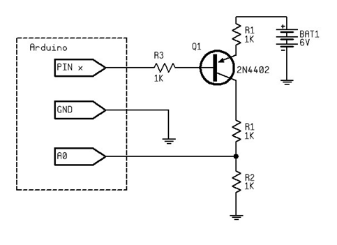
Im ersten Schaltkreis wird der 2N4402 als Low-Side-Schalt- und Puffertransistor verwendet, der von einem digitalen Arduino-Pin gesteuert wird.Der Arduino-Ausgang treibt die Transistorbasis über einen Widerstand an, sodass der Mikrocontroller eine Last mit höherer Spannung, die von einer separaten 6-V-Versorgung gespeist wird, sicher steuern kann.Wenn der Arduino-Pin auf HIGH geht, fließt Basisstrom und der 2N4402 schaltet sich ein, sodass Kollektor-Emitter-Strom fließen kann.Das mit dem Emitter verbundene Widerstandsnetzwerk bildet einen Spannungsteiler, der einen analogen Eingang (A0) speist und es dem Arduino ermöglicht, die resultierende Spannung zu überwachen.Hier fungiert der 2N4402 als Schnittstellengerät, das den Mikrocontroller von höheren Spannungen isoliert und gleichzeitig Steuerung und Rückmeldung bietet.

2N4402 als Summertreiber und Signalverstärkerstufe
Im zweiten Diagramm ist der 2N4402 Teil einer mehrstufigen Signalverstärkungs- und Ausgangstreiberschaltung.Ein eingehendes Wechselstromsignal wird zunächst von einem 2N2222-Transistor verstärkt und dann durch Kopplungs- und Timing-Komponenten geleitet.Die 2N4402-Transistoren sind so konfiguriert, dass sie das Signal weiter verstärken und formen, sodass es einen Summer ansteuern kann.In dieser Funktion bietet der 2N4402 eine ausreichende Stromverstärkung, um den Summer mit Strom zu versorgen, ohne die früheren Signalstufen zu belasten.Die Widerstände legen die Betriebsvorspannung fest, während Kondensatoren das Timing und die Reaktion steuern.Diese Anwendung zeigt, dass sich der 2N4402 gut für kleine Audio- oder Alarmschaltkreise eignet, bei denen ein mäßiger Antriebsstrom erforderlich ist.

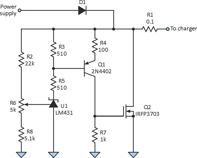
2N4402 als Treiber zur Spannungssteuerung und -regelung
Im dritten Schaltkreis fungiert der 2N4402 als Steuertransistor innerhalb eines Spannungsregelungs- und Ladesystems.Es arbeitet mit einem Referenzgerät (LM431) und einem Leistungs-MOSFET zusammen, um den Ausgangsstrom und die Ausgangsspannung zu regulieren.Der LM431 erkennt den Ausgangspegel und passt den Basisantrieb des 2N4402 entsprechend an.Da der 2N4402 mehr oder weniger Strom leitet, steuert er das Gate des MOSFET, der wiederum den Ladestrom reguliert.In dieser Konfiguration schaltet der 2N4402 eine Last nicht direkt, sondern fungiert als Fehlerverstärker und Treiber und übersetzt kleine Referenzänderungen in eine kontrollierte Leistungsregelung.
• Universelles Schalten mit geringem Stromverbrauch in digitalen und logischen Steuerschaltungen
• Arduino- und Mikrocontroller-Schnittstelle zum Ansteuern von Relais, LEDs und kleinen Lasten
• Signalverstärkungsstufen in Audio-, Alarm- und Summerschaltkreisen
• Treibertransistor für Summer, Lautsprecher und kleine elektromagnetische Geräte
• Spannungspegelverschiebung und Signalpufferung zwischen verschiedenen Schaltungsabschnitten
• Stromverstärkung in Sensorkonditionierungskreisen
• Steuer- und Rückmeldeelement in Spannungsregel- und Ladekreisen
• Impuls- und Zeitschaltungen in Kombination mit RC-Netzwerken
• Low-Side-Schaltung in batteriebetriebener und tragbarer Elektronik
• Lehr- und Prototyping-Schaltkreise zum Erlernen der BJT-Bedienung

• Einfacher und benutzerfreundlicher Allzweck-NPN-Transistor
• Niedrige Kosten und weit verbreitet
• Gute Stromverstärkung, geeignet für Kleinsignalverstärkung
• Kann für seine Gehäusegröße einen moderaten Kollektorstrom verarbeiten
• Schnelle Schaltleistung für digitale und logische Schaltkreise
• Kompatibel mit gängigen Mikrocontroller-Ausgangsspannungen
• Geeignet für Schalt- und Verstärkungsanwendungen
• Zuverlässiger Betrieb in Designs mit niedriger bis mittlerer Leistung
• Begrenzte Verlustleistung im Vergleich zu Leistungstransistoren
• Nicht für Hochspannungsanwendungen geeignet
• Die Kollektorstromkapazität ist geringer als bei Leistungs-BJTs
• Erfordert eine ordnungsgemäße Begrenzung des Basisstroms, um Schäden zu vermeiden
• Die Verstärkung variiert je nach Temperatur und Betriebsbedingungen
• Nicht ideal für Hochfrequenz-HF-Anwendungen
• Die Wärmeableitung wird durch die geringe Gehäusegröße eingeschränkt
Über Halbleiter (onsemi) ist ein weltweit führender Anbieter intelligenter Energie- und Sensortechnologien und bekannt für seine starken Fähigkeiten bei der Entwicklung und Herstellung hochzuverlässiger Halbleiterlösungen.Das Unternehmen ist auf Energiemanagement, diskrete Geräte, Analog-, Mixed-Signal- und Sensortechnologien spezialisiert, die die Automobil-, Industrie-, Verbraucher- und Kommunikationsmärkte bedienen.Onsemi ist bekannt für seine robuste Fertigungsinfrastruktur, seinen langfristigen Produktsupport und seine strengen Qualitäts- und Zuverlässigkeitsstandards, einschließlich Qualifikationen auf Automobilniveau.Sein breites Portfolio und der Fokus auf Energieeffizienz ermöglichen es Kunden, skalierbare, kostengünstige und langlebige elektronische Systeme für anspruchsvolle Anwendungen zu bauen.
Ja.Als PNP-Transistor eignet sich der 2N4402 gut für High-Side-Schalten, bei dem die Last mit Masse verbunden ist und der Transistor die positive Versorgung steuert.
Der 2N4402 ist ein PNP-Transistor, während der 2N4403 sein komplementäres NPN-Gegenstück ist.Sie werden oft zusammen in Push-Pull- oder Komplementärverstärkerdesigns verwendet.
Ja, es kann über GPIO-Pins des Mikrocontrollers mit einem geeigneten Basiswiderstand angesteuert werden, was es für die sichere Steuerung kleiner Lasten nützlich macht.
Der 2N4402 kann LEDs, Summer, kleine Relais und Motoren mit geringer Leistung ansteuern, sofern Strom- und Spannungsgrenzen eingehalten werden.
Ja.Der 2N4402 funktioniert aufgrund seiner guten Stromverstärkung und seines geringen Rauschverhaltens gut in Audio- und Signalverstärkungsstufen mit niedrigem Pegel.
Ohne einen Basiswiderstand kann ein übermäßiger Basisstrom fließen, der möglicherweise den Transistor oder die Treiberquelle beschädigt.
Ja.Übliche Ersatzstoffe sind BC327, BC556 und 2N3906, sofern ihre Spannungs- und Stromwerte den Schaltungsanforderungen entsprechen.
CAP CER 390PF 50V S2H 0805
IC FLASH 64MBIT PARALLEL 56TSOP
IC REG BUCK ADJ 3.5A 8SOPWR
IC DIVIDER BICMOS SIGE LN 16-QFN
DC DC CONVERTER 48V 100W
QM3014M6 UBIQ
CMR3U-01MTR13 Central
PANASONI LQFP
MBM29F400BC-70PFTN-SFLE1 FUJITSU
HD6473378F8 RENESAS
PANASONIC QFP
OKI SOP24
MICRON BGA

TRANS PNP 40V 0.2A TO92
vorrätig: 1138
TRANS PNP 40V 0.2A TO92
vorrätig: 1018

TRANS PNP 45V 0.8A TO92
vorrätig: 1699

TRANS PNP 65V 0.1A TO92-3
vorrätig: 929
BJT TO-92 40V 600MA
vorrätig: 1398

