Deutsch
Zeit: 2025/12/18
Durchsuchen: 273
Das Verständnis der Eigenschaften, Pinbelegung, Anwendungen und Einschränkungen von 2N3771

2N3771
NTE Electronics, Inc
TRANS NPN 40V 30A TO3
In Stock: 34 pcs
bleibt wichtig, wenn Sie mit Leistungstransistorschaltungen arbeiten oder ältere Geräte warten.In diesem Artikel werden die Grundlagen, Spezifikationen, Pinbelegung, Arbeitsprinzipien, Anwendungen, Sicherheitsüberlegungen, Vorteile, Einschränkungen und Herstellerhintergrund des 2N3771-Transistors erläutert.

Die 2N3771

2N3771
NTE Electronics, Inc
TRANS NPN 40V 30A TO3
In Stock: 34 pcs
Der NPN-Leistungstransistor von STMicroelectronics ist ein Hochstrom-Hochleistungs-Bipolartransistor, der für anspruchsvolle Leistungsanwendungen entwickelt wurde.Es basiert auf Siliziumtechnologie und ist in einem robusten TO-3-Metallgehäuse untergebracht, das eine effiziente Wärmeableitung und einen zuverlässigen Betrieb unter hoher Belastung ermöglicht.
Dieser Transistor ist in der Lage, einen hohen Kollektorstrom und eine erhebliche Verlustleistung zu bewältigen, wodurch er für lineare Leistungsverstärker, Serienpassregler und industrielle Stromversorgungsschaltungen geeignet ist.Aufgrund seiner moderaten Stromverstärkung und niedrigen Übergangsfrequenz ist er eher für die Belastbarkeit als für schnelles Schalten optimiert.
Wenn Sie Interesse am Kauf des 2N3771 haben, kontaktieren Sie uns bitte bezüglich Preis und Verfügbarkeit.


|
Pin
/ Verbindung |
Etikett |
Beschreibung |
|
Pin 1 |
Basis (B) |
Steuert die
Transistor, indem ein kleiner Strom einen größeren Kollektorstrom steuern kann |
|
Pin 2 |
Emitter (E) |
Aktuelle Ausgänge
den Transistor über diesen Anschluss anschließen |
|
Fall/Tab |
Sammler (C) |
Das Metall TO-3
Das Gehäuse ist elektrisch mit dem Kollektor verbunden |
• 2N3055

2N3055
Solid State Inc.
TRANS NPN 60V 15A TO3
Out Stock
• MJ15015

MJ15015
NTE Electronics, Inc
TRANS NPN 120V 15A TO3
In Stock: 180400 pcs
• MJ15003

MJ15003
Solid State Inc.
TRANS NPN 140V 20A TO3
Out Stock
• TIP3055

TIP3055
NTE Electronics, Inc
TRANS NPN 100V 15A TO218
In Stock: 1640 pcs
• 2N3772

2N3772
NTE Electronics, Inc
TRANS NPN 60V 20A TO204
Out Stock
• 2N3771G
![]()
2N3771G
Sanyo
HIGH POWER NPN SILICON POWER TRA
In Stock: 2200 pcs
• NTE181

NTE181
NTE Electronics, Inc
TRANS NPN 100V 30A TO3
Out Stock
• SK9134
• 2N5301

2N5301
NTE Electronics, Inc
TRANS NPN 40V 30A TO3
Out Stock
• 2N5686

2N5686
Solid State Inc.
TRANS NPN TO3
Out Stock
|
Parameter |
Wert |
|
Transistortyp |
NPN-Leistung
Transistor |
|
Paket/Koffer |
TO-3 (TO-204AA) |
|
Montageart |
Chassismontage,
Durchgangsloch |
|
Anzahl der Pins |
2 (Fall =
Sammler) |
|
Sammler-Emitter
Spannung (VCEO) |
40 V |
|
Sammlerbasis
Spannung (VCBO) |
50 V |
|
Emitter-Basis
Spannung (VEBO) |
5 V |
|
Maximal
Kollektorstrom (IC) |
30 A |
|
Macht
Zerstreuung |
150 W |
|
Gleichstromverstärkung
(hFE) |
Min. 15 bei IC = 15
A, VCE = 4 V |
|
Übergang
Frequenz (fT) |
0,2 MHz (200
kHz) |
|
Sammler-Emitter
Sättigungsspannung (VCE(sat)) |
Max. 4 V @ IC =
30 A |
|
Betrieb
Temperaturbereich |
−65 °C bis +200
°C |
|
Fallverbindung |
Sammler |
|
Polarität |
NPN |
|
Bewerbung |
Leistungsumschaltung
/ Linearverstärker |
|
RoHS-Status |
RoHS-konform |
|
Teilestatus |
Veraltet |


Im ersten Diagramm wird der 2N3771

2N3771
NTE Electronics, Inc
TRANS NPN 40V 30A TO3
In Stock: 34 pcs
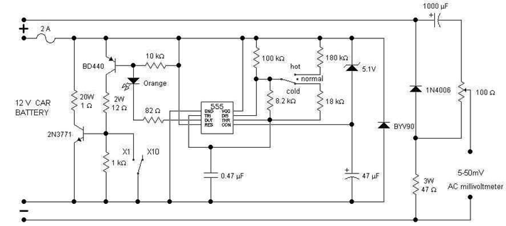
als Hochstrom-Leistungstransistor verwendet, der direkt an eine 12-V-Autobatterie angeschlossen ist.Seine Hauptaufgabe besteht darin, große Ströme zu bewältigen, die kleinere Steuerungskomponenten nicht sicher bewältigen können.Der Steuerteil der Schaltung ist um einen 555-Timer-IC herum aufgebaut, der ein gepulstes Steuersignal erzeugt.Dieses Signal treibt die Basis des 2N3771 über Widerstände und Treiberkomponenten an, sodass der Transistor schwere Lasten effizient schalten kann.
Da der 2N3771 in einem TO-3-Metallgehäuse untergebracht ist und der Kollektor mit dem Gehäuse verbunden ist, kann er bei Montage auf einem Kühlkörper sicher hohe Leistungen ableiten.In dieser Schaltung fungiert er als Leistungsschalter und verstärkt das Low-Power-Timing-Signal des 555 in einen Hochstromausgang, der für Automobil- oder Industrielasten geeignet ist, während Schutzkomponenten dabei helfen, Spannungsspitzen und Hitze zu bewältigen.

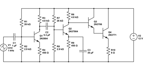
Im zweiten Diagramm wird der 2N3771 als letzte Leistungsendstufe eines Audioverstärkers verwendet.Kleinsignaltransistoren an den Eingangs- und Treiberstufen verstärken die Audiosignalspannung, während der 2N3771 die erforderliche Stromverstärkung bereitstellt, um eine Last mit niedriger Impedanz wie einen Lautsprecher anzutreiben.Diese Konfiguration ermöglicht eine saubere Verstärkung, ohne die früheren Stufen zu überlasten.
Hier arbeitet der 2N3771 in seinem linearen Bereich und reproduziert die Eingangswellenform bei höheren Leistungspegeln originalgetreu.Vorspannungswiderstände und Koppelkondensatoren sorgen für einen stabilen Betrieb und minimieren Verzerrungen.Aufgrund seiner hohen Strombelastbarkeit und Verlustleistung eignet sich der Transistor gut für Audioanwendungen, bei denen Zuverlässigkeit und thermische Stabilität von entscheidender Bedeutung sind.
• Ausgangsstufen des Audio-Leistungsverstärkers
• Linear geregelte Netzteile
• Reihendurchlaufregler
• Hochstrom-Gleichstromschaltung
• Motor- und Magnettreiber
• Elektronische Schaltkreise für Kraftfahrzeuge
• Industrielle Energiesteuerungssysteme
• Batterieladeschaltungen
• Wechselrichter- und Konverter-Leistungsstufen
• Hochleistungsprüf- und Lastkreise
Der sichere Betrieb des NPN-Leistungstransistors 2N3771

2N3771
NTE Electronics, Inc
TRANS NPN 40V 30A TO3
In Stock: 34 pcs
erfordert eine ordnungsgemäße Steuerung von Spannung, Strom und Temperatur.Der Transistor sollte immer innerhalb seiner maximalen Nennwerte betrieben werden, insbesondere der Kollektor-Emitter-Spannung und des Kollektorstroms, um einen Ausfall oder eine dauerhafte Beschädigung zu verhindern.
Beim Einsatz des 2N3771 in Hochleistungsanwendungen ist eine ausreichende Wärmeableitung von entscheidender Bedeutung.Da das TO-3-Metallgehäuse mit dem Kollektor verbunden ist, muss es sicher an einem geeigneten Kühlkörper montiert werden, gegebenenfalls unter Verwendung einer elektrischen Isolierung, um Kurzschlüsse und Überhitzung zu vermeiden.
Um sicherzustellen, dass der Transistor nicht in unsichere Betriebsbereiche gelangt, sollten eine ordnungsgemäße Basisansteuerung und Strombegrenzung verwendet werden.Schutzkomponenten wie Sicherungen, Widerstände und Dioden tragen dazu bei, die Zuverlässigkeit zu verbessern und die Lebensdauer des Geräts zu verlängern.

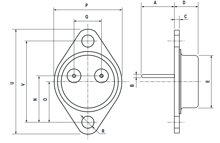
|
Dimension |
Min
(mm) |
Max
(mm) |
Min
(Zoll) |
Max
(Zoll) |
|
A |
11.00 Uhr |
13.10 |
0,433 |
0,516 |
|
B |
0,97 |
1.15 |
0,038 |
0,045 |
|
C |
1,50 |
1,65 |
0,059 |
0,065 |
|
D |
8.32 |
8,92 |
0,327 |
0,351 |
|
E |
19.00 |
20.00 |
0,748 |
0,787 |
|
G |
10.70 |
11.10 |
0,421 |
0,437 |
|
N |
16.50 |
17.20 |
0,649 |
0,677 |
|
P |
25.00 |
26.00 |
0,984 |
1.023 |
|
R |
4.00 |
4.09 |
0,157 |
0,161 |
|
U |
38,50 |
39.30 |
1.515 |
1.547 |
|
V |
30.00 |
30.30 |
1.187 |
1.193 |
• Hohe Kollektorstromfähigkeit
• Hohe Verlustleistung
• Robustes TO-3-Metallgehäuse
• Gute thermische Stabilität bei geeigneter Wärmeableitung
• Geeignet für lineare und schaltende Anwendungen
• Zuverlässige Leistung in Hochleistungsschaltkreisen
• Niedrige Übergangsfrequenz (nicht für den Hochgeschwindigkeitseinsatz geeignet)
• Erfordert einen großen Kühlkörper für einen sicheren Betrieb
• Sperriges Paket im Vergleich zu modernen Geräten
• Geringere Stromverstärkung als bei Kleinsignaltransistoren
• Größtenteils veraltet und begrenzte Verfügbarkeit
STMicroelectronics ist ein globaler Halbleiterhersteller mit starken Fähigkeiten in der Entwicklung und Produktion einer breiten Palette integrierter Schaltkreise und diskreter Komponenten.Das Unternehmen betreibt weltweit fortschrittliche Wafer-Fertigungsanlagen, Montage- und Testanlagen und unterstützt Technologien wie Analog-, Stromversorgungs-, Mikrocontroller-, Sensor- und Automobilgeräte.STMicroelectronics verfügt über internes Know-how in der Herstellung von Leistungshalbleitern, einschließlich Bipolartransistoren, MOSFETs und Leistungsmodulen, und ist dafür bekannt, zuverlässige, qualitativ hochwertige Komponenten zu liefern, die den Standards der Industrie-, Automobil- und Unterhaltungselektronik entsprechen.
Der 2N3771 kann weiterhin in einfachen oder älteren Netzteildesigns verwendet werden, moderne MOSFETs werden jedoch aufgrund höherer Effizienz und kleinerer Größe normalerweise bevorzugt.
Ja, der 2N3771 kann den 2N3055 in vielen Schaltkreisen ersetzen, da er höhere Ströme und Leistungen unterstützt, die Spannungswerte müssen jedoch überprüft werden.
Der erforderliche Basisstrom hängt vom Laststrom und der Verstärkung ab, ist jedoch aufgrund seines niedrigen hFE im Vergleich zu Kleinsignaltransistoren relativ hoch.
In den meisten Anwendungen wird ein Treibertransistor empfohlen, um ausreichend Basisstrom bereitzustellen und die Schalt- oder Linearleistung zu verbessern.
Ein kontinuierlicher Betrieb bei maximalem Strom wird ohne geeignete thermische Auslegung nicht empfohlen, da übermäßige Hitze die Zuverlässigkeit beeinträchtigen kann.
Es gilt als veraltet, da neuere Leistungsgeräte einen besseren Wirkungsgrad, eine höhere Geschwindigkeit und kleinere Pakete bieten.
Da das Gehäuse mit dem Kollektor verbunden ist, kann es bei mangelnder Isolierung zu Kurzschlüssen kommen, wenn der Kühlkörper geerdet ist.
CAP CER 1.8PF 16V C0G/NP0 01005
CAP TANT 6.8UF 10% 10V 1411
IC DGTL POT 10KOHM 64TAP 14TSSOP
IC MCU 32BIT 128KB FLASH 64TQFP
IC TRANSCEIVER HALF 1/1 8UMAX
IGBT Modules
SST39VF200A-70-4C-B3K SST
KM416C1200AJ-7 SAMSUNG
IC MUX 8:1 100OHM 16QSOP
LC898095-XF8HS SANYO
FM FBGA162
XILINX QFP
VICOR New
TRANS NPN 60V 15A TO247-3
vorrätig: 1836
HIGH POWER NPN SILICON POWER TRA
vorrätig: 570
TRANS NPN 60V 15A TO3
vorrätig: 1716
TRANS NPN 60V 20A TO3
vorrätig: 1593
TRANS NPN 60V 15A SOT93
vorrätig: 1622




