Deutsch
Zeit: 2025/04/14
Durchsuchen:
Die Schutzzustandsvorschriften umfassen den Konstantstrom (CC) -Schrom-Grenzwert mit einem hohen Side-Side-Strom-Sinne, einem Überspannungsschutz (OVP) und thermischer Abschaltung (TSD).
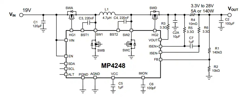
Der MPS MP4248 benötigt eine minimale Anzahl leicht verfügbarer externer externer Komponenten und ist in einem QFN-20 (3 mm x 5 mm) Paket untergebracht.
• IEC62368-1 zertifiziert
• 140-W-Buck-Boost-Konverter mit integrierten MOSFETs mit niedriger Seite (LS-FETs)
• Integrierter Gate-Treiber für hochseitige MOSFETs (HS-FETs)
• Konfigurierbare Eingabe UVLO
• 3,6 V bis 36 V Startspannungsspannung
• 1 V bis 36 V Ausgangsspannung (VOUT) mit 1% Genauigkeit
• Unterstützt 2,8 V falls fallende Vin, wenn es ein VOUT> 3,5 V.
• Bis zu 98% Spitzeneffizienz
• I2C-konfigurierbares VREF-Bereich von 0,1 V bis 2,147 V mit 1MV-Auflösung
• Genauige Ausgangs-CC-Strombegrenzung von ± 5%, unterstützt einen hohen Stromersicht (HS)
• Genauer Ausgangsstrommonitor (Imon)
• Erfüllt USB PD 3.1 EPR AVS- und PPS -Spezifikation
• Wählen Sie 280 kHz, 420 kHz und 580 kHz Schaltfrequenz (FSW) aus
• Selektierbarer erzwungener PWM -Modus oder automatischer PFM/PWM -Modus
• Ausgangsvorspannung VCC LDO für höhere Effizienz
• Leitungsabfallkompensation über RSENS
• I2C-, Alarm- und OTP -Speicher
• EN -STADEN PASSIVE ENTLOSE
• Ausgabe von OCP-, OVP- und thermischer Abschaltschutzausgabe
• Erhältlich in einem QFN-20 (3mm x 5 mm) Paket
• USB-Typ-C® und USB-Stromversorgung (PD)
• USB-Typ-C, USB Typ-A-Kommunikationsschnittstelle, Auto-Ladegerät
• USB-Typ-C-PD-Monitore und Dockingstationen
• WLAN -Ladung

2026/03/13
2026/02/28
2026/02/13
2026/02/6
2026/01/30
2026/01/23
2026/01/16
2026/01/9
2025/12/25
2025/12/19