Alle Kategorien

Wagen 0 Artikel

Einkaufswagen 0 Artikel

MFR -Teil # Anzahl
üBERGEBEN (0)

Sprache auswählen

Aktuelle Sprache

Deutsch

  • English
  • Deutsch
  • Italia
  • Français
  • 한국의
  • русский
  • Svenska
  • Nederland
  • español
  • Português
  • polski
  • Suomi
  • Gaeilge
  • Slovenská
  • Slovenija
  • Čeština
  • Melayu
  • Magyarország
  • Hrvatska
  • Dansk
  • românesc
  • Indonesia
  • Ελλάδα
  • Български език
  • Afrikaans
  • IsiXhosa
  • isiZulu
  • lietuvių
  • Maori
  • Kongeriket
  • Монголулс
  • O'zbek
  • Tiếng Việt
  • हिंदी
  • اردو
  • Kurdî
  • Català
  • Bosna
  • Euskera
  • العربية
  • فارسی
  • Corsa
  • Chicheŵa
  • עִבְרִית
  • Latviešu
  • Hausa
  • Беларусь
  • አማርኛ
  • Republika e Shqipërisë
  • Eesti Vabariik
  • íslenska
  • မြန်မာ
  • Македонски
  • Lëtzebuergesch
  • საქართველო
  • Cambodia
  • Pilipino
  • Azərbaycan
  • ພາສາລາວ
  • বাংলা ভাষার
  • پښتو
  • malaɡasʲ
  • Кыргыз тили
  • Ayiti
  • Қазақша
  • Samoa
  • සිංහල
  • ภาษาไทย
  • Україна
  • Kiswahili
  • Cрпски
  • Galego
  • नेपाली
  • Sesotho
  • Тоҷикӣ
  • Türk dili
  • ગુજરાતી
  • ಕನ್ನಡkannaḍa
  • मराठी
ZuhauseBlogUmfassende Leitfaden für aktuelle Sinneswiderstände

ELEKTRONISCHE KOMPONENTEN AUF LAGER.
SCHNELLE ZITATE.

Integrierte Schaltkreise, Leistungsgeräte und passive Komponenten
Sofortige Unterstützung bei der Beschaffung

JETZT ANGEBOT ERHALTEN

Umfassende Leitfaden für aktuelle Sinneswiderstände

Zeit: 2024/04/23

Durchsuchen: 3,747

Shunt -Widerstände spielen eine wichtige Rolle in den heutigen komplexen elektronischen Systemen, die eine präzise Kontrolle des Stromflusses erfordern.Diese Komponenten wurden entwickelt, um hohe Ströme zu bewältigen, und folgen dem Ohm -Gesetz, in dem die einfache, aber grundlegende Beziehung zwischen Strom, Widerstand und Spannung angegeben ist.Dieses Gesetz ermöglicht die Verwendung von Shunt -Widerständen, den Strom in einem Teil einer Schaltung genau zu messen.Der Widerstand des Shunt -Widerstands ist sehr niedrig.Dieser niedrige Widerstand ist der Schlüssel, da es hilft, den Schaltkreis erhebliche Störungen hinzuzufügen.Das Verständnis der Rolle und Funktion von Shunt -Widerständen erfordert das Verständnis ihrer Leistungsmerkmale und wie sie in das Gesamtbild der modernen Elektronik passen.

Katalog


Current Sense Resistors
Abbildung 1: Strömungsempfindungswiderstände

Was ist ein Stromerfassungswiderstand


Stromerfassungswiderstände, auch als Shunt -Widerstände bekannt, sind Schlüsselkomponenten in elektronischen Schaltkreisen, die Strom überwachen und messen.Dieser Widerstand arbeitet nach dem Ohmschen Gesetz, das die Beziehung zwischen Strom, Spannung und Widerstand beschreibt.Dieses Gesetz besagt, dass die Spannung (v) gleich dem Strom (i) Times Resistenz (R) ist.Um den Stromfluss genau zu überwachen, werden Widerstände an bestimmten Stellen in der Schaltung platziert, an denen alle Zielströme fließen.

Der Widerstand dieser Widerstände ist sehr niedrig.Dieses Design minimiert ihren Einfluss auf die Schaltung, indem die Menge der erzeugten Wärme und die Begrenzung der Spannungsabfälle reduziert wird.Da die Widerstandswerte dieser Widerstände bekannt und stabil sind, ermöglicht die Messung des Spannungsabfalls über sie, dass der Stromfluss direkt mit dem Ohm-Gesetz berechnet wird.

Eine genaue Strommessung ist für verschiedene Systeme wichtig, um Effizienz und Sicherheit aufrechtzuerhalten.Zum Beispiel unterstützen Stromverwaltungssysteme eine stabile Leistung.In Bezug auf die Batterieverwaltung kann es den Lade- und Entladungsprozess effektiv überwachen und den Zustand und die Leistung der Batterie bewerten.In motorischen Steuerungsschaltungen verbessert es die Effizienz und Sicherheit, indem der Strom genau gesteuert wird, was die Reaktionszeit und die Betriebseffizienz des Motors beeinflusst.

Darüber hinaus können sie schnell auf Überlastungen, Kurzstrecken und andere abnormale Bedingungen reagieren.Durch Erfassen eines abnormalen Stromflusses lösen diese Widerstände Schutzwirkung, wie z.Ein aktueller Sinneswiderstand ist mehr als nur ein Messwerkzeug.Die Zuverlässigkeit und Genauigkeit hängen direkt mit der Leistung und Stabilität dieser Systeme zusammen.

Principle of Current Sensing Resistor
Abbildung 2: Prinzip des Stromerfassungswiderstands

Eigenschaften von Shunt -Widerständen


Shunt -Widerstände haben extrem geringe Resistenz, oft in Milliohm oder sogar niedriger.Diese Auswahlauswahl hilft bei der Messung hoher Ströme erhebliche Spannungsabfälle, die sonst die Leistung der Schaltung beeinflussen können.Der geringe Widerstand dieser Widerstände hilft, den Energieverlust und die Wärme zu verringern, wenn der Strom durch sie führt.Dies erfordert jedoch auch eine effektive Wärmeableitungstechniken im Schaltungskonstruktion, um zu verhindern, dass die Widerstände eine Überhitzung haben.

Shunt -Widerstände werden mit extrem hoher Präzision produziert und kalibriert.Ihre Genauigkeit wirkt sich direkt auf die Zuverlässigkeit der von ihnen erbrachten Messungen aus.Dies ist besonders wichtig in Bereichen, in denen eine präzise Stromüberwachung erforderlich ist, z. B. das Präzisionsleistungsmanagement oder bei der Verwendung empfindlicher Messgeräte.Hochbereitete Shunt-Widerstände bieten typischerweise eine Toleranz von ± 0,1% oder besser.Um eine solche Präzision zu erreichen, sind hochwertige Materialien und hochmoderne Herstellungsprozesse erforderlich.

Thermal Stability
Abbildung 3: Wärmestabilität

Ein idealer Shunt-Widerstand behält einen sehr niedrigen Temperaturkoeffizienten (TCR) bei.Diese Eigenschaft bedeutet, dass sein Widerstand stabil bleibt und nicht mit Temperaturänderungen schwankt.Die Gewährleistung einer konsistenten, genauen Messungen eines niedrigen TCR spielt auch eine Schlüsselrolle für die langfristige Zuverlässigkeit und Haltbarkeit des Widerstands und behält seine Leistung auch in unterschiedlichen thermischen Umgebungen bei.

Die Leistungsbewertung eines Shunt -Widerstands repräsentiert die maximale Leistung, die er sicher verarbeiten kann.Bei der Auswahl eines Shunt -Widerstands ist es wichtig sicherzustellen, dass die Leistungsbewertung hoch genug ist, um den maximal erwarteten Strom ohne das Risiko eines Überhitzungsschadens zu verwalten.Dies beinhaltet die Berücksichtigung der potenziellen maximalen Belastungen und Umgebungsbedingungen, die in der tatsächlichen Anwendung auftreten können, wodurch die Stabilität und Sicherheit des Widerstands über seine Lebensdauer sichergestellt wird.

Durch die Auswahl des richtigen Shunt -Widerstands müssen diese Eigenschaften (niedriger Widerstand, hohe Genauigkeit, thermische Stabilität und angemessene Leistungsbewertung) ausbalancieren, um unter unterschiedlichen Umständen zuverlässige und genaue Strommessungen sicherzustellen.Jeder Aspekt muss sorgfältig berücksichtigt werden, um den spezifischen Anforderungen der Anwendung zu erfüllen.

Die Rolle des Stromerfassungswiderstands


Die Hauptfunktion eines Stromssenswiderstands oder eines Shunt-Widerstands besteht darin, Strom zu messen.Diese Widerstände sind parallel innerhalb der Schaltung installiert, um eine genaue Strommessung zu ermöglichen.Der Prozess beinhaltet die Beobachtung des Spannungsabfalls über einen Widerstand.Wenn der Widerstandswert bekannt ist, kann der Strom fließend nach Ohmschen Gesetz berechnet werden.Insbesondere wird der Strom (i) durch Teilen des Spannungsabfalls durch seinen Widerstand (R) bestimmt.

In Anwendungen, die Stromversorgungen und Motorsteuerung beinhalten, tragen die Stromversorgungswiderstände bei der Regulierung der Leistung bei.Sie erreichen dies, indem sie elektrische Ströme in Echtzeit überwachen.Basierend auf diesen Daten kann das System den Stromeingang oder die Ausgabe anpassen, um optimale Ebenen aufrechtzuerhalten.

Aktuelle Erfassungswiderstände sind Schlüsselkomponenten von Überstromschutzsystemen.Wenn der Strom vordefinierte Sicherheitsgrenzwerte überschreitet, kann das System reagieren, indem er die Stromversorgung trennen oder einen Alarm auslöst.Diese Reaktion basiert auf dem hohen Stromablesung des Shunt -Widerstands, wodurch elektronische Geräte vor potenziellen Schäden geschützt werden, die durch einen übermäßigen Stromfluss verursacht werden.

Bei Sicherheitskritik- und Überwachungsanwendungen ist das Erkennen von Schaltungsfehlern wie Shorts oder Öffnungen eine weitere Rolle von Stromversorgungswiderständen.Durch kontinuierliche Überwachung des Stroms können abnormale Änderungen schnell erkannt werden, sodass das System schnell Korrekturmaßnahmen implementieren kann.

In Systemen, die von Batterien oder erneuerbaren Energiequellen angetrieben werden, helfen die Widerstände des aktuellen Sinns bei der Überwachung des Energieverbrauchs und der Lagerung.Sie werden verwendet, um den Lade- und Entladungsstrom zu messen, wodurch effizienter die Akkulaufzeit und den Gesamtenergieverbrauch geeignet sind.Die Widerstände des aktuellen Sinns liefern nicht nur grundlegende Strommessfunktionen in Schaltungskonstruktionen, sondern verbessern auch den Systemschutz, die Leistungsregelung, die Fehlererkennung und das Energiemanagement.

Schlüsselparameter von Shunt -Widerständen


Der Temperaturkoeffizient eines Shunt -Widerstands zeigt an, wie stark sich der Widerstand mit der Temperatur ändert.Wenn sich die Temperatur ändert, kann sich der Widerstand ändern und möglicherweise ungenaue Messungen verursachen.Shunt-Widerstände werden typischerweise aus einer Mangankupferlegierung hergestellt, die für seinen niedrigen Temperaturkoeffizienten bekannt ist.Diese materielle Auswahl hilft, den Widerstand auch unter Temperaturschwankungen stabil zu halten.Im Idealfall sollte der Temperaturkoeffizient des Shunt -Widerstands so niedrig wie möglich in der Reihenfolge von zehn ppm pro Grad Celsius sein, um genaue und konsistente Messwerte bei unterschiedlichen Temperaturen zu gewährleisten.

Der Widerstandswert des Shunt -Widerstands bestimmt den Spannungsabfall, wenn der Strom für eine genaue Strommessung fließt und so die Wirksamkeit des Stromverstärkungsverstärkers beeinflusst.Betrachten Sie bei der Auswahl von Widerstandswerten den maximalen Strom und die Spannung, die Ihr System verarbeiten kann, um zu verhindern, dass der Widerstand zu einer Überhitzung oder durch überschüssigen Strom beschädigt wird.Wenn der Widerstand zu hoch ist, kann dies zu einem höheren Stromverbrauch und mehr Rauschen führen, wodurch die Messgenauigkeit verringert wird.Umgekehrt kann ein sehr geringer Widerstand möglicherweise nicht weitreichend messpunktig sind.Die Auswahl des korrekten Widerstandswerts optimiert die Energieeffizienz und die stabile Signalqualität.

Die in einem Shunt -Widerstand abgelöste Leistung hängt von ihrem Widerstand und dem durch sie fließenden Strom ab.Widerstände, die große Strommengen verbrauchen, erfordern effektive Kühlstrategien wie Kühlkörper oder spezifische Leiterplattenanpassungen, um eine Überhitzung zu vermeiden.Es ist wichtig, die erwartete maximale Leistung während der Entwurfsphase zu berechnen und sicherzustellen, dass das Design ein angemessenes thermisches Management umfasst.Das Vernachlässigung des ordnungsgemäßen thermischen Managements kann dazu führen, dass die Widerstandstemperaturen steigen, möglicherweise die Leistung beeinträchtigen, die Lebensdauer verkürzen oder sogar elektronische Komponenten in der Nähe schädigen.

Die Toleranz eines Shunt -Widerstands beschreibt die zulässige Änderung seines Widerstands von einem bestimmten Wert, der normalerweise als Prozentsatz ausgedrückt wird.Bei hoher Präzisionsstrommessungen ist es wichtig, Shunt-Widerstände mit niedrigen Toleranzen zu verwenden (z. B. ± 0,1% bis ± 1%).Selbst kleine Abweichungen können zu erheblichen Messfehlern führen.Die Auswahl eines Shunt -Widerstands mit der korrekten Toleranz ist der Schlüssel zur Verbesserung der Messgenauigkeit und -zuverlässigkeit, insbesondere in kritischen industriellen und wissenschaftlichen Umgebungen.

Optimale Platzierung von Shunt -Widerständen im Schaltungsdesign


Die Platzierung des Shunt -Widerstands ist sehr wichtig, um die Messgenauigkeit und die Systemsicherheit sicherzustellen.Typischerweise werden Shunt -Widerstände an einem von zwei Stellen innerhalb einer Schaltung montiert: der hohen Seite (in der Nähe der Stromversorgung) oder der niedrigen Seite (in der Nähe des Bodens).Die Auswahl zwischen diesen Layouts hängt von den spezifischen Anforderungen der Anwendung, der Budgetbeschränkungen und der gewünschten Entwurfskomplexität ab.

Wenn Sie einen Shunt-Widerstand auf der Hochspannungsseite installieren, platzieren Sie ihn zwischen Quelle und Last.Diese Einrichtung misst den Strom, der an die Last fließt, direkt von Änderungen des Bodenstroms nicht beeinflusst.Es ist besonders nützlich für Energiesysteme, die Batterien oder Netzteile überwachen.

Ermöglicht eine genaue Strommessung jeder Last in Systemen mit mehreren Netzteilen.

Beseitigt mögliche Messfehler, die durch Bodenstromschwankungen verursacht werden.

Messwerkzeuge, die höhere Spannungen verarbeiten können, sind erforderlich.

Oft sind zusätzliche Komponenten wie Differential- oder Isolationsverstärker erforderlich, was die Kosten und die Entwurfskomplexität hinzufügen.

High Side Placement
Abbildung 4: Hohe Seitenplatzierung

Durch das Platzieren des Shunt -Widerstands auf die niedrige Seite wird er zwischen Last und System gemahlen oder negative Versorgungsschiene platziert.Diese Methode ist für ihre Einfachheit, Kosteneffizienz und unkomplizierte Implementierung beliebt.

Vereinfacht das Schaltungsdesign und erleichtert es, es einfacher und billiger zu implementieren.

Nur die Messgeräte müssen mit niedrigem Druckbehandlungsfähigkeiten verfügen, was die Kosten weiter senkt.

Eine direkte Verbindung zum Systemgelände vereinfacht die Messungen und minimiert Fehler.

Der Bodenreferenzpunkt der Last kann insbesondere unter hohen Strombedingungen geändert werden.

Die genaue Messung des Stroms einzelner Lasten in einem Mehrfachversorgungssystem wird schwierig.

Bei der Entscheidung, wo ein Shunt -Widerstand platziert werden soll, sollten Designer mehrere Schlüsselfaktoren bewerten:

Sicherheit: Stellen Sie sicher, dass die ausgewählte Konfiguration alle relevanten Sicherheitsstandards entspricht, insbesondere in Hochdruckumgebungen.

Genauigkeit: Wählen Sie einen Ort aus, der die genauesten Messwerte bietet und potenzielle Fehler minimiert.

Kosten und Komplexität: Ausgleich der wirtschaftlichen und praktischen Aspekte verschiedener Neuansiedlungsoptionen.

Low Side Placement

Abbildung 5: Platzierung mit geringer Seite

Anwendungsanforderungen: Betrachten Sie die spezifischen Anforderungen des Schaltkreises und der Messziele.

Die ordnungsgemäße Platzierung eines Shunt -Widerstands ist eine heikle Entscheidung, die Sicherheit, Genauigkeit und Praktikabilität kombiniert, um den spezifischen Messanforderungen der Schaltung zu erfüllen und gleichzeitig seine Gesamtleistung zu schützen.

So wählen Sie den richtigen Shunt -Widerstand für Ihre Anwendung


Durch die Auswahl des richtigen Shunt -Widerstands für Ihre Anwendung wird die Genauigkeit und Sicherheit der Schaltkreis aufrechterhalten.Der Auswahlprozess erfordert sorgfältige Berücksichtigung der Schaltungsanforderungen und der verschiedenen Widerstandsparameter.Hier finden Sie einen detaillierten Leitfaden, mit dem Sie den richtigen Shunt -Widerstand auswählen können, der sich auf praktische Nuancen konzentriert:

Ermitteln Sie zunächst den höchsten Strom (IMAX), den Ihr Schaltkreis verarbeiten kann.Diese Zahl repräsentiert die Obergrenze des Shunt -Widerstands, der ohne Risiko verwaltet werden muss.Wählen Sie einen Widerstand mit einer Bewertung mindestens so hoch wie IMAX, um Überladung und Beschädigung zu vermeiden.

Der Widerstandswert des Shunt -Widerstands beeinflusst die Empfindlichkeit und Leistungseffizienz des Systems.Die Auswahl eines niedrigeren Widerstands reduziert den Spannungsabfall und den Stromverlust, was für die Energieeffizienz gut ist, kann jedoch die Messempfindlichkeit beeinträchtigen.Andererseits können höhere Widerstandswerte die Empfindlichkeit verbessern, indem der Spannungsabfall erhöht wird, erhöht jedoch den Stromverbrauch und erfordert möglicherweise Kühllösungen.Bleichen Sie diese Faktoren mit den Anforderungen der Messgeräte aus, z.

Berechnen Sie die Leistungsdissipation mit der Formel P = I²R, wobei ich der maximale Strom und R der Widerstand ist.Wählen Sie nach der Schätzung der Stromversorgung einen Widerstand mit einer über diesen Wert über diesen Wert so ein Sicherheitsmarge enthalten, um eine Überhitzung zu verhindern.

Der Temperaturkoeffizient des Widerstands (TCR) misst, wie sich der Widerstand als Temperatur schwankt.In Umgebungen mit großen Temperaturänderungen sollte ein Shunt -Widerstand mit einem niedrigeren TCR ausgewählt werden, um stabile Messungen sicherzustellen.Beachten Sie außerdem Ihre Auswahl auf Umgebungsbedingungen und berücksichtigen Sie Faktoren wie Schutzbeschichtungen, Verpackungstyp und physikalische Abmessungen.

Die Toleranz zeigt an, wie viel der tatsächliche Widerstand eines Shunt -Widerstands von seinem angegebenen Wert abweicht.Für hochpräzise Anwendungen ist es wichtig, Widerstände mit Mindesttoleranzen auszuwählen.Je niedriger die Toleranz ist, desto wahrscheinlicher ist es, dass der tatsächliche Widerstand des Widerstands mit seinem Nennwert übereinstimmt und somit die Messgenauigkeit verbessert.

Wählen Sie ein Shunt -Widerstandspaket aus, das in die verfügbare Raum- und Installationsumgebung passt.Berücksichtigen Sie die physikalischen Abmessungen und den Befestigungsart, wie z. B. Durchleitungen oder Oberflächenhalterung, um die Kompatibilität mit dem Layout der Leiterplatte zu gewährleisten.Darüber hinaus müssen die thermischen Anforderungen und die mechanische Robustheit des Widerstands berücksichtigt werden.

Stellen Sie sicher, dass der Shunt-Widerstand alle relevanten Sicherheits- und Regulierungsstandards entspricht, einschließlich Überspannung und Überstromschutz sowie die Einhaltung der regionalen und branchenspezifischen Richtlinien.

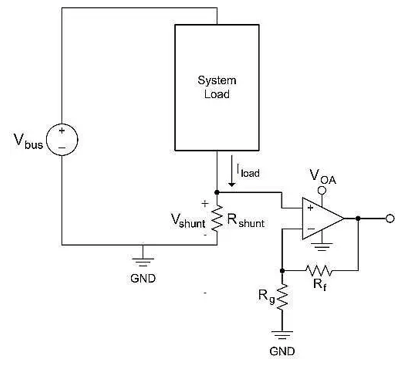
How to Build a Current Sensor Circuit
Abbildung 6: So bauen Sie eine Stromsensorschaltung auf

Anwendung des Shunt -Widerstands


Shuntwiderstände helfen dabei, die Leistung effizient zu verwalten, indem der Strom auf der Stromleitung fließend überwacht wird.Sie erkennen Bedingungen wie Leistungsüberlastung und verfolgen Batterieladeles, Energieverbrauch und Systemeffizienz.Sie werden häufig in Batterieladegeräten und Einstellungen für erneuerbare Energien eingesetzt und messen den elektrischen Strom, um die Systemleistung zu verbessern und die Batterielebensdauer zu verlängern.

Overload Protection
Abbildung 7: Überlastschutz

In Geräten wie Smartphones und Elektroautos behalten Shunt -Widerstände den Batteriestrom während des Ladens und Entladens genau im Auge.Diese Überwachung berechnet die verbleibende Akkulaufzeit, überprüft die Gesundheit der Batterie und sorgt für einen sicheren Betrieb innerhalb von Konstruktionsgrenzen.

Shunt -Widerstände identifizieren überschüssigen Strom, der potenzielle Überlast oder Kurzschluss angibt.Sobald diese abnormalen Ströme erkannt wurden, reagiert das System sofort, indem er Strom abnimmt oder einen Alarm aktiviert, um Schaltkreise und Maschinen zu verhindern.

In Anwendungen mit Motorsteuerung verfolgen Shunt -Widerstände den vom Motor verwendeten Strom.Diese Daten helfen, Motorfunktionen wie Geschwindigkeit und Drehmoment zu optimieren, Probleme wie Überlastung zu erkennen und den Motor vor Schäden zu schützen, die durch übermäßigen Strom verursacht werden.

In Testumgebungen wie Labors liefern Shunt -Widerstände die genauen Strommessungen für Gerätetests, Kalibrierung und Fehlerbehebung.Sie gewährleisten genaue Messwerte und zuverlässige Betrieb in Geräten wie Multimetern, Oszilloskopen und Leistungsanalysatoren.

Shunt -Widerstände behalten einen konstanten Stromfluss in einem LED -Beleuchtungssystem auf, um eine stabile Lichtleistung und eine längere LED -Lebensdauer zu gewährleisten, indem Schwankungen verhindern, die die LED beschädigen könnten.

Shunt -Widerstände werden in Kommunikationsgeräten wie Netzwerkschaltern und Routern verwendet, um elektrische Ströme zu überwachen und zu regulieren.Dies trägt zur Aufrechterhaltung der Systemstabilität und zur Verhinderung von Problemen wie Überhitzung und der Gewährleistung eines effizienten Betriebs.

In modernen Autos überwachen Shunt -Widerstände den Stromfluss in kritischen Systemen, einschließlich der Starter-, Generator- und Steuereinheit.Sie spielen eine Schlüsselrolle bei der Fehlererkennung, bei der Batterieverwaltung und zur Verbesserung der Energieeffizienz.

Application of Shunt Resistor
Abbildung 8: Anwendung des Shunt -Widerstands

Abschluss


Shunt -Widerstände spielen eine Schlüsselrolle bei der Funktionalität moderner elektronischer und elektrischer Systeme.Ihre genauen Strommessungen tragen dazu bei, einen sicheren und effizienten Betrieb aufrechtzuerhalten.Durch die Optimierung der Leistung elektronischer Geräte können Shunt -Widerstände den Energieverlust minimieren und Misserfolge vermeiden.

Das Design eines Shunt -Widerstands beinhaltet mehrere wichtige Faktoren.Niedriger Widerstand und hohe Genauigkeit können den Bedürfnissen von Umgebungen mit hohem Strom entsprechen.Die thermische Stabilität und die angemessene Leistungsbewertung spielen auch eine wichtige Rolle bei der Leistung.Diese Überlegungen beeinflussen nicht nur die Wirksamkeit des Shunt -Widerstands, sondern auch die Zuverlässigkeit und Effizienz des gesamten Schaltungssystems.Das richtige Design und die Auswahl von Shunt -Widerständen ermöglichen stabile, genaue Strommessungen in einer Vielzahl von Anwendungen und legen eine solide Grundlage für die Systemüberwachung, -steuerung und den Schutz.

Shunt -Widerstände sind ein wesentlicher Bestandteil vieler Anwendungen wie Stromverwaltung, Batterieüberwachung, Überlastschutz, Motorkontrolle und Energiemanagement.Ihre Verwendung reichen von tragbaren, alltäglichen Geräten bis hin zu strengen industriellen und Automobilumgebungen.Die korrekte Auswahl, Auswahl und Anwendung verbessern nicht nur die Systemleistung und -sicherheit, sondern verlängern auch die Lebensdauer der Geräte und senken die Wartungskosten.Wenn sich die Technologie weiterentwickelt und der Bedarf an genauer Strommessungen zunimmt, wird die Bedeutung von Shunt -Widerständen weiter steigen.






Häufig gestellte Fragen [FAQ]


1. Wie wählen Sie einen aktuellen Sinneswiderstand aus?


Um den entsprechenden Strom Sense-Widerstand für eine Anwendung auszuwählen, berücksichtigen Sie zunächst die Eingangsspannung der Common-Mode, bei der die durchschnittliche Spannung an den Eingangsklemmen des Verstärkers ist.Das Verständnis dieser Spannung trägt dazu bei, sicherzustellen, dass der Widerstand in Ihrem Stromkreis korrekt funktioniert.

2. Was ist die Formel für den aktuellen Sinneswiderstand?


Um den richtigen Widerstandswert zu finden, verwenden Sie die Formel r = v/i.Wenn Sie beispielsweise einen Spannungsabfall von 0,1 Volt bei einem Strom von 2 Ampere benötigen, wäre die Berechnung 0,1 V / 2a = 0,05 Ω oder 50 Milliohm.Stellen Sie sicher, dass die Leistungsbewertung des Widerstands mit den Anwendungsanforderungen entspricht.Für unser Beispiel beträgt die Leistungsbewertung die Leistungsbewertung mit der Formel P = I²R 2² x 0,05 = 0,2 Watt.

3. Was sind die Standardwerte des Standards für Strom Sense?


Standardwiderstände aus Bare Metal -Elementen sind typischerweise in Leistungsbewertungen von 0,25, 0,5 und 1,0 Watt erhältlich.Ihre Widerstandswerte reichen von 0,002 Ohm bis 0,008 Ohm, mit einer Standard -Toleranz von 5%.Die 60S -Serie von Ohmite bietet Widerstände an, die für Anwendungen geeignet sind, die weniger als 1 Watt und Widerstände unter 0,002 Ohm benötigen.

4. Wie wähle ich einen aktuellen Sensor aus?


Für die Auswahl eines aktuellen Sensors muss der Stromtyp in Ihrer Anwendung verstehen.Es ist wichtig, sowohl das aktuelle Verhalten als auch seine Eigenschaften zu kennen.Die meisten Sensoren sind so konzipiert, dass Wechselstrom bei 60 Hz erfasst. Einige Modelle können jedoch eine Vielzahl von Frequenzen aufnehmen.

5. Wie berechnen Sie den Widerstand?


Um den Widerstand eines Widerstands zu berechnen, wenden Sie das Ohmsche Gesetz an: r = v/i.Diese Methode erfordert das Kennen des Spannungsabfalls über den Widerstand und den Strom, der durch sie fließt.Wenn beispielsweise ein 3-Volt-Abfall und ein Strom von 1,5 Ampere vorhanden sind, wäre der Widerstand 3 V / 1,5A = 2 Ohm.

Verwandter Artikel

Online -RFQ -Einreichungen: Schnelle Antworten, bessere Preise!

RFQ