Deutsch
Zeit: 2025/12/10
Durchsuchen: 658
Der 2SC5200

2SC5200
STMicroelectronics
TRANS NPN 230V 15A TO264
In Stock: 10200 pcs
-Transistor ist nach wie vor eines der bekanntesten Leistungsgeräte in der Audiotechnik.Eine Standardkomponente in Verstärkerarchitekturen der Klassen A, AB und H.In diesem Artikel werden alle Details zu diesem Gerät besprochen – von der Pinbelegung und den Spezifikationen bis hin zu seinen Funktionsprinzipien, Alternativen und tatsächlichen Anwendungen.

Die 2SC5200

2SC5200
STMicroelectronics
TRANS NPN 230V 15A TO264
In Stock: 10200 pcs
von Toshiba ist ein Hochleistungs-NPN-BJT, der für anspruchsvolle Audioverstärker- und Leistungsschaltanwendungen entwickelt wurde.Es ist für seine starke Linearität, geringe Verzerrung und hohe Zuverlässigkeit bekannt und hat sich zu einer bevorzugten Wahl in Hi-Fi-Systemen und professionellen Tongeräten entwickelt.Seine Fähigkeit, hohe Ströme und Verlustleistungen zu bewältigen, ermöglicht eine saubere, stabile Leistung auch unter hoher Last.
Dieser Transistor verfügt außerdem über eine hohe Übergangsfrequenz und eine langlebige Konstruktion, wodurch er sich ideal für Verstärker-Ausgangsstufen der Klassen A, AB und H eignet.In Verbindung mit dem komplementären PNP-Gerät ist das 2SA1943Es bildet ein robustes und weit verbreitetes Ausgangspaar für Audiodesign-Ingenieure.
Wenn Sie Interesse am Kauf des 2SC5200 haben, kontaktieren Sie uns bitte bezüglich Preis und Verfügbarkeit.


|
Pin
Nummer |
Pin
Name/Beschreibung |
|
1 |
Basis (B) – Steuert die
Betrieb des Transistors durch Regulierung des Stromflusses zwischen Kollektor und
Emitter. |
|
2 |
Kollektor (C) – Hauptstrom
Eingabe;mit der Last in Verstärker- oder Schaltkreisen verbunden. |
|
3 |
Emitter (E) – Strom
Ausgabe;werden in NPN-Konfigurationen normalerweise mit der Erde oder der negativen Schiene verbunden. |
• 2SC5242

2SC5242
FAIRCHILD
2SC5242 TOSHIBA
In Stock: 2000 pcs
• 2SC3858

2SC3858
Sanken Electric USA Inc.
TRANS NPN 200V 17A MT-200
In Stock: 1613 pcs
• NJW0281G
![]()
NJW0281G
onsemi
TRANS NPN 250V 15A TO3P-3L
In Stock: 20594 pcs
• 2SC3281
![]()
2SC3281
TOSHIBA
2SC3281 TOSHIBA
In Stock: 1307 pcs
• 2SC6145

2SC6145
Sanken Electric USA Inc.
TRANS NPN 230V 15A TO3P
In Stock: 2726 pcs
• TIP41C
![]()
TIP41C
onsemi
TRANS NPN 100V 6A TO220-3
In Stock: 96917 pcs
/TIP3055

TIP3055
NTE Electronics, Inc
TRANS NPN 100V 15A TO218
In Stock: 1640 pcs
|
Parameter |
Spezifikation |
|
Transistortyp |
NPN-Silizium
Leistungstransistor |
|
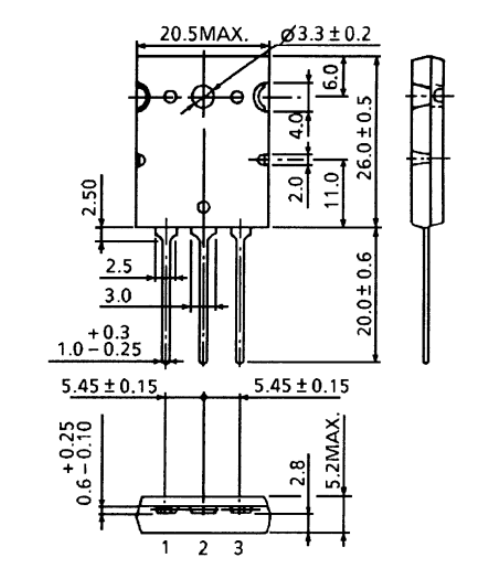
Paket |
TO-264 (TO-3P
Variante) |
|
Sammler-Emitter
Spannung (VCEO) |
230V |
|
Sammlerbasis
Spannung (VCBO) |
230V |
|
Emitter-Basis
Spannung (VEBO) |
5V |
|
Sammler
Aktuell (IC) |
15A (kontinuierlich) |
|
Sammler
Strom (IC-Spitze) |
30A |
|
Macht
Dissipation (Sges) |
150W |
|
Gleichstromverstärkung
(hFE) |
55–160 (bei IC =
5A, VCE = 5V) |
|
Übergang
Häufigkeit (zT) |
30 MHz (typisch) |
|
Sammler
Sättigungsspannung (VCE (Sa)) |
1,5V (bei IC =
5A, IB = 0,5A) |
|
Thermisch
Widerstand (Junction-to-Case) |
0,83°C/W |
|
Kreuzung
Temperatur (Tjmax) |
150°C |
|
Lagerung
Temperaturbereich |
–55°C bis +150°C |


Dieses Diagramm zeigt, wie sich der Kollektorstrom (IC) mit der Kollektor-Emitter-Spannung (V) ändertCE) nimmt zu, wobei jede Kurve einen anderen Basisstrom (IB) darstellt.Bei niedrigem VCE steigen die Kurven steil an, da der Transistor die Sättigung verlässt und in seinen aktiven Bereich eintritt.Wenn VCE weiter ansteigt, wird jede Kurve flacher, was bedeutet, dass der Transistor jetzt in einem stabilen Verstärkungsmodus arbeitet, in dem IC hauptsächlich von IB und nicht von VCE gesteuert wird.Höhere Basisströme erzeugen höhere Kollektorströme, was die Fähigkeit des Transistors zeigt, einen starken Ausgangsstrom für Audioverstärkerstufen zu liefern.
Diese Kurve zeigt, wie der Kollektorstrom auf Änderungen der Basis-Emitter-Spannung (V) reagiertSEIN) bei unterschiedlichen Temperaturen.Mit steigender Temperatur sinkt der erforderliche VBE, um den gleichen IC zu erreichen, was typisch für Silizium-BJTs ist.Beispielsweise leitet der Transistor bei 100 °C mehr Strom bei einer niedrigeren VSEIN
im Vergleich zu –25°C.Dieses temperaturabhängige Verhalten unterstreicht die Bedeutung der thermischen Kompensation in Verstärkerschaltungen, da ein übermäßiger Temperaturanstieg bei unsachgemäßer Handhabung zu einem höheren Stromfluss und möglicherweise zu einem thermischen Durchgehen führen kann.Die Grafik zeigt visuell, wie empfindlich der 2SC5200

2SC5200
STMicroelectronics
TRANS NPN 230V 15A TO264
In Stock: 10200 pcs
auf Schwankungen der Basisspannung reagiert, insbesondere bei Hochleistungsanwendungen.

Dieses Diagramm zeigt die Kollektor-Emitter-Sättigungsspannung (V).CE (Sa)) bei verschiedenen Kollektorströmen und Temperaturen.Bei niedrigen Stromstärken beträgt VCE (Sa) ist klein, was bedeutet, dass der Transistor effizient mit minimalem Spannungsabfall leitet.Mit zunehmendem IC steigt die Sättigungsspannung allmählich an, was darauf hindeutet, dass mehr Spannung erforderlich ist, um die Leitung aufrechtzuerhalten.Auch die Temperatur beeinflusst dieses Verhalten;Niedrigere Temperaturen führen im Allgemeinen zu einem niedrigeren VCE (Sa), während höhere Temperaturen ihn leicht erhöhen.Diese Eigenschaft ist in Leistungsverstärkern und Schaltkreisen von entscheidender Bedeutung, wo eine übermäßige Sättigungsspannung zu Wärmestau und verringerter Effizienz führen kann.
Diese Kurve zeigt, wie die Gleichstromverstärkung des Transistors (hFE) variiert je nach Kollektorstrom und -temperatur.Die Verstärkung ist im Mittelstrombereich am höchsten, typischerweise zwischen 1 A und 5 A, wo Audio-Leistungsverstärker die meiste Zeit arbeiten.Bei sehr niedrigen und sehr hohen Strömen, hFE nimmt ab, was auf eine verringerte Verstärkungseffizienz hinweist.Auch die Temperatur beeinflusst die Verstärkung: Bei höheren Temperaturen verschieben sich die Kurven, was im Allgemeinen zu einer leicht verringerten und nichtlineareren Verstärkung führt.Diese Informationen sind für den Entwurf stabiler Vorspannungsnetzwerke von entscheidender Bedeutung, da Schwankungen der Temperatur oder des Laststroms die Gesamtverstärkungseigenschaften des Transistors verändern können.Die Grafik verdeutlicht, warum aufeinander abgestimmte Transistorpaare und thermische Kompensation bei High-Fidelity-Audiodesigns wichtig sind.

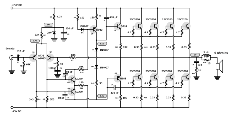
Im ersten Schaltplan werden die 2SC5200

2SC5200
STMicroelectronics
TRANS NPN 230V 15A TO264
In Stock: 10200 pcs
-Transistoren in parallelen Paaren als letzte Leistungsausgangsstufe eines Hochleistungs-Audioverstärkers der Klasse AB verwendet.Die Schaltung beginnt mit einer differenziellen Eingangsstufe (Q1 und Q2), die das Audiosignal empfängt und die Grundverstärkung und Linearität einstellt.Dies speist eine Spannungsverstärkungsstufe (VAS), die normalerweise aus Transistoren wie den Typen C2229 und TIP42/BD139 besteht und die Spannungsschwankungen vor der Ansteuerung der Ausgangstransistoren erheblich erhöht.Die 2SC5200-Geräte arbeiten mit ihren komplementären PNP-Geräten (z. B. 2SA1943
![]()
2SA1943
TOSHIBA
2SA1943 TOSHIBA
In Stock: 10100 pcs
oder gleichwertige Positionen, obwohl hier nicht direkt gezeigt – in diesem Diagramm werden TIP/D718/K6688-Kombinationen verwendet) zusammen, um große Ströme an den Lautsprecher zu liefern und gleichzeitig eine geringe Verzerrung aufrechtzuerhalten.
Die parallel geschalteten 2SC5200-Transistoren teilen sich den Strom über 0,33-Ohm-Emitterwiderstände, wodurch ein thermisches Durchgehen verhindert und eine gleichmäßige Lastverteilung gewährleistet wird.Diese Transistoren arbeiten im Class-AB-Modus und werden über das diodenverbundene Wärmekompensationsnetzwerk und die Treibertransistoren leicht über den Cutoff-Wert vorgespannt, was eine minimale Crossover-Verzerrung gewährleistet.Der Ausgang durchläuft ein LC-Netzwerk (Spule + Widerstand), um den Verstärker zu stabilisieren und hochfrequente Schwingungen zu verhindern, insbesondere bei reaktiven Lautsprecherlasten.In dieser Konfiguration fungiert der 2SC5200 als robustes, lineares Hochstromgerät, das Hunderte Watt an Lasten mit niedriger Impedanz liefern kann.

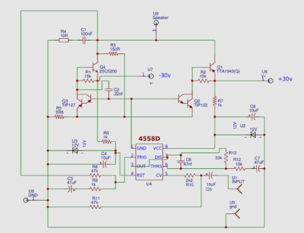
Im zweiten Diagramm arbeitet der 2SC5200 als Teil einer Gegentakt-Leistungsstufe, die dieses Mal von einem Operationsverstärker (4558D) angetrieben wird.Der Operationsverstärker übernimmt die Kleinsignalverarbeitung: Er stellt die Verstärkung ein, korrigiert Nichtlinearitäten und speist die Treibertransistoren (TIP122 und TIP127).Diese Treiber liefern den notwendigen Basisstrom, um den 2SC5200 und sein PNP-Gegenstück (TTA1943) vollständig anzutreiben.Der 2SC5200 fungiert hier als NPN-Hälfte des Komplementärpaars und liefert Strom an die Last, während der PNP-Transistor den Strom senkt und so eine symmetrische Verstärkung ermöglicht.
Das Vorspannungsnetzwerk rund um den Operationsverstärker und die Treiber stellt den richtigen Leerlaufstrom her, sodass der 2SC5200 reibungslos zwischen Leitung und Abschaltung wechselt.Dies verhindert Crossover-Verzerrungen und gewährleistet eine High-Fidelity-Ausgabe.Die Rückkopplungsschleife vom Lautsprecherausgang zurück zum Operationsverstärkereingang stabilisiert das System und glättet den Frequenzgang, was zu einer saubereren Audiowiedergabe führt.In dieser Architektur besteht die Aufgabe des 2SC5200 darin, Stromverstärkung und Leistungsabgabe bereitzustellen und das kleine Operationsverstärkersignal in einen Hochleistungsausgang umzuwandeln, der Lautsprecher direkt ansteuern kann.
• Hochleistungs-Audioverstärker
• Ausgangsstufe des Klasse-AB-Verstärkers
• Ausgangsstufe für Klasse-H- und Klasse-G-Verstärker
• Gegentakt-Komplementärausgangsstufe (mit 2SA1943
![]()
2SA1943
TOSHIBA
2SA1943 TOSHIBA
In Stock: 10100 pcs
)
• Paralleltransistor-Powerbanks
• Professionelle Verstärker für PA-Systeme
• Subwoofer und leistungsstarke Lautsprecherverstärker
• DC-Motortreiber
• Hochstromschaltkreise
• Stufen zur Regelung der Stromversorgung
• Inverter-Ausgangsstufen
• Hochleistungs-LED-Treiberstufen
• Batteriebetriebene Leistungsverstärker
• Signal- und Stromverstärkungsstufen
|
Funktion |
2SC5200
![]() |
TTC5200
|
|
Transistortyp |
NPN-Leistung
Transistor |
NPN-Leistung
Transistor |
|
Paket |
TO-264 (groß,
klassischer Stil) |
TO-3P(N) /
TO-264-Äquivalent (moderner Kompakt) |
|
Komplementär
Paar |
2SA1943
|
TTA1943 |
|
Sammler-Emitter
Spannung (Vceo) |
230V |
230V |
|
Sammler
Strom (Ic) |
15A |
15A |
|
Macht
Verlustleistung (Pd) |
150W |
150W |
|
Gleichstromverstärkung
(hFE) |
55–160 (typisch) |
55–160 (gleich
Reichweite, verbesserte Konsistenz) |
|
Übergang
Frequenz (fT) |
~30 MHz |
~30–35 MHz
(etwas schneller) |
|
Thermisch
Leistung |
Gut, aber älter
Verpackungsdesign |
Verbesserte Thermik
Effizienz und Zuverlässigkeit |
|
SOA (sicher
Betriebsbereich) |
Standard für
Audionutzung |
Verbesserte SOA
mit strengeren modernen Spezifikationen |
|
Lärm &
Verzerrung |
Sehr niedrig;
Hervorragend für Audio geeignet |
Geringere Variation;
bei High-End-Verstärkern oft sauberer |
|
Zuverlässigkeit |
Hoch, weit
Wird in älteren und aktuellen Verstärkern verwendet |
Höher
Konsistenz aufgrund neuerer Herstellungsverfahren |
|
Typische Verwendung |
Klasse-AB,
Hochleistungs-Audio der Klasse H |
High-End-Audio,
moderne Verstärker, Upgrades vom 2SC5200 |

• Hohe Verlustleistung (150 W)
• Hohe Kollektorstrombelastbarkeit (bis zu 15 A)
• Hervorragende Linearität für die Audioverstärkung
• Geringe Verzerrungseigenschaften
• Großer sicherer Betriebsbereich für robuste Leistung
• Hohe Übergangsfrequenz (~30 MHz) für gute Audiowiedergabe
• Kompatibel mit 2SA1943
![]()
2SA1943
TOSHIBA
2SA1943 TOSHIBA
In Stock: 10100 pcs
für komplementäre Push-Pull-Stufen
• Geeignet für Parallelkonfigurationen
• Zuverlässig für Hochleistungsverstärker der Klasse AB
• Weit verbreitet und kostengünstig
• Großes TO-264-Gehäuse erfordert mehr Platz im Kühlkörper
• Auf dem Markt leicht zu fälschen;Die Echtheit muss überprüft werden
• Nicht ideal für HF-Anwendungen mit sehr hohen Frequenzen
• Erfordert ein ordnungsgemäßes Wärmemanagement, um ein Durchgehen zu verhindern
• Benötigt bei paralleler Verwendung Emitterwiderstände, um die Stabilität zu gewährleisten
• Die Leistung hängt stark von der korrekten Ausrichtung ab
• Etwas älteres Design im Vergleich zu modernen TTC5200
![]()
TTC5200
Toshiba
TTC5200 TOSHIBA
In Stock: 1345 pcs
/TTA1943-Paaren
Toshiba
ist bekannt für die fortschrittliche Halbleiterfertigung mit strengen, streng kontrollierten Prozessen.Sie nutzen in jeder Phase präzise Waferfertigung, automatisierte Montage und strenge Tests.Ihre Anlagen folgen strengen Qualitätsstandards, um Konsistenz, Zuverlässigkeit und thermische Stabilität zu gewährleisten.Toshiba führt gründliche Inspektionen, Haltbarkeitsvalidierungen und Leistungsüberprüfungen durch, um Mängel zu beseitigen.Das Ergebnis sind Leistungstransistoren wie der 2SC5200

2SC5200
STMicroelectronics
TRANS NPN 230V 15A TO264
In Stock: 10200 pcs
, die anspruchsvolle Industrie- und Audioanforderungen mit zuverlässiger, langfristiger Leistung erfüllen.
Der 2SC5200 ist ein NPN-Transistor, während der 2SA1943 sein PNP-Komplementärpaar ist.Zusammen bilden sie eine Gegentakt-Ausgangsstufe für Hochleistungs-Audioverstärker.
Achten Sie auf saubere Lasermarkierungen, einheitliche Schriftart, korrekte Platzierung des Toshiba-Logos, korrekte Verpackungsabmessungen und stabile hFE-Messwerte.Fälschungen haben oft einen verschwommenen Aufdruck und eine unregelmäßige Hülle.
Die typische Vorspannung am Treiberpaar beträgt 2,6–3,2 V, hängt jedoch vom Design ab.Justieren Sie immer mit einem Thermometer und überwachen Sie den Leerlaufstrom.
Je nach Versorgungsspannung und Konfiguration kann er 100–300 W RMS pro Kanal liefern, insbesondere in Kombination mit 2SA1943.
Ja.NJW0281G ist ein moderner, hochzuverlässiger Ersatz mit verbesserter thermischer Stabilität und engeren Fertigungstoleranzen.
CAP CER 8.2PF 25V NP0 0805
CAP CER 100PF 16V NP0 0805
CAP TANT 220UF 16V 10% 2824
MOSFET N-CH 100V 130A TO220AB
IC DAC 12BIT V-OUT 10MSOP
IC OFFLINE SWITCH MULT TOP 7SOIC
IC MCU 16/32BIT 2MB FLASH 121BGA
M5M5V108CKV-70H RENESAS
2SK1847-TB SANYO
SAF-C513A-2EN SIEMENS
GE28F320J3A110 INTEL
RENESAS BGA
600MA SYNCHRONOUS STEP-DOWN DCDC
TRANS NPN 60V 15A TO247-3
vorrätig: 1202
TRANS NPN 250V 15A TO3P-3L
vorrätig: 471

TRANS NPN 100V 6A TO220-3
vorrätig: 653
TRANS NPN 60V 15A SOT93
vorrätig: 1800

TRANS NPN 230V 15A TO264
vorrätig: 211


