Deutsch
Zeit: 2026/01/12
Durchsuchen: 352
Die Vibrations- und Stoßerkennung ist in Sicherheitssystemen, Automatisierungs- und eingebetteten Elektronikprojekten nützlich.Das Vibrationssensormodul SW-420

SW-420
SW
SW DIP2
In Stock: 3400 pcs
ist eine kostengünstige und benutzerfreundliche Lösung zur Erkennung von Bewegungen, Vibrationen und plötzlichen Stößen mithilfe eines mechanischen Vibrationsschalters und einer komparatorbasierten Schaltung.In diesem Artikel wird das Vibrationssensormodul SW-420 besprochen, einschließlich seiner Übersicht, Pinbelegung, Spezifikationen, Funktionsprinzip, Anwendungen und mehr.

Die SW-420

SW-420
SW
SW DIP2
In Stock: 3400 pcs
ist ein einfaches elektronisches Modul zur Erkennung von Vibrationen, Stößen oder plötzlichen Bewegungen.Das Modul arbeitet mit einem mechanischen Vibrationsschalter, der reagiert, wenn die Bewegung ein bestimmtes Maß überschreitet.Dieser Sensor verfügt über einen integrierten LM393-Komparator und ein einstellbares Potentiometer, mit dem die Vibrationsempfindlichkeit eingestellt werden kann.Wenn Vibrationen erkannt werden, gibt das Modul ein digitales HIGH- oder LOW-Signal aus, was die Verbindung mit Mikrocontrollern wie Arduino, ESP8266 oder ESP32 erleichtert.In der Regel sind Anzeige-LEDs enthalten, um den Stromversorgungs- und Erkennungsstatus anzuzeigen.

|
Pin
Name |
Pin
Etikett |
Beschreibung |
|
VCC |
VCC |
Stromversorgung
Eingang für das Modul.Unterstützt 3,3 V bis 5 V Gleichstrom und ist somit kompatibel
mit den meisten Mikrocontrollern wie der Arduino- und ESP-Serie. |
|
GND |
GND |
Boden
Verbindung.Muss mit der Systemmasse verbunden werden, um den Stromkreis zu vervollständigen. |
|
TUN |
Digitaler Ausgang |
Gibt ein digitales Signal aus
HIGH- oder LOW-Signal.Der Ausgang ändert seinen Zustand, wenn die Vibration den Wert überschreitet
Empfindlichkeitsschwelle, die durch das integrierte Potentiometer eingestellt wird. |
|
Modell |
Typ |
Spannung |
Ausgabe |
Empfindlichkeit
Adj. |
Benutzen
Fall |
|
Normalerweise geschlossen
Vibrationssensormodul |
Federvibration
Schalter |
3,3–5 V |
Digital (NC/NO) |
(Behoben) |
Einfach
Klopf-/Stoßerkennung |
|
DFRobot SEN0433
Vibrationssensor |
Verbessert
Vibrationsbrett |
3,3–5 V |
Digital /
Analog* |
Einstellbar |
Stabiler
Hobbyprojekte |
|
Elecbee
Vibrations- und Relaismodul |
Vibration +
Relaisausgang |
5V / 12V |
Relaisschalter |
Einstellbar |
Direkt
mechanisches Schalten |
|
Industriell
Vibrationssensor |
Robust
Industriesensor |
Variiert
(Industriespezifikation) |
Analog /
Digital* |
Anwendungsspezifisch |
Maschinen/Industrie
Überwachung |
|
Parameter |
Spezifikation |
|
Produktname |
SW-420
![]() |
|
Sensortyp |
Mechanisch
Vibrationsschalter (normalerweise geschlossen) |
|
Betrieb
Spannung |
3,3 V – 5 V Gleichstrom |
|
Betrieb
Aktuell |
~15 mA (typisch) |
|
Ausgabetyp |
Digital (HIGH /
NIEDRIG) |
|
Komparator-IC |
LM393 |
|
Empfindlichkeit
Anpassung |
Ja, über Bord
Potentiometer |
|
Ausgabeschnittstelle |
3-poliger Header
(VCC, GND, DO) |
|
Erkennungsmethode |
Schock,
Vibration, Klopfen, Bewegung |
|
Reaktionszeit |
Schnell (mechanisch
kontaktbasiert) |
|
Anzeige-LEDs |
Power-LED,
Ausgangsstatus-LED |
|
Montage |
Schraubenlöcher für
einfache Installation |
|
PCB-Größe |
Ca.32 mm ×
14 mm |
|
Betrieb
Temperatur |
−10 °C bis +70 °C
(typisch) |
|
Kompatibilität |
Arduino,
ESP8266, ESP32, Raspberry Pi (mit Logikpflege) |
|
Messtyp |
Schwellenwertbasiert
(nicht quantitativ) |
|
Kosten &
Verfügbarkeit |
Kostengünstig, weithin
verfügbar |

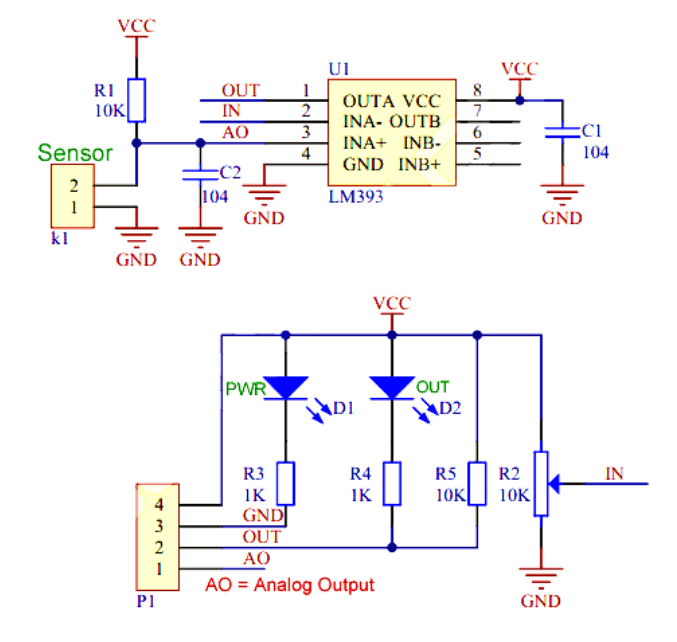
• Vibrationssensor SW-420

SW-420
SW
SW DIP2
In Stock: 3400 pcs
– Dies ist das zentrale Sensorelement des Moduls.Es handelt sich um einen normalerweise geschlossenen mechanischen Vibrationsschalter, der auf Stöße, Bewegungen oder Vibrationen reagiert.Wenn eine Vibration auftritt, ändert der interne Kontakt seinen Zustand und löst den Erkennungskreis aus.
• LM393 Komparator-IC - Der LM393 vergleicht das Vibrationssignal mit einem voreingestellten Schwellenwert.Es wandelt das rohe mechanische Signal in ein sauberes digitales Ausgangssignal um und sorgt so für eine stabile und zuverlässige Erkennung.
• Potentiometer (10K-Trimmer) - Das Potentiometer ermöglicht die Einstellung der Empfindlichkeit.Durch Drehen ändert sich der Schwellenwert, sodass Benutzer genau einstellen können, wie viel Vibration zum Auslösen der Ausgabe erforderlich ist.
• Power-LED - Diese LED zeigt an, dass das Modul ordnungsgemäß mit Strom versorgt wird, und hilft Benutzern, während der Einrichtung die richtige Spannungsversorgung zu überprüfen.
• Status-LED (Ausgang). - Die Status-LED leuchtet auf, wenn Vibrationen erkannt werden, und bietet eine visuelle Rückmeldung für Kalibrierung und Tests.
• Widerstände und Kondensatoren - Diese Komponenten stabilisieren den Schaltkreis, begrenzen den Strom und filtern Rauschen, um die Signalzuverlässigkeit zu verbessern.
• Pin-Header (VCC, GND, DO) - Der 3-Pin-Header ermöglicht den einfachen Anschluss an Mikrocontroller, liefert Strom und liefert das digitale Ausgangssignal.
• Leiterplatte mit Befestigungslöchern - Die Leiterplatte hält alle Komponenten sicher und verfügt über Befestigungslöcher für eine einfache Installation in Gehäusen oder Projekten.

Die Anwendungsschaltung des Vibrationssensormoduls SW-420

SW-420
SW
SW DIP2
In Stock: 3400 pcs
zeigt, wie ein mechanischer Vibrationsschalter mithilfe eines LM393-Komparators in ein stabiles digitales Signal umgewandelt wird.Der Vibrationsschalter ist über ein Widerstandsnetzwerk mit der Eingangsseite des Komparators verbunden.Wenn keine Vibration auftritt, bleibt der Schalter in seinem Normalzustand und die Eingangsspannung am Komparator bleibt unter der Referenzschwelle.In diesem Zustand bleibt der digitale Ausgang inaktiv.
Wenn Vibrationen oder Stöße auftreten, ändern die internen Kontakte des Vibrationsschalters SW-420 kurzzeitig ihren Zustand.Dies führt zu einer sprunghaften Spannungsänderung am Komparatoreingang.Der LM393 vergleicht dieses sich ändernde Signal mit einer voreingestellten Referenzspannung, die durch Widerstände und das einstellbare Potentiometer definiert wird.Wenn das Vibrationssignal den Schwellenwert überschreitet, schaltet der Komparator seinen Ausgangszustand um.
Kondensatoren im Schaltkreis helfen dabei, Rauschen zu filtern und plötzliche Spitzen zu glätten, wodurch Fehlauslösungen durch sehr kleine Störungen verhindert werden.Der Ausgang des LM393 steuert den digitalen Ausgangspin und die Status-LED, die aufleuchtet, wenn Vibrationen erkannt werden.Die Power-LED zeigt lediglich an, dass das Modul ordnungsgemäß mit Strom versorgt wird.Mit dieser Schaltung kann das SW-420-Modul Vibrationen zuverlässig erkennen und ein sauberes digitales Signal liefern, das von einem Mikrocontroller wie Arduino oder ESP-basierten Platinen problemlos gelesen werden kann.
• Diebstahlwarnsysteme
• Tür- und Fenstervibrationserkennung
• Projekte zur Klopferkennung
• Erdbeben- und Schockalarme
• Sicherheitssysteme für Motorräder und Fahrräder
• Intelligente Erkennung von Fahrzeugvibrationen
• Maschinenvibrationsüberwachung
• Erkennung von Gerätemanipulationen
• DIY-Elektronik- und Arduino-Projekte
• Heimsicherheitssysteme
Das Vibrationssensormodul SW-420

SW-420
SW
SW DIP2
In Stock: 3400 pcs
sollte innerhalb seines sicheren Spannungsbereichs von 3,3 V bis 5 V DC betrieben werden, um Schäden am LM393-Komparator und an Bordkomponenten zu vermeiden.Die Verwendung einer stabilen und geregelten Stromversorgung trägt zur Gewährleistung einer zuverlässigen Leistung bei.
Für eine genaue Erkennung ist eine ordnungsgemäße Erdung erforderlich.Der GND-Pin des Moduls muss mit der Systemmasse verbunden sein, um Rauschen und Fehlauslösungen zu verhindern.Die Empfindlichkeit sollte mithilfe des integrierten Potentiometers sorgfältig eingestellt werden, um ein Gleichgewicht zwischen zuverlässiger Erkennung und der Vermeidung unerwünschter Auslöser zu gewährleisten.
Für einen sicheren Betrieb montieren Sie das Modul sicher und schützen Sie es vor Feuchtigkeit, Staub und übermäßigen Vibrationen.Der Betrieb des Moduls unter normalen Temperaturbedingungen trägt dazu bei, die langfristige Stabilität und Genauigkeit aufrechtzuerhalten.

Das Diagramm zeigt, wie das Vibrationssensormodul SW-420

SW-420
SW
SW DIP2
In Stock: 3400 pcs
über eine einfache Dreidrahtschnittstelle mit einem Arduino Uno verbunden wird.Der VCC-Pin des Moduls ist mit dem 5-V-Ausgang des Arduino verbunden und versorgt den LM393-Komparator und die integrierten LEDs mit Strom.Der GND-Pin ist mit der Arduino-Masse verbunden, um eine gemeinsame Referenzspannung und einen stabilen Betrieb zu gewährleisten.
Der DO-Pin (Digitalausgang) des SW-420-Moduls ist mit einem der digitalen Eingangspins des Arduino verbunden, normalerweise D3, wie gezeigt.Dieser Pin empfängt ein HIGH- oder LOW-Signal, je nachdem, ob eine Vibration erkannt wird.Wenn der Sensor Erschütterungen oder Bewegungen über den eingestellten Schwellenwert hinaus erfährt, schaltet der LM393-Komparator den Ausgangszustand um.
Im Betrieb überwacht der Arduino kontinuierlich den digitalen Eingangspin.Wenn Vibrationen erkannt werden, kann der Arduino Aktionen wie das Einschalten der integrierten LED, das Aktivieren eines Alarms oder das Senden von Daten an andere Geräte auslösen.Die Empfindlichkeit der Erkennung wird über das Potentiometer am Sensormodul eingestellt und ermöglicht so eine zuverlässige Vibrationserkennung ohne Fehlauslösungen.

Das schematische Schaltbild veranschaulicht, wie das Vibrationssensormodul SW-420

SW-420
SW
SW DIP2
In Stock: 3400 pcs
mithilfe eines LM393-Komparators mechanische Vibrationen in ein stabiles elektrisches Signal umwandelt.Der Vibrationssensor fungiert als Schalter, der seinen elektrischen Zustand ändert, wenn Stöße oder Bewegungen auftreten.Diese Änderung erzeugt ein variierendes Spannungssignal, das über ein Widerstandsnetzwerk in den Komparator eingespeist wird.
Der Komparator LM393 vergleicht das Sensorsignal mit einer Referenzspannung, die über Widerstände und ein Potentiometer eingestellt wird.Wenn das Vibrationssignal den voreingestellten Schwellenwert überschreitet, wechselt der Komparatorausgang seinen Zustand.Kondensatoren im Schaltkreis filtern Rauschen und unterdrücken kurze Spitzen und tragen so dazu bei, Fehlauslösungen durch kleinere Störungen zu reduzieren.
Die Ausgangsstufe umfasst LEDs und Widerstände zur visuellen Anzeige des Stromstatus und zur Vibrationserkennung.Das endgültige Signal wird als digitaler Ausgang (und optionaler analoger Punkt in einigen Varianten) bereitgestellt, sodass das Modul problemlos mit Mikrocontrollern für vibrationsbasierte Erkennungs- und Steuerungsanwendungen verbunden werden kann.
• Einfach und leicht zu bedienen
• Funktioniert mit 3,3-V- und 5-V-Systemen
• Digitaler Ausgang für einfache Anbindung
• Einstellbare Empfindlichkeit
• Niedrige Kosten und weit verbreitet
• Kompakt und leicht
• Kompatibel mit Arduino- und ESP-Boards
• Vibrationsintensität kann nicht gemessen werden
• Der mechanische Schalter nutzt sich mit der Zeit ab
• Bei Überempfindlichkeit anfällig für falsche Auslöser
• Nicht für die Präzisionsschwingungsanalyse geeignet
• Empfindlich gegenüber Umgebungslärm
• Begrenzte Haltbarkeit für raue Umgebungen
Die Vibrationssensormodul SW-420

SW-420
SW
SW DIP2
In Stock: 3400 pcs
bietet eine einfache und zuverlässige Möglichkeit, Vibrationen und Stöße in einer Vielzahl elektronischer Projekte zu erkennen.Aufgrund seiner einfachen Pinbelegung, der einstellbaren Empfindlichkeit und des digitalen Ausgangs eignet es sich besonders für Einsteiger und Mikrocontroller-basierte Designs wie Arduino- und ESP-Plattformen.Obwohl es nicht für präzise Vibrationsmessungen oder raue Industrieumgebungen gedacht ist, ist es aufgrund seiner geringen Kosten, kompakten Größe und einfachen Integration eine ausgezeichnete Wahl für Alarme, Sicherheitssysteme und DIY-Überwachungsanwendungen.Bei Verwendung innerhalb der empfohlenen Betriebsbedingungen und ordnungsgemäßer Kalibrierung bietet der SW-420 zuverlässige Leistung für grundlegende Vibrationserkennungsanforderungen.
Der SW-420 ist ein digitaler Vibrationssensor.Es gibt nur HIGH- oder LOW-Signale aus und liefert keine analogen Schwingungspegeldaten.
Ja, der SW-420 arbeitet sicher bei 3,3 V und ist daher mit ESP8266, ESP32 und anderen 3,3-V-Logikplatinen kompatibel.
Die Empfindlichkeit hängt von der Potentiometereinstellung ab.Es kann leichte Stöße oder starke Vibrationen erkennen, misst jedoch nicht die Vibrationsstärke.
Zu einer Fehlauslösung kommt es in der Regel aufgrund von Überempfindlichkeit, elektrischem Rauschen oder schlechter Erdung.Das Einstellen des Potentiometers und die Sicherstellung einer ordnungsgemäßen Verkabelung helfen.
Es kann starke Erschütterungen erkennen, ist aber für echte seismische Messungen oder professionelle Erdbebenüberwachung nicht genau genug.
Der SW-420 erkennt nur das Vorhandensein von Vibrationen, während Beschleunigungsmesser Richtung, Beschleunigung und Vibrationsintensität messen.
CAP CER 7.5PF 25V C0G/NP0 0201
IC FLASH 32MBIT PARALLEL 48TSOP
IC MOTOR DRIVER 5V-28V 36PQFN
IC FLASH 8MBIT PARALLEL 48TSOP I
RS-232 LINE DRIVER/RECEIVER
SN105117PZP TI
SP3232EEA SIPEX
CAP TANT 100UF 20% 16V 2917
ELPIDA BGA
IC HUB CONTROLLER USB 64VQFN
IC FPGA 178 I/O 256FBGA

SW DIP2
vorrätig: 334

