Deutsch
Zeit: 2025/11/26
Durchsuchen: 462
In diesem Artikel werden die wichtigsten Spezifikationen und Pinbelegung des MMBT3904
![]()
MMBT3904
Taiwan Semiconductor Corporation
SOT-23, 60V, 0.2A, NPN BIPOLAR T
Out Stock
, praktische Arbeitsschaltkreise (Joule Thief, Low-Side-Schalter, Level-Shift-Treiber), gleichwertige Teile und Vergleiche, Anwendungshinweise und Überlegungen zur Beschaffung besprochen.

Die MMBT3904
![]()
MMBT3904
Taiwan Semiconductor Corporation
SOT-23, 60V, 0.2A, NPN BIPOLAR T
Out Stock
ist ein kompakter, oberflächenmontierbarer NPN-Kleinsignaltransistor, der üblicherweise von STMicroelectronics geliefert wird.Es ist auf Vielseitigkeit ausgelegt und arbeitet zuverlässig bei Schalt- und Verstärkungsaufgaben mit geringem Stromverbrauch.Sein SOT-23-Gehäuse macht es ideal für moderne, platzbeschränkte PCB-Designs.
Dieser Transistor unterstützt bis zu 40 V VCE, 200 mA Kollektorstrom und bietet eine hohe Übergangsfrequenz (~300 MHz), was schnelles Schalten und saubere Signalverarbeitung ermöglicht.Mit einem typischen hFE-Bereich von 100–300 bietet es eine stabile Verstärkung unter verschiedenen Betriebsbedingungen.Diese Eigenschaften machen ihn zu einer zuverlässigen Wahl für allgemeine Elektronik, Logikschnittstellen, LED-Treiber, Sensorschaltungen und Kleinsignalverstärker. Der MMBT3904 bleibt ein äußerst wirtschaftlicher und weit verbreiteter Transistor für alltägliche elektronische Anwendungen, die Geschwindigkeit, Effizienz und Zuverlässigkeit erfordern.
Wenn Sie Interesse am Kauf des MMBT3904 haben, kontaktieren Sie uns bitte bezüglich Preis und Verfügbarkeit.


|
Pin
Nummer |
Pin
Name |
Beschreibung |
|
1 |
Basis (B) |
Steuert die
Schalten und Verstärken des Transistors.Eine kleine Strömung ermöglicht hier eine
Es fließt ein größerer Strom vom Kollektor zum Emitter. |
|
2 |
Emitter (E) |
Aktuelle Blätter
den Transistor über diesen Pin.Typischerweise in NPN mit der Erde verbunden
Anwendungen. |
|
3 |
Sammler (C) |
Hauptstrom
Eingabe.Strom fließt vom Kollektor zum Emitter, wenn der Transistor eingeschaltet ist
von der Basis aktiviert. |
|
Alternative
Modell |
Paket
Typ |
Max
Spannung (VCE) |
Max
Kollektorstrom (IC) |
2N3904
![]() |
TO-92
(Durchgangsloch) |
40V |
200mA |
MMBT2222
![]() |
SOT-23 (SMD) |
40V |
600mA |
|
2N2222
|
TO-92 |
40V |
600mA |
|
BC549
|
TO-92 |
30V |
100mA |
BC639
![]() |
TO-92 |
80V |
1A |
MMBT4401
![]() |
SOT-23 (SMD) |
40V |
600mA |
|
Kategorie |
Spezifikation |
|
Montageart |
Oberflächenmontage |
|
Paket/Koffer |
TO-236-3, SC-59,
SOT-23-3 |
|
Anzahl der Pins |
3 |
|
Transistortyp |
NPN |
|
Transistor
Bewerbung |
Wechseln |
|
Transistor
Elementmaterial |
Silizium |
|
Polarität /
Kanal |
NPN |
|
Anzahl
Elemente |
1 |
|
Element
Konfiguration |
Single |
|
Spannung – Nennspannung
Gleichstrom |
40V |
|
Sammler-Emitter
Spannung (VCEO) |
40V |
|
Sammlerbasis
Spannung (VCBO) |
60V |
|
Emitter-Basis
Spannung (VEBO) |
6V |
|
Max Collector
Strom (IC) |
200mA |
|
Aktuelle Bewertung |
200mA |
|
Maximale Leistung
Zerstreuung |
350 mW |
|
Gewinnen Sie Bandbreite
Produkt (fT) |
270 MHz |
|
Gleichstromverstärkung
(hFE) Min |
100 bei 10 mA, 1 V |
|
VCE-Sättigung
(Max) |
200 mV bei 5 mA,
50mA |
|
Einschaltzeit
(Tonne) |
70er Jahre |
|
Ausschaltzeit
(toff) |
250ns |
|
Betrieb
Temperatur |
150°C TJ |
|
Spitzen-Reflow
Temperatur |
260°C |
|
Terminal-Finish |
Mattes Zinn (Sn) |
|
Terminalformular |
Möwenflügel |
|
Verpackung |
Band und Rolle
(TR) |
|
RoHS-Status |
RoHS-konform |
|
ECCN-Code |
EAR99 |
|
Teilestatus |
Veraltet (variiert
nach Hersteller) |
NPN-Kleinsignaltransistor in einem kompakten SOT-23-Gehäuse (Surface-Mount).
Geeignet für Hochgeschwindigkeitsumschaltung und Allzweckverstärkung
Kollektor-Emitter-Spannung (VCEO) bis zu 40 V
Kollektor-Basis-Spannung (VCBO) bis zu 60 V
Emitter-Basis-Spannung (VEBO) bis zu 6 V
Kontinuierlicher Kollektorstrom bis zu 200 mA
Niedrige Sättigungsspannung für effizientes Schalten
Hohe Übergangsfrequenz (≈270 MHz) ermöglicht eine schnelle Signalverarbeitung
Verlustleistungsfähigkeit von 350 mW
Schnelle Schaltzeiten: ton ~70 ns, toff ~250 ns
Hohe Gleichstromverstärkung mit hFE ≥100
Anschlüsse aus mattem Zinn (Sn) für gute Lötbarkeit
RoHS-konform und umweltfreundlich
Geeignet für automatisiertes Reflow-Löten (260 °C Peak Reflow)
Ideal für kompakte PCB-Designs mit geringem Stromverbrauch und hoher Dichte

In dieser Schaltung fungiert der MMBT3904
![]()
MMBT3904
Taiwan Semiconductor Corporation
SOT-23, 60V, 0.2A, NPN BIPOLAR T
Out Stock
als Schalttransistor in einer Joule-Thief-Konfiguration.Eine niedrige Eingangsspannung (0,3–1,5 V) wird auf eine höhere Spannung erhöht, die eine LED zum Leuchten bringen kann.Wenn Strom durch den 1-kΩ-Widerstand in die Basis fließt, schaltet der Transistor schnell und induziert magnetische Energie im handgewickelten Ringkern.Wenn das Magnetfeld zusammenbricht, erzeugt die Spule eine Spannungsspitze, die hoch genug ist, um die LED mit Strom zu versorgen, wodurch der MMBT3904 für eine effiziente Oszillation und Spannungserhöhung unerlässlich ist.

Hier wird der MMBT3904 als einfacher Low-Side-Schalter für eine LED verwendet.Ein kleines Eingangssignal durchläuft den 1,5-kΩ-Basiswiderstand und schaltet den Transistor ein.Sobald es aktiv ist, stellt es über seinen Kollektor-Emitter-Übergang einen Pfad von der negativen Seite der LED zur Erde bereit.Der 100-Ω-Widerstand begrenzt den LED-Strom.Durch diese Konfiguration kann selbst ein schwaches Logiksignal die LED mithilfe der Verstärkungsfähigkeit des Transistors zuverlässig steuern.

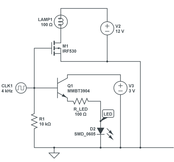
In diesem Design arbeitet der MMBT3904 zusammen mit einem MOSFET, um eine LED über eine separate 3-V-Versorgung anzusteuern.Ein über den 10-kΩ-Widerstand angelegtes Taktsignal steuert die Basis des Transistors.Wenn der MMBT3904 eingeschaltet wird, fließt Strom durch die LED und ihren 100-Ω-Widerstand und erleuchtet sie.Diese Schaltung demonstriert die Fähigkeit des Transistors, Steuersignale zu verstärken und zu verschieben, sodass ein Eingang mit geringer Leistung eine LED in einem Mischspannungssystem ansteuern kann.
- Universelles Schalten mit geringem Stromverbrauch
-Signalverstärkung in Schwachstromkreisen
-LED-Fahr- und Blinkersteuerung
-Low-Side-Transistorschaltung für Mikrocontroller-Ausgänge
-Hochgeschwindigkeitsumschaltung bis zu Hunderten von MHz
-Puls- und Rechteckwellenformung
-Kleiner Gleichstrommotor oder Relaisantrieb (mit geeigneter Basisvorspannung)
-Spannungspegelverschiebung zwischen Logikschaltungen
-Digitale Logikschnittstelle und Pufferung
-Sensorsignalaufbereitung und -verstärkung
-Audio-Vorverstärkerstufen (Low-Level-Signale)
-Kleinsignal-HF-Schaltkreise (bis zu ~270 MHz)
-Oszillatorschaltungen (z. B. Joule Thief, Multivibrator)
-Schaltkreise zur Zeit- und Wellenformerzeugung
-Wechselrichter und kleine Transistor-Logikschaltungen
-Transistorbasierte Strombegrenzungsschaltungen
-Ansteuerung von MOSFET-Gates in Mixed-Signal-Schaltungen
-Sättigungs- oder Schaltmodus-Leistungsregelung für kleine Lasten
|
Parameter |
MMBT3904
|
MMBT2222
![]() |
|
Transistortyp |
NPN |
NPN |
|
Paket |
SOT-23 (SMD) |
SOT-23 (SMD) |
|
Sammler-Emitter
Spannung (VCEO) |
40V |
40V |
|
Sammlerbasis
Spannung (VCBO) |
60V |
75V |
|
Emitter-Basis
Spannung (VEBO) |
6V |
6V |
|
Maximal
Kollektorstrom (IC) |
200mA |
600mA |
|
Macht
Verlustleistung (Ptot) |
350 mW |
625 mW |
|
Gleichstromverstärkung
(hFE) |
100–300 (typ.) |
35–300 (typ.) |
|
Übergang
Frequenz (fT) |
270 MHz |
250 MHz |
|
Sättigung
Spannung (VCE(sat)) |
~0,2 V bei 10–50 mA |
~0,3 V bei 150 mA |
|
Schaltgeschwindigkeit |
Schnell |
Schnell |
|
Thermisch
Widerstand |
Höher |
Niedriger |
|
Typischer Anwendungsfall |
Signal
Schalten, LED-Treiber mit geringem Stromverbrauch, Hochfrequenzbetrieb |
Höherer Strom
Lasten, Relais, Motoren, Magnetspulen |
|
Kosten |
Sehr niedrig |
Niedrig |

-Kompaktes SOT-23-Gehäuse zur Oberflächenmontage, ideal für Leiterplatten mit hoher Dichte
-Hervorragend geeignet für schnelles Schalten (fT ~270 MHz)
-Niedriger VCE(sat) sorgt für effizientes Schalten mit minimalem Leistungsverlust
-Geeignet für die allgemeine Signalverstärkung
-Geringe Grundanforderungen an das Laufwerk;Einfache Anbindung an Mikrocontroller
- Weit verbreitet und kostengünstig
-Gute thermische Stabilität für Kleinsignalanwendungen
-Ideal für LED-Ansteuerung, Logikschaltung und Sensorschnittstelle
-Schnelle Anstiegs- und Abfallzeiten, geeignet für Oszillatoren und Wellenformgeneratoren
- Bekannter Industriestandard-Transistor mit vielen Äquivalenten
-Begrenzt auf 200 mA Kollektorstrom (nicht für mittlere/hohe Lasten geeignet)
-Die Verlustleistung ist auf ~350 mW begrenzt, was das Schalten mit hoher Leistung begrenzt
-Nicht ideal für induktive Lasten ohne Schutzdioden
-Etwas niedrigere Spannungswerte im Vergleich zu einigen modernen NPN-SMD-Optionen
-Nicht für Hochleistungsaudio oder Großsignalverstärkung ausgelegt
-Für eine optimale lineare Leistung ist eine sorgfältige Vorspannung erforderlich
- Schlechte Wahl für Motoren, Relais oder Magnetspulen, es sei denn, der Strom ist sehr niedrig
STMicroelectronics ist ein weltweit führender Halbleiterhersteller, der für die Bereitstellung zuverlässiger, leistungsstarker Komponenten für analoge, Stromversorgungs- und digitale Technologien bekannt ist.Zu ihren Fähigkeiten gehören fortschrittliche Siliziumverarbeitung, robuste Qualitätskontrolle und umfassendes Fachwissen im Design von Transistoren, Sensoren, Mikrocontrollern und Energieverwaltungsgeräten.ST bietet starke Produktionskapazitäten, langfristige Produktverfügbarkeit und weltweit anerkannte Compliance-Standards, die eine gleichbleibende Leistung und Haltbarkeit aller Halbleiterprodukte gewährleisten.
Der MMBT3904 ist die SMD-Version (SOT-23), während der 2N3904 die TO-92-Durchsteckversion ist.Ihre elektrischen Eigenschaften sind nahezu identisch, der MMBT3904 wird jedoch für kompakte PCB-Designs bevorzugt.
Ja.Aufgrund seines geringen Grundstrombedarfs eignet er sich ideal für die GPIO-gesteuerte LED-Steuerung, das Schalten kleiner Signale und die Schnittstelle auf Logikebene.
Stets.Ein Widerstand (typischerweise 1 kΩ–10 kΩ) begrenzt den Basisstrom, um sowohl den Transistor als auch die Treiberquelle zu schützen.
Nur sehr kleine Relais oder Mikromotoren.Verwenden Sie für Geräte mit höherem Strom einen Transistor wie MMBT2222 oder einen MOSFET.
Stellen Sie sicher, dass der Basisstrom etwa 1/10 des Kollektorstroms beträgt.Dadurch wird der Transistor in die harte Sättigung gebracht, um ein zuverlässiges Schalten zu ermöglichen.
VBE liegt typischerweise bei etwa 0,6–0,7 V, wenn der Transistor leitet.
Ja, aber nur für Vorverstärkerstufen mit geringem Stromverbrauch und kleinen Signalen.Es ist nicht für Audio mit hoher Ausgangsleistung oder Leistungsverstärkung geeignet.
Es funktioniert gut bis zu ~270 MHz und eignet sich daher für HF- oder Hochfrequenzschaltungen mit geringem Stromverbrauch, jedoch nicht für fortgeschrittene HF-Frontends.
Eine Überschreitung von 200 mA kann zu Überhitzung, Verstärkungsverlust oder dauerhaften Schäden führen.Begrenzen Sie den Strom immer durch eine geeignete Widerstands- oder Laststeuerung.
CAP CER 0.68UF 10V X7R 0603
CAP CER 620PF 50V NP0 0805
CAP CER 0.33UF 50V X7R 0805
IGBT MODULE 600V 90A 280W E2
IC DAC 10BIT V-OUT 10MSOP
IC AMP CLASS AB STER 5W 28HTSSOP
GP4020IG ZARLINK
WINBOND SOP-28
SONY TQFP100
IDT74CBTLV3861QG IDT
LT1056S8 LINEAR
PMB5645RV1.2 INFINEON
PMC FCBGA957

TRANS NPN 40V 0.2A SOT23-3
vorrätig: 786

GENERAL PURPOSE TRANSISTORS NPN
vorrätig: 1324
TRANS NPN 30V 0.8A TO18
vorrätig: 944
TRANS NPN 40V 0.2A TO92-3
vorrätig: 1221
TRANS NPN 40V 0.2A SOT23-3
vorrätig: 1147


