Deutsch
Zeit: 2025/12/19
Durchsuchen: 465
Der bipolare PNP-Transistor 2N2907

2N2907
STMicroelectronics
TRANS PNP 40V 0.6A TO18
Out Stock
ist ein bewährtes Allzweckgerät.In diesem Artikel werden die Grundlagen, Pinbelegung, Spezifikationen, Funktionen, Funktionsprinzipien in realen Schaltkreisen, Anwendungen, Sicherheitsüberlegungen, Vergleiche und mehr des 2N2907-Transistors erläutert.

Die 2N2907

2N2907
STMicroelectronics
TRANS PNP 40V 0.6A TO18
Out Stock
Der PNP-Transistor von STMicroelectronics ist ein Allzweck-Bipolartransistor.Es ist zum Schalten und zur Kleinsignalverstärkung konzipiert.Als PNP-Gerät leitet es, wenn die Basisspannung niedriger als die Emitterspannung ist, wodurch es für Schaltanwendungen auf der negativen Seite geeignet ist.Es ist bekannt für stabile Leistung, geringes Rauschen und zuverlässigen Betrieb in Schaltkreisen mit niedriger bis mittlerer Leistung.
Dieser Transistor unterstützt moderate Spannungs- und Stromwerte und ermöglicht den Einsatz in Signalverstärkungen, Treiberstufen und Komplementärpaar-Designs mit NPN-Transistoren.
Wenn Sie Interesse am Kauf des 2N2907 haben, kontaktieren Sie uns bitte bezüglich Preis und Verfügbarkeit.


|
Pin
Nummer |
Pin
Name |
Beschreibung |
|
1 |
Basis (B) |
Steuert die
den Betrieb des Transistors, indem ein Stromfluss zwischen Emitter und Kollektor ermöglicht wird |
|
2 |
Sammler (C) |
Sammelt Ladung
Träger;mit der Last im Stromkreis verbunden |
|
3 |
Emitter (E) |
Gibt Ladung ab
Träger;üblicherweise im PNP-Betrieb an die Versorgungsspannung angeschlossen |
• 2N2907A

2N2907A
NTE Electronics, Inc
TRANS PNP 60V 0.6A TO18
Out Stock
• PN2907

PN2907
HGF
PN2907 FAIRCHILD
In Stock: 10135 pcs
• MPS2907A
![]()
MPS2907A
onsemi
TRANSISTOR PNP GP SS 60V TO-92
In Stock: 31200 pcs
• KSP2907A
![]()
KSP2907A
Freescale
KSP2907A FSC
In Stock: 21087 pcs
• 2N2905
![]()
2N2905
Solid State Inc.
TRANS PNP 40V 0.6A TO39
Out Stock
• 2N2906
![]()
2N2906
onsemi
TRANS PNP 40V 0.6A TO18
In Stock: 50367 pcs
• 2N4403

2N4403
NTE Electronics, Inc
TRANS PNP 40V 0.6A TO92
Out Stock
• 2N3906

2N3906
NTE Electronics, Inc
TRANS PNP 40V 0.2A TO92
In Stock: 5572 pcs
• PMST2907A
![]()
PMST2907A
NXP
PMST2907A NXP/Nex
In Stock: 131400 pcs
(SMD-Version)
• MMBT2907A
![]()
MMBT2907A
Taiwan Semiconductor Corporation
SOT-23, -60V, -0.6A, PNP BIPOLAR
Out Stock
(SMD-Version)
|
Parameter |
Spezifikation |
|
Transistortyp |
PNP |
|
Transistor
Material |
Silizium |
|
Montageart |
Durchgangsloch |
|
Paket/Koffer |
TO-18-3 Metall
Kann (TO-206AA) |
|
Anzahl der Pins |
3 |
|
Polarität |
PNP |
|
Sammler-Emitter
Spannung (VCEO) |
40 V |
|
Sammlerbasis
Spannung (VCBO) |
60 V |
|
Emitter-Basis
Spannung (VEBO) |
5 V |
|
Max Collector
Strom (IC) |
600 mA |
|
Sammler-Emitter
Sättigungsspannung |
400 mV |
|
Gleichstromverstärkung
(hFE Min.) |
75 |
|
Gleichstromverstärkung
(hFE) |
100 bei 150 mA, 10
V |
|
Übergang
Frequenz (fT) |
200 MHz |
|
Gewinnen Sie Bandbreite
Produkt |
200 MHz |
|
Maximale Leistung
Zerstreuung |
1,8 W |
|
Betrieb
Sperrschichttemperatur |
200 °C |
|
Aktueller Cutoff
(ICBO Max) |
20 nA |
|
Einschaltzeit
(Max) |
50 ns |
|
Bewerbung |
Wechseln |
|
Terminal-Finish |
Mattes Zinn (Sn) |
|
Terminalformular |
Draht |
|
Verpackung |
Rohr |
|
RoHS-Status |
RoHS3-konform |
|
Teilestatus |
Veraltet |
• PNP-Polarität – Der 2N2907

2N2907
STMicroelectronics
TRANS PNP 40V 0.6A TO18
Out Stock
ist ein PNP-Bipolartransistor, d. h. er schaltet ein, wenn die Basisspannung niedriger als die Emitterspannung ist.Dadurch eignet es sich für das Schalten auf der negativen Seite und komplementäre Designs mit NPN-Transistoren.
• Universelle Schaltfunktion – Entwickelt für zuverlässiges Schalten in Schaltkreisen mit niedriger bis mittlerer Leistung, wird es häufig zur Steuerung von Lasten wie Relais, LEDs und kleinen Motoren verwendet.
• Hoher Kollektorstrom (600 mA) – Unterstützt einen relativ hohen Strom für einen Kleinsignaltransistor und ermöglicht so die Ansteuerung mittlerer Lasten, ohne dass ein Leistungstransistor erforderlich ist.
• Mittlere Nennspannung (40 V VCEO) – Kann sicher in Schaltkreisen mit mäßigen Spannungspegeln betrieben werden, wodurch es für viele elektronische Anwendungen vielseitig einsetzbar ist.
• Hohe Übergangsfrequenz (200 MHz) – Ermöglicht schnelles Schalten und gute Leistung bei Hochfrequenzsignalanwendungen.
• Gute Gleichstromverstärkung (hFE) – Bietet eine stabile Verstärkung mit konstanter Verstärkung, geeignet für Signalkonditionierungs- und Verstärkungsstufen.
• Niedrige Sättigungsspannung – Reduziert Leistungsverluste und verbessert die Effizienz bei Verwendung als Schalter.
• Metalldose TO-18-Paket – Bietet im Vergleich zu Kunststoffgehäusen eine gute thermische Leistung, mechanische Haltbarkeit und eine verbesserte Geräuschabschirmung.
• Großer Betriebstemperaturbereich – Gewährleistet einen zuverlässigen Betrieb in anspruchsvollen Umgebungen und industriellen Bedingungen.

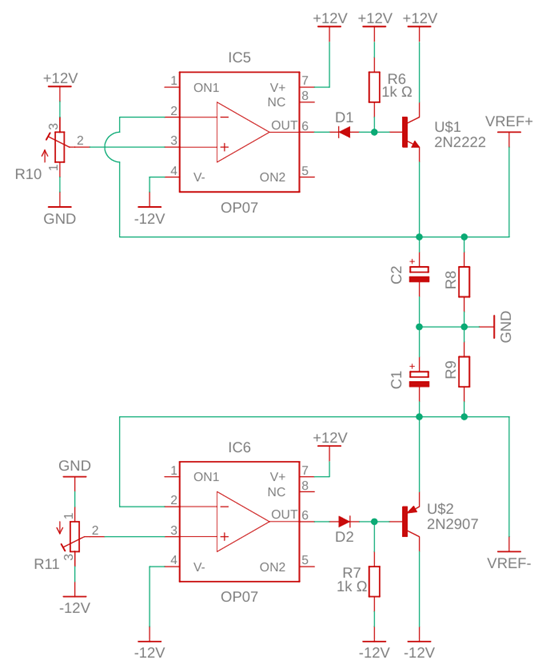
Im ersten Schaltkreis arbeitet der PNP-Transistor 2N2907

2N2907
STMicroelectronics
TRANS PNP 40V 0.6A TO18
Out Stock
mit einem OP07-Operationsverstärker zusammen, um einen präzisen negativen Referenzspannungsschaltkreis (VREF−) zu bilden.Der OP07 vergleicht die Eingangsreferenz und steuert die Basis des 2N2907 über ein Dioden- und Widerstandsnetzwerk.Wenn sich der Ausgang des Operationsverstärkers ändert, passt er den Basisstrom des 2N2907 an, wodurch der Transistor reguliert, wie viel Strom von der negativen Versorgung zum Referenzausgang fließt.Da es sich beim 2N2907 um ein PNP-Gerät handelt, leitet es, wenn seine Basis negativer angesteuert wird als sein Emitter.Dadurch kann die Schaltung eine stabile und genaue negative Referenzspannung aufrechterhalten.Die Kondensatoren und Widerstände helfen, Rauschen zu glätten und die Stabilität zu verbessern, wodurch die Schaltung für präzise analoge Anwendungen geeignet ist.

Im zweiten Schaltkreis wird der 2N2907 als Reihendurchgangstransistor verwendet, um die Stromkapazität eines linearen Spannungsreglers (L78L33) zu erhöhen.Der Transistor sitzt zwischen der Eingangsversorgung und dem Regler und versorgt die Last bei Bedarf mit zusätzlichem Strom.Wenn der Laststrom ansteigt, führt der Spannungsabfall am Widerstand dazu, dass sich der 2N2907 einschaltet, wodurch mehr Strom von der Eingangsquelle zum Reglereingang fließen kann.Dies reduziert die Belastung des Reglers und verbessert die Gesamteffizienz.In dieser Funktion fungiert der 2N2907 als Stromverstärker, der eine stabile Ausgangsspannung gewährleistet und gleichzeitig höhere Lastströme unterstützt, als der Regler allein bewältigen könnte.
• Universelle Schaltkreise
• Signalverstärkung mit geringem Stromverbrauch
• Komplementäre Paarschaltungen mit NPN-Transistoren
• Reihendurchgangstransistor in Spannungsreglern
• Präzise Referenz- und Vorspannungsschaltungen
• Audiosignalstufen und Treiber
• Relais- und Kleinmotortreiber
• LED- und Lampenschaltkreise
• Stromverstärkung in Steuerkreisen
Um den PNP-Transistor 2N2907

2N2907
STMicroelectronics
TRANS PNP 40V 0.6A TO18
Out Stock
sicher zu betreiben, halten Sie Spannung, Strom und Verlustleistung immer innerhalb der im Datenblatt angegebenen Grenzen.Das Überschreiten der maximalen Kollektor-Emitter-Spannung oder des Kollektorstroms kann zu Überhitzung und dauerhaften Schäden führen.Eine ordnungsgemäße Begrenzung des Basisstroms mithilfe von Widerständen ist wichtig, um eine übermäßige Ansteuerung zu verhindern und Leistungsverluste während des Betriebs zu reduzieren.
Auch das Wärmemanagement und die richtige Verkabelung sind für den sicheren Einsatz wichtig.Obwohl die TO-18-Metalldose eine gute Wärmeableitung bietet, kann bei Anwendungen mit höherer Leistung eine ausreichende Luftzirkulation oder Wärmeableitung erforderlich sein.Überprüfen Sie immer die richtige Pinbelegung und Polarität, bevor Sie den Schaltkreis mit Strom versorgen, da vertauschte Anschlüsse den Transistor sofort beschädigen können.
|
Parameter |
2N2907
![]() |
2N2222
|
|
Transistortyp |
PNP |
NPN |
|
Polarität |
PNP |
NPN |
|
Halbleiter
Material |
Silizium |
Silizium |
|
Typisches Paket |
TO-18 Metalldose |
TO-18 / TO-92 |
|
Sammler-Emitter
Spannung (VCEO) |
40 V |
40 V |
|
Sammlerbasis
Spannung (VCBO) |
60 V |
60 V |
|
Max Collector
Strom (IC) |
600 mA |
600 mA |
|
Gleichstromverstärkung
(hFE) |
75–300 |
75–300 |
|
Übergang
Frequenz (fT) |
~200 MHz |
~250 MHz |
|
Macht
Verlustleistung (max.) |
1,8 W |
1,8 W |
|
Schaltgeschwindigkeit |
Schnell |
Schnell |
|
Typisch
Anwendungen |
Low-Side /
negatives Schalten, Verstärkung |
High-Side /
positives Schalten, Verstärkung |
|
Komplementär
Paar |
Ergänzung zu
2N2222 |
Ergänzung zu
2N2907 |

|
Dimension |
Wert
(mm) |
Wert
(Zoll) |
|
A |
12,7 (typ.) |
0,500 (typ.) |
|
B |
0,49 (maximal) |
0,019 (maximal) |
|
D |
5,3 (maximal) |
0,208 (maximal) |
|
E |
4,9 (maximal) |
0,193 (maximal) |
|
F |
5,8 (maximal) |
0,228 (maximal) |
|
G |
2,54 (Minuten) |
0,100 (min) |
|
H |
1,2 (maximal) |
0,047 (maximal) |
|
Ich |
1,16 (maximal) |
0,045 (maximal) |
|
L |
45° |
45° |
|
Vorteile |
Einschränkungen |
|
PNP-Polarität
ermöglicht eine einfache Verwendung beim Schalten der negativen Seite |
Nicht geeignet für
Hochleistungsanwendungen |
|
Unterstützt
relativ hoher Kollektorstrom (bis zu 600 mA) |
Begrenzt
Kollektor-Emitter-Spannung (40 V) |
|
Schnelles Umschalten
und hohe Übergangsfrequenz (~200 MHz) |
Geringere Effizienz
im Vergleich zu modernen Leistungstransistoren |
|
Gute Strömung
Verstärkung zur Signalverstärkung |
Veralteter Teil
mit begrenzter Verfügbarkeit |
|
Metall TO-18
Das Paket bietet eine gute thermische Leistung |
Erfordert Vorsicht
Wärmemanagement bei höherer Belastung |
|
Zuverlässig und
stabiler Betrieb |
Größere Größe
im Vergleich zu SMD-Alternativen |
|
Funktioniert gut
komplementäre Designs mit NPN-Transistoren |
Nicht ideal für
sehr hochfrequente HF-Anwendungen |
STMicroelectronicsDie Fertigungskapazitäten für den 2N2907

2N2907
STMicroelectronics
TRANS PNP 40V 0.6A TO18
Out Stock
spiegeln die langjährige Expertise des Unternehmens in der Produktion von Bipolartransistoren und der qualitätskontrollierten Halbleiterfertigung wider.ST nutzt ausgereifte Siliziumprozesse, robuste Montage- und Testabläufe sowie strenge Zuverlässigkeitsstandards, um Allzweckgeräte wie den 2N2907 in Metalldosengehäusen wie TO-18 herzustellen.Das Fertigungsökosystem umfasst Waferherstellung, Präzisionsverpackung, elektrische Tests und die Einhaltung internationaler Qualitäts- und Umweltstandards, um eine gleichbleibende elektrische Leistung und langfristige Zuverlässigkeit sicherzustellen.Diese Fähigkeiten haben ST zu einem vertrauenswürdigen Lieferanten älterer Bipolartransistoren für Industrie-, Automobilunterstützungs- und allgemeine Elektronikanwendungen weltweit gemacht.
Ja, es kann immer noch in neuen Designs verwendet werden, aber Sie können aufgrund der besseren Verfügbarkeit, kleineren Pakete und verbesserten Effizienz moderne PNP-Alternativen wählen.
Die Basis muss auf eine niedrigere Vorspannung als die Emitterspannung ausgelegt sein, wobei ein Widerstand verwendet werden soll, um den Basisstrom zu begrenzen und einen stabilen Betrieb sicherzustellen.
Ja, SMD-Versionen wie MMBT2907A oder PMST2907A können es ersetzen, sofern Spannung, Strom und Pin-Konfiguration übereinstimmen.
Ja, es wird häufig in rauscharmen Audiostufen, Treiberschaltungen und der Kleinsignalverstärkung verwendet.
Die Metalldosenverpackung bietet eine bessere Wärmeableitung, mechanische Festigkeit und Geräuschabschirmung als Kunststoffverpackungen.
Es wird aufgrund der verringerten Produktionsnachfrage als veraltet eingestuft, nicht aufgrund schlechter Leistung oder Zuverlässigkeit.
Bewahren Sie es in einer trockenen, antistatischen Umgebung bei Raumtemperatur auf, um Bleioxidation und elektrische Verschlechterung zu verhindern.
CAP CER 470PF 50V X7R 0603
CAP CER 9.7PF 50V U2J 0402
CAP TANT 4.7UF 5% 20V 2312
IC INTERFACE SPECIALIZED 24TQFN
IC SRAM 256KBIT PARALLEL 28SOJ
IC MCU 16BIT 128KB MROM 100LQFP
IC LATCH TRANSP 20BIT LV 56TSSOP
ROTARY ENCODER MECHANICAL 24PPR
ZORAN QFP256
XILINX BGA
ICS9P935AFLF ICS
RENESAS TSSOP16
S82374SB INTEL

TRANS PNP 60V 0.6A SOT23-3
vorrätig: 412
TRANS NPN 30V 0.8A TO18
vorrätig: 169

TRANS PNP 40V 0.2A TO92
vorrätig: 1476
TRANS PNP 60V 0.6A TO18
vorrätig: 746
TRANS PNP 60V 0.6A SOT23-3
vorrätig: 289


