Deutsch
Zeit: 2025/12/23
Durchsuchen: 492
Der 2N2646
![]()
2N2646
Solid State Inc.
UNI JUNCT TRANS TO18
Out Stock
Unijunction Transistor (UJT) ist ein klassisches Halbleiterbauelement.In diesem Artikel werden die Merkmale, Spezifikationen, Anwendungen und die praktische Verwendung des Unijunction-Transistors 2N2646 in elektronischen Schaltkreisen erläutert.

Die 2N2646
![]()
2N2646
Solid State Inc.
UNI JUNCT TRANS TO18
Out Stock
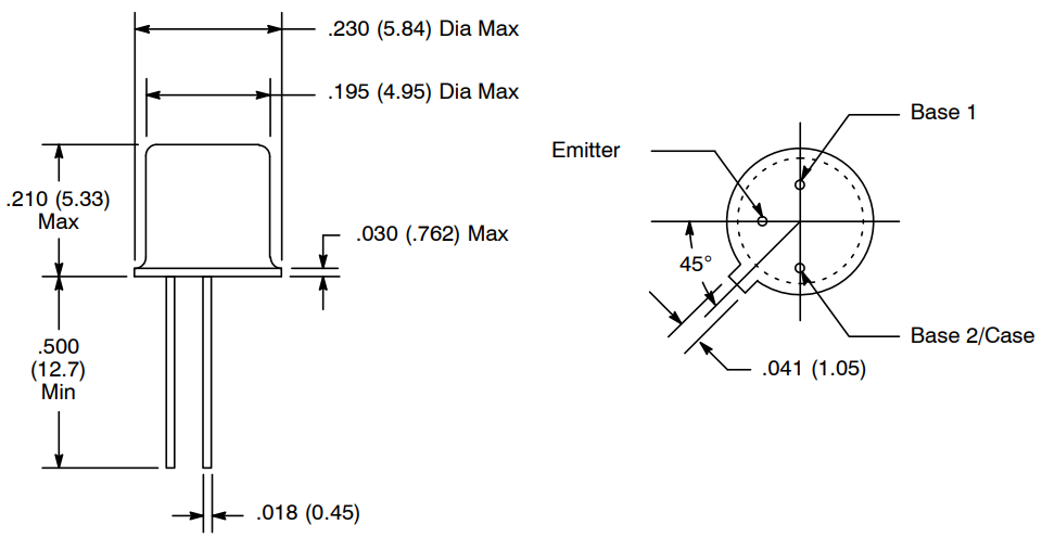
Der Unijunction Transistor (UJT) ist ein Siliziumschaltgerät, das hauptsächlich für Timing- und Triggeranwendungen entwickelt wurde.Im Gegensatz zu herkömmlichen Bipolartransistoren verfügt er über einen einzigen PN-Übergang und drei Anschlüsse: Emitter, Basis 1 und Basis 2. Er ist vor allem für seine negative Widerstandscharakteristik bekannt, die ein schnelles Schalten ermöglicht, sobald eine bestimmte Emitterspannung erreicht ist.
Wenn Sie Interesse am Kauf des 2N2646 haben, kontaktieren Sie uns bitte bezüglich Preis und Verfügbarkeit.


|
Pin
Nein. |
Pin
Name |
Beschreibung |
|
1 |
Emitter (E) |
Löst den UJT aus
wenn die Emitterspannung das intrinsische Abstandsverhältnis erreicht |
|
2 |
Basis 1 (B1) |
Untere Basis
Anschluss, der in Stromkreisen normalerweise mit der Erde verbunden ist |
|
3 |
Basis 2 (B2) |
Oberer Sockel
Klemme, üblicherweise mit der Versorgungsspannung verbunden |
• 2N2647
![]()
2N2647
Solid State Inc.
TO 18 UNIJUNCTION TRANSISTOR
Out Stock
• 2N4870
![]()
2N4870
Solid State Inc.
TO 92 UNIJUNCTION TRANSISTOR
Out Stock
• 2N4871
![]()
2N4871
Solid State Inc.
TO 92 UNIJUNCTION TRANSISTOR
Out Stock
• 2N1671
![]()
2N1671
Solid State Inc.
TO 5 UNIJUNCTION TRANSISTOR
In Stock: 5244 pcs
• 2N1670
• 2N6027
![]()
2N6027
Central Semiconductor
PROGRAMMABLE UJT 40V TO226-3
In Stock: 73661 pcs
• 2N6028
![]()
2N6028
Solid State Inc.
PUT TO92
Out Stock
• NTE6401
![]()
NTE6401
NTE Electronics, Inc
T-UNIJUNCTION SI
In Stock: 121 pcs
|
Spezifikation |
Bewertung |
|
Gerätetyp |
Silizium
Unijunction-Transistor (UJT) |
|
Maximal
Interbase-Spannung |
35 V |
|
Maximaler Emitter
Sperrspannung |
30 V |
|
Spitzenemitter
Aktuell |
2 A (Impuls) |
|
RMS-Emitter
Aktuell |
50mA |
|
Interbase
Widerstand |
4 kΩ – 9 kΩ |
|
Intrinsisch
Abstandsverhältnis |
0,5 – 0,8 |
|
Macht
Zerstreuung |
300 mW |
|
Betrieb
Temperaturbereich |
−65 °C bis +125
°C |
|
Lagerung
Temperatur |
−65 °C bis +150
°C |
|
Paket |
TO-39 (Metall
Kann) |
|
Anzahl
Terminals |
3 (E, B1, B2) |

Der 2N2646
![]()
2N2646
Solid State Inc.
UNI JUNCT TRANS TO18
Out Stock
weist einen negativen Widerstandsbereich auf, sobald die Emitterspannung ihre Auslöseschwelle erreicht.Dieses einzigartige Verhalten ermöglicht es dem Gerät, schnell von einem nichtleitenden in einen leitenden Zustand zu wechseln, was es ideal für Impulserzeugungs- und Zeitschaltkreise macht.
Dieser UJT erfordert zum Einschalten nur einen geringen Anstieg der Emitterspannung, sodass keine komplexe Vorspannung erforderlich ist.Sein vorhersehbarer Auslösepunkt erleichtert den Entwurf stabiler und wiederholbarer Oszillator- und Steuerschaltungen.
Das intrinsische Abstandsverhältnis des 2N2646 ermöglicht ein konsistentes Timing bei Verwendung mit einfachen Widerstands-Kondensator-Netzwerken (RC).Dadurch eignet es sich gut für Relaxationsoszillatoren und Verzögerungsschaltungen mit minimaler Komponentenanzahl.
Der 2N2646 ist für den zuverlässigen Betrieb über einen breiten Temperaturbereich ausgelegt und arbeitet sowohl in Industrie- als auch Bildungsumgebungen zuverlässig, selbst unter wechselnden thermischen Bedingungen.
Obwohl es mit einem niedrigen Durchschnittsstrom arbeitet, kann das Gerät kurzzeitig hohe Spitzenemitterströme bewältigen.Diese Funktion ist besonders nützlich zum Auslösen von SCRs und TRIACs in Leistungssteuerungsanwendungen.
Der 2N2646 verbraucht im Normalbetrieb sehr wenig Strom.Diese Effizienz trägt dazu bei, die Wärmeerzeugung zu reduzieren und die Zuverlässigkeit bei Schaltanwendungen im Dauerbetrieb und bei niedrigen Frequenzen zu verbessern.

In dieser Schaltung arbeitet der 2N2646
![]()
2N2646
Solid State Inc.
UNI JUNCT TRANS TO18
Out Stock
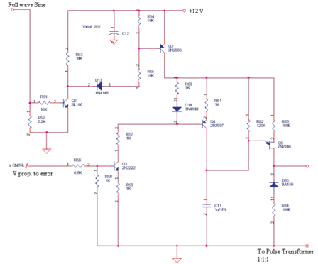
als Relaxationsoszillator, der periodische Impulse erzeugt.Der Kondensator lädt sich langsam über den Widerstand auf, bis die Emitterspannung die intrinsische Abstandsschwelle des UJT erreicht.An diesem Punkt schaltet sich der 2N2646 plötzlich ein und entlädt den Kondensator schnell über Basis 1. Diese schnelle Entladung erzeugt einen Stromimpuls, der die LED zum Leuchten bringt.Sobald die Kondensatorspannung abfällt, schaltet sich der UJT wieder aus und der Zyklus wiederholt sich, was zu einer blinkenden LED führt.Die Blinkfrequenz hängt hauptsächlich von den Widerstands- und Kondensatorwerten ab.

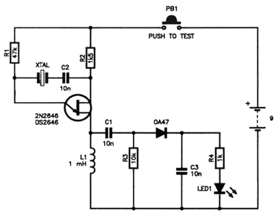
Hier wird der 2N2646 verwendet, um scharfe Triggerimpulse für andere Komponenten wie SCRs oder Impulstransformatoren zu erzeugen.Das RC-Netzwerk legt das Timing fest, während der UJT einen schnellen und sauberen Übergang bei Erreichen des Schwellenwerts gewährleistet.Wenn der Emitter zündet, erzeugt die plötzliche Stromänderung an Basis 1 einen schmalen Impuls.Damit eignet sich der 2N2646 ideal für präzise und wiederholbare Triggerungen in der Steuerungs- und Leistungselektronik.

In dieser Anwendung wird der 2N2646 mit Induktivitäten, Dioden und Kondensatoren kombiniert, um Impulse und Verzögerungen zu formen.Der UJT steuert, wann die in den Zeitsteuerungskomponenten gespeicherte Energie freigesetzt wird, und erzeugt so kontrollierte Ausgangsimpulse.Seine negative Widerstandscharakteristik ermöglicht einen stabilen Betrieb mit sehr wenigen Teilen und eignet sich daher für Timing-, Test- und Signalkonditionierungsschaltungen.
• Entspannungsoszillatoren
• LED-Blinkerschaltungen
• Impulsgeneratoren
• Zeit- und Verzögerungsschaltungen
• Sägezahn-Wellenformgeneratoren
• SCR-Auslöseschaltungen
• TRIAC-Triggerschaltungen
• Phasensteuerkreise
• Impulsformungsschaltungen
• Test- und Messsignalquellen
Der 2N2646
![]()
2N2646
Solid State Inc.
UNI JUNCT TRANS TO18
Out Stock
Unijunction Transistor (UJT) sollte immer innerhalb seiner Nennspannungs-, Strom- und Leistungsgrenzen betrieben werden, um eine zuverlässige und sichere Leistung zu gewährleisten.Das Überschreiten der maximalen Zwischenbasisspannung oder Emitterspannung kann das Gerät dauerhaft beschädigen. Daher müssen Versorgungsspannungen und Vorspannungskomponenten sorgfältig ausgewählt werden.Die Verwendung geeigneter Widerstands- und Kondensatorwerte hilft bei der Steuerung des Emitterstroms während der Auslösung und verhindert übermäßige Stoßströme.
Für einen sicheren Betrieb ist auch das Wärmemanagement wichtig.Obwohl der 2N2646 normalerweise mit einer niedrigen Durchschnittsleistung arbeitet, kann es beim Schalten zu hohen Spitzenströmen kommen.Ausreichender Abstand, gute Luftzirkulation und korrekte Montage tragen zur Wärmeableitung und zur Verbesserung der Langzeitstabilität bei.Der Betrieb des Geräts innerhalb seines angegebenen Temperaturbereichs verringert das Risiko eines Ausfalls weiter.
Schließlich spielt ein stabiles Schaltungsdesign eine Schlüsselrolle für die Sicherheit.Eine ordnungsgemäße Erdung, korrekte Pin-Verbindungen und Rauschunterdrückungskomponenten tragen dazu bei, Fehlauslösungen und fehlerhaftes Verhalten zu verhindern.Durch die Befolgung der Datenblattempfehlungen und die Verwendung hochwertiger Komponenten kann der 2N2646 bei Timing-, Trigger- und Steuerungsanwendungen sicher und konsistent arbeiten.
|
Parameter |
2N2646
|
2N6027
|
|
Gerätetyp |
Unijunktion
Transistor (UJT) |
Programmierbar
Unijunction-Transistor (PUT) |
|
Intern
Struktur |
Einzel-PN
Kreuzung |
Vierschichtiges PNPN
Struktur |
|
Terminals |
Emitter, Basis 1,
Basis 2 |
Anode, Tor,
Kathode |
|
Trigger-Methode |
Intrinsisch behoben
Abstandsverhältnis |
Äußerlich
programmierbar über Widerstände |
|
Einstellbarkeit |
Nicht verstellbar |
Einstellbar
Triggerspannung |
|
Typischer Auslöser
Spannung |
Vom Gerät behoben
Bau |
Von extern gesetzt
Widerstandsnetzwerk |
|
Maximal
Betriebsspannung |
~35 V |
~40 V |
|
Spitzenstrom
Fähigkeit |
Hoher Spitzenpuls
aktuell |
Unterer Gipfel
aktuell |
|
Durchschnittlich
Betriebsstrom |
Niedrig |
Niedrig |
|
Negativ
Widerstandsregion |
Ja |
Ja |
|
Timing-Genauigkeit |
Mäßig |
Höher aufgrund
Programmierbarkeit |
|
Komponentenanzahl |
Sehr niedrig |
Etwas höher |
|
Pakettyp |
TO-39 Metalldose |
TO-92-Kunststoff |
|
Macht
Zerstreuung |
Mäßig |
Niedriger |
|
Temperatur
Stabilität |
Gut |
Sehr gut |
|
Typisch
Anwendungen |
Einfach
Oszillatoren, SCR-Triggerung |
Präzision
Timing, einstellbare Oszillatoren |
|
Einsteigen
Ersatz |
Nein |
Nein |

NTE-Elektronik
unterstützt den Unijunction-Transistor 2N2646
![]()
2N2646
Solid State Inc.
UNI JUNCT TRANS TO18
Out Stock
durch ein ersatzorientiertes Fertigungsmodell und nicht durch eine eigene Halbleiterfertigung.Das Unternehmen bezieht gleichwertige Geräte von qualifizierten Herstellern und führt Qualitätsprüfungen und Leistungsvalidierungen durch, um sicherzustellen, dass sie den Standardspezifikationen entsprechen.Dieser Ansatz ermöglicht es NTE, zuverlässige Legacy-Komponenten wie den 2N2646 für Timing-, Trigger- und Steuerungsanwendungen in Reparatur- und Industriemärkten bereitzustellen.
Der 2N2646 eignet sich am besten für Niederfrequenzanwendungen, typischerweise von Bruchteilen eines Hertz bis zu einigen Kilohertz.
Ein grundlegender Test besteht darin, den Widerstand zwischen den Basen zu messen und zu bestätigen, dass der Emitter bei der erwarteten Spannungsschwelle eine Leitung auslöst.
Das Metall-TO-39-Gehäuse bietet im Vergleich zu Kunststoffgehäusen eine bessere Wärmeableitung, mechanische Haltbarkeit und elektrische Abschirmung.
Nein, der 2N6027 ist kein direkter Ersatz, da er eine andere Pin-Konfiguration hat und externe Widerstände benötigt, um seinen Auslösepunkt einzustellen.
Eine Fehlauslösung wird normalerweise durch elektrisches Rauschen, schlechte Erdung oder instabile Versorgungsspannungen im Stromkreis verursacht.
Gefälschte Teile weisen im Vergleich zu den Datenblattwerten häufig inkonsistente Markierungen, ein ungewöhnliches Auslöseverhalten oder einen falschen Zwischenbasenwiderstand auf.
CAP CER 4.7PF 50V C0G/NP0 0402
CAP CER 6PF 50V NP0 0603
IC MCU 16BIT 32KB FLASH 20SSOP
IC APMU DCDC LDO ADC 120BGA
IC REG QUAD BUCK/LNR SYNC 20WQFN
IC TRANSCEIVER FULL 4/3 24SOIC
IC REG BUCK ADJUSTABLE 4A 8SOIC
HAT1127H01-EL RENESAS
ESS PQFP208
OCTAL-10BASES DIGITAL TRANSCEICE
IDT74FCT244CTPY IDT
NUVOTON TSSOP
EMULEX BGA
TRANS PNP TO92
vorrätig: 1284

TRANS PNP TO92
vorrätig: 175
PUT TO92
vorrätig: 859
T-PROG UNIJUNCTION
vorrätig: 763
T-SI- UNIJUNCTION
vorrätig: 1428



