Deutsch
Zeit: 2026/02/10
Durchsuchen: 225

Die BH1750 Der Umgebungslichtsensor ist ein digitaler Sensor zur Messung der Lichtintensität in einer Umgebung.Es liefert Messwerte direkt in Lux, was angibt, wie hell ein Bereich vom menschlichen Auge wahrgenommen wird.Da die Ausgabe bereits in Lux kalibriert ist, sind keine komplexen Berechnungen im Mikrocontroller erforderlich.
Dieser Sensor kommuniziert über die I²C-Schnittstelle und ermöglicht so den einfachen Anschluss an gängige Boards wie Arduino, ESP8266, ESP32 und Raspberry Pi.Es bietet einen großen Messbereich, einen geringen Stromverbrauch und eine stabile Leistung, wodurch es sowohl für Hobby- als auch für kommerzielle Projekte geeignet ist.
Wenn Sie am Kauf des Umgebungslichtsensors BH1750 interessiert sind, kontaktieren Sie uns bitte bezüglich Preis und Verfügbarkeit.

|
Pin
Name |
Beschreibung |
|
VCC |
Stromversorgung
Eingabe.Arbeitet bei 2,4 V bis 3,6 V, typischerweise 3,3 V. |
|
GND |
Boden
Anschluss für Strom- und Signalreferenz. |
|
SCL |
I²C-Seriell
Taktleitung zur Taktung der Datenkommunikation. |
|
SDA |
I²C-Seriell
Datenleitung zur Datenübertragung zwischen Sensor und Mikrocontroller. |
|
ADDR |
I²C-Adresse
Pin auswählen.Verbinden Sie sich mit GND oder lassen Sie es für die Standardadresse schwebend, oder
Stellen Sie eine Verbindung zu VCC her, um die I²C-Adresse zu ändern. |
• TSL2561
• VEML6035
• VEML7700
• OPT3001
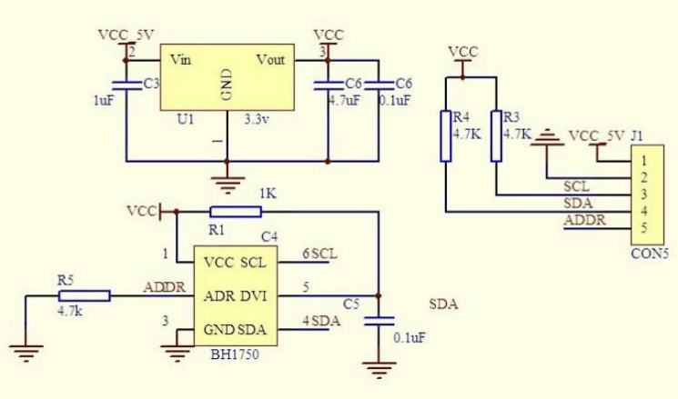
Das Schema zeigt, wie der Lichtsensor BH1750 über die I²C-Schnittstelle mit Strom versorgt und angeschlossen wird.Eine 5-V-Eingangsspannung wird zunächst mithilfe eines Spannungsreglers auf 3,3 V heruntergeregelt.Am Ein- und Ausgang des Reglers platzierte Kondensatoren helfen, die Spannung zu stabilisieren und Rauschen zu filtern, wodurch eine saubere und stabile Stromversorgung für den BH1750 gewährleistet wird.

Der BH1750 selbst wird über die 3,3-V-Schiene mit Strom versorgt, wobei sein GND-Pin mit Masse verbunden ist.Die Pins SCL (Takt) und SDA (Daten) sind mit dem I²C-Bus verbunden.Pull-up-Widerstände (typischerweise 4,7 kΩ) werden sowohl auf SCL- als auch auf SDA-Leitungen verwendet, um eine ordnungsgemäße I²C-Kommunikation und zuverlässige Logikpegel sicherzustellen.
Der ADDR-Pin ist über einen Widerstand entweder mit Masse oder VCC verbunden, um die I²C-Adresse des Sensors auszuwählen.Zusätzliche kleine Kondensatoren in der Nähe des Sensors tragen dazu bei, das Rauschen auf den Signal- und Stromleitungen zu reduzieren und so die Messstabilität und -genauigkeit zu verbessern.
|
Parameter |
Spezifikation |
|
Sensor-IC |
BH1750FVI (ROHM) |
|
Modultyp |
GY-302 |
|
Versorgungsspannung
(Sensor) |
2,4 V – 3,6 V
(typisch 3,0 V / 3,3 V) |
|
Versorgungsspannung
(Modul) |
5 V DC (onboard).
Regler) |
|
Aktuell
Verbrauch |
~0,12 mA
(typisch) |
|
Messung
Reichweite |
1 – 65.535 Lux |
|
Auflösung |
1 Lux |
|
Ausgabetyp |
Digital (Lux
Wert) |
|
Datenformat |
16-Bit |
|
Kommunikation
Schnittstelle |
I²C |
|
Eingebauter ADC |
Ja |
|
Genauigkeit |
±20 % |
|
Spektral
Antwort |
Nah am Menschen
Auge |
|
Infrarot
Einfluss |
Sehr niedrig |
|
Modul
Abmessungen |
13,9 mm × 18,5
mm |
• Digitaler Lichtausgang – Gibt die Lichtintensität direkt in Lux an, keine Umrechnung erforderlich
• Hohe Genauigkeit – Misst Umgebungslicht mit hoher Präzision für zuverlässige Messwerte
• Großer Messbereich – Erkennt Licht in sehr dunklen bis hellen Umgebungen
• I²C-Schnittstelle – Einfache Zweidrahtkommunikation mit Mikrocontrollern
• Geringer Stromverbrauch – Ideal für batteriebetriebene und energiesparende Geräte
• Integrierter ADC – Macht externe Analog-Digital-Wandler überflüssig
• Schnelle Reaktionszeit – Passt sich schnell an veränderte Lichtverhältnisse an
• Kompakte Größe – Einfache Integration in kleine elektronische Designs
• Mehrere Auflösungsmodi – Ermöglicht einen Kompromiss zwischen Geschwindigkeit und Genauigkeit
• Stabile Leistung – weniger Beeinträchtigung durch Lärm und Temperaturschwankungen
• Einfach zu bedienen – Vereinfacht die Lichtmessung ohne komplexe Berechnungen
• Präzise Umgebungserkennung – Verbessert die automatische Helligkeits- und Beleuchtungssteuerung
• Energieeffizientes Design – Verlängert die Batterielebensdauer in tragbaren Geräten
• Reduzierte Schaltungskomplexität – weniger externe Komponenten erforderlich
• Flexible Anwendungen – Geeignet für intelligente Beleuchtung, Displays und IoT-Projekte
• Zuverlässige Messwerte – Konsistente Ausgabe für Langzeitbetrieb
• Einsteigerfreundlich – Funktioniert gut mit Arduino, ESP32 und Raspberry Pi
Die Verwendung des BH1750-Lichtsensors umfasst die Initialisierung der Kommunikation, die Auswahl eines Messmodus und das Einlesen der Lichtdaten in der Software.Nach der Installation einer kompatiblen BH1750-Bibliothek wird der Sensor über die I²C-Schnittstelle im Setup-Bereich des Programms initialisiert.Anschließend wird basierend auf den Geschwindigkeits- und Genauigkeitsanforderungen ein Messmodus ausgewählt, z. B. ein kontinuierlicher oder ein einmaliger hochauflösender Modus.
Während des Betriebs liest der Mikrocontroller den Umgebungslichtwert vom Sensor in der Hauptschleife.Der BH1750 gibt die Lichtintensität direkt in Lux aus, sodass keine zusätzlichen Berechnungen oder Kalibrierungsformeln erforderlich sind.Der Messwert kann für Aufgaben wie die Anpassung der LED-Helligkeit, die Steuerung von Displays oder das Auslösen von Automatisierungsfunktionen genutzt werden.

Bei Verwendung des BH1750 mit einem Arduino wird der Sensor über den I²C-Bus angeschlossen.Das Modul verwendet vier Pins: VCC und GND für die Stromversorgung sowie SDA und SCL für die Datenkommunikation.Auf einem Arduino Uno wird SDA mit Pin A4 und SCL mit Pin A5 verbunden, den dedizierten I²C-Pins.
Der Sensor arbeitet sicher mit der 5-V-Versorgung des Arduino und kommuniziert digital, wodurch eine stabile und rauschresistente Datenübertragung gewährleistet wird.Sobald der Arduino angeschlossen ist, kann er zuverlässig Umgebungslichtwerte vom BH1750 empfangen, wodurch sich dieses Setup für Lichtüberwachungs- und Steuerungsanwendungen eignet.
• Automatische Steuerung der Bildschirmhelligkeit
• Intelligente Beleuchtungssysteme
• Überwachung des Umgebungslichts im Innenbereich
• Messung der Lichtintensität im Freien
• Steuerungssysteme für Straßenbeleuchtung
• Überwachung des Gewächshauslichts
• Hausautomationssysteme
• IoT-Umgebungsüberwachung
• Energiesparende Beleuchtungslösungen
• Kamera-Belichtungssteuerung
• Intelligentes Gebäudebeleuchtungsmanagement
• Wetterüberwachungsstationen
• Lichtbasierte Sicherheitssysteme
• Steuerung der Display-Hintergrundbeleuchtung
|
Funktion |
BH1750
Lichtsensor |
TSL2561
Lichtsensor |
|
Ausgabetyp |
Digital (Lux
Ausgabe) |
Digital (roh +
berechneter Lux) |
|
Maßeinheit |
Lux (direkt) |
Lux (berechnet
von Kanälen) |
|
Lichtkanäle |
Einkanal |
Zweikanalig
(sichtbar + IR) |
|
Genauigkeit |
Gut für die Umgebung
Licht |
Höhere Genauigkeit
bei gemischter Beleuchtung |
|
Spektral
Antwort |
Nah am Menschen
Auge |
Bessere IR
Entschädigung |
|
Schnittstelle |
I²C |
I²C |
|
Betrieb
Spannung |
3,3V – 5V |
3,3V – 5V |
|
Messung
Reichweite |
Bis zu ~65.535
Lux |
Breiter wirksam
Bereich |
|
Macht
Verbrauch |
Sehr niedrig |
Niedrig |
|
Extern
Berechnungen |
Nicht erforderlich |
Erforderlich für Lux
Konvertierung |
|
Benutzerfreundlichkeit |
Sehr einfach |
Mäßig |
|
Bibliotheksunterstützung |
Einfache Bibliotheken |
Komplexer
Bibliotheken |
|
Bester Anwendungsfall |
Einfaches Ambiente
Lichterkennung |
Präzises Licht
Messung |
|
Kosten |
Niedriger |
Etwas höher |

Der Umgebungslichtsensor BH1750 bietet eine einfache und dennoch zuverlässige Lösung zur Messung des Umgebungslichtniveaus in einer Vielzahl elektronischer Anwendungen.Mit seiner direkten Lux-Ausgabe, minimalen externen Komponenten und effizienter I²C-Kommunikation reduziert es die Systemkomplexität und sorgt gleichzeitig für eine genaue und stabile Leistung.Durch die Kompatibilität mit gängigen Entwicklungsboards, den geringen Strombedarf und die flexiblen Betriebsmodi ist es sowohl für Einsteiger als auch für professionelle Designs geeignet.
Der BH1750 kann helle Lichtstärken, einschließlich Sonnenlicht, bis zu etwa 65.535 Lux messen, direktes Mittagssonnenlicht kann jedoch seinen optimalen Genauigkeitsbereich überschreiten.
Es ist keine manuelle Kalibrierung erforderlich, da der BH1750 werkseitig kalibrierte Lux-Werte ausgibt. Aufgrund der Platzierung und des Gehäusedesigns können jedoch geringfügige Abweichungen auftreten.
Ja, zwei BH1750-Sensoren können einen I²C-Bus gemeinsam nutzen, indem sie über den ADDR-Pin unterschiedliche I²C-Adressen konfigurieren.
Die Abtastgeschwindigkeit hängt vom ausgewählten Messmodus ab, wobei Modi mit niedriger Auflösung schnellere Messwerte liefern als Modi mit hoher Auflösung.
Lange Kabel können die Signalzuverlässigkeit beeinträchtigen. Für eine stabile I²C-Kommunikation werden daher kürzere Kabel und geeignete Pull-up-Widerstände empfohlen.
Die Temperatur hat nur minimale Auswirkungen auf die BH1750-Messungen und ist daher für die meisten Lichtverhältnisse im Innen- und Außenbereich stabil.
Nullwerte können auftreten, wenn der Sensor nicht korrekt initialisiert ist, die I²C-Adresse falsch ist oder die Umgebung extrem dunkel ist.
IC TRANSCEIVER FULL 3/5 28TSSOP
IGBT Modules
MB87R1520PFV-G-BNDE1 FUJITSU
IDT7164S100DB IDT
RICOH BGA
SAMSUNG BGA
BS62LV2009SI-70 BSI
TC55465J-35 TOSHBA
CAP TANT 10UF 10% 20V 2312
CAP TANT 22UF 20% 25V 2917
CAP TANT 4.7UF 10% 20V 1411
19-226/R6G7C-A03/2T EVERLIGHT





