Deutsch
Zeit: 2025/12/3
Durchsuchen: 412
Der BD139

BD139
STMicroelectronics
TRANS NPN 80V 1.5A SOT32-3
In Stock: 119658 pcs
ist einer der am weitesten verbreiteten NPN-Transistoren mittlerer Leistung.Durch sein TO-126-Gehäuse, die breiten Nennspannungen und die hohe Übergangsfrequenz eignet es sich für Audioverstärker, Leistungstreiber, Regler und unzählige andere Anwendungen.In diesem Artikel werden die Grundlagen, Anwendungen, Spezifikationen und mehr des BD139 erläutert.

Das Fairchild BD139

BD139
STMicroelectronics
TRANS NPN 80V 1.5A SOT32-3
In Stock: 119658 pcs
ist ein zuverlässiger NPN-Leistungstransistor.Es ist im TO-126/SOT-32-Gehäuse erhältlich und bietet eine gute Wärmeableitung und stabile Leistung in Anwendungen mittlerer Leistung.Der BD139 ist NPN und wurde für lineare und schaltende Anwendungen entwickelt, bei denen schnelle Reaktion und Haltbarkeit erforderlich sind.
Komplementäres PNP-Gerät, das passende Paar zum BD139 ist der BD140, der die gleichen physikalischen Abmessungen und die gleiche elektrische Klasse hat, aber entgegengesetzte Polarität für Push-Pull-Verstärkerstufen oder symmetrische Treiberschaltungen bietet.Wenn Sie Interesse am Kauf des BD139 haben, kontaktieren Sie uns bitte bezüglich Preis und Verfügbarkeit.


|
Pin
Nummer |
Pin
Name |
Beschreibung |
|
1 |
Emitter (E) |
Aktuelle Blätter
der Transistor;in den meisten NPN-Schaltungen mit der Erde oder dem Rückweg verbunden. |
|
2 |
Sammler (C) |
Hauptstrom
Eingabe;über den Transistor mit der Last oder Versorgung verbunden. |
|
3 |
Basis (B) |
Steuert die
Schalt- oder Verstärkungsbetrieb des Transistors. |
|
Modell |
Typ |
Notizen |
|
BD135
|
NPN |
Dieselbe Familie,
niedrigere Nennspannung. |
|
BD137
|
NPN |
Dieselbe Familie,
ähnliche Spezifikationen. |
D882 / 2SD882
![]() |
NPN |
Gewöhnlich
Ersatz, ähnliche aktuelle Bewertung. |
|
TIP31A
|
NPN |
Höhere Macht,
in vielen Schaltungen einsetzbar. |
|
Parameter |
Wert |
|
Transistortyp |
NPN |
|
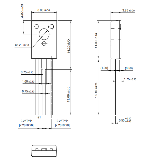
Paket |
TO-126 / SOT-32 |
|
Sammler-Emitter
Spannung (Vceo) |
80V |
|
Sammlerbasis
Spannung (Vcbo) |
100V |
|
Emitter-Basis
Spannung (Vebo) |
5V |
|
Sammler
Strom (Ic) |
1,5A |
|
Macht
Verlustleistung (Ptot) |
12,5 W |
|
Gleichstromverstärkung
(hFE) |
40–250 |
|
Übergang
Frequenz (ft) |
190 MHz |
|
Betrieb
Temperatur |
−55 °C bis +150 °C |
|
Pin
Konfiguration |
1-Emitter,
2-Kollektor, 3-Base |
|
Parameter |
Wert |
|
Sammlerbasis
Spannung (VCBO) |
80 V |
|
Sammler-Emitter
Spannung (VCEO) |
80 V |
|
Emitter-Basis
Spannung (VEBO) |
5 V |
|
Sammler
Strom (IC, DC) |
1,5 A |
|
Sammler
Strom (ICP, Puls) |
3,0 A |
|
Basisstrom
(IB) |
0,5 A |
|
Sammler
Verlustleistung (PC, TC = 25°C) |
12,5 W |
|
Sammler
Verlustleistung (PC, TA = 25°C) |
1,25 W |
|
Kreuzung
Temperatur (TJ) |
150°C |
|
Lagerung
Temperatur (TSTG) |
–55°C bis +150°C |
|
Parameter |
Testen
Zustand |
Wert |
|
Sammler-Emitter
Dauerspannung (VCEO(sus)) |
IC = 30 mA, IB =
0 |
80 V |
|
Sammler
Abschaltstrom (ICBO) |
VCB = 30 V, IE =
0 |
0,1 µA |
|
Emitter-Abschaltung
Aktuell (IEBO) |
VEB = 5 V, IC =
0 |
10 µA |
|
Gleichstromverstärkung
(hFE1) |
VCE = 2 V, IC =
5mA |
25 Min |
|
Gleichstromverstärkung
(hFE2) |
VCE = 2 V, IC =
0,5 A |
40 Min |
|
Gleichstromverstärkung
(hFE3) |
VCE = 2 V, IC =
150mA |
160 max |
|
Sammler-Emitter
Sättigungsspannung (VCE(sat)) |
IC = 500 mA, IB
= 50 mA |
0,5 V |
|
Basis-Emitter eingeschaltet
Spannung (VBE(on)) |
VCE = 2 V, IC =
0,5 A |
1,0 V |

Die DC-Stromverstärkungskurve zeigt, wie sich der hFE des BD139

BD139
STMicroelectronics
TRANS NPN 80V 1.5A SOT32-3
In Stock: 119658 pcs
mit dem Kollektorstrom ändert.Bei niedrigen Strömen beginnt die Verstärkung bei etwa 80–90 und nimmt mit steigendem Strom zu, bis sie ihren Höhepunkt in der Nähe des mittleren Betriebsbereichs erreicht.Nach etwa 200–300 mA nimmt die Verstärkung langsam ab, wenn sich das Gerät höheren Strömen nähert, was ein typisches Verhalten für NPN-Transistoren mittlerer Leistung ist.Dies hilft Entwicklern, den effizientesten Betriebsstrombereich für die Verstärkung zu ermitteln.
Die Kollektor-Emitter-Sättigungsspannungskurve veranschaulicht, wie VCE(sat) mit zunehmendem Kollektorstrom ansteigt.Bei geringer Last ist die Sättigungsspannung sehr niedrig, sodass der Transistor effizient und mit minimalem Leistungsverlust schalten kann.Wenn sich der Strom einem höheren Niveau nähert, zeigt die Kurve, dass VCE(sat) steiler ansteigt, was auf zunehmende Leitungsverluste hinweist, wenn der Transistor in die Sättigung getrieben wird.

Die Basis-Emitter-Spannungskurve zeigt, wie sich VBE mit dem Kollektorstrom ändert.Im Normalbetrieb steigt VBE(on) allmählich an, wenn der Transistor mehr Strom leitet, typischerweise etwa 0,6–0,9 V.Unter Sättigung wird VBE(sat) etwas höher.Dieses Verhalten hilft bei der Bestimmung der richtigen Basis-Treiberpegel in Schalt- oder Verstärkerschaltungen.
Die Kurve des sicheren Betriebsbereichs definiert die Grenzen, in denen der BD139 sicher und ohne Beschädigung betrieben werden kann.Es zeigt den maximal zulässigen Kollektorstrom für verschiedene Spannungen unter kontinuierlichen und gepulsten Bedingungen.Für kurze Impulse sind höhere Ströme zulässig, während der Dauerbetrieb die Einhaltung niedrigerer Grenzen erfordert.Diese Kurve ist für die Gewährleistung der Zuverlässigkeit in Leistungs- und Schaltanwendungen von wesentlicher Bedeutung.

Der BD139

BD139
STMicroelectronics
TRANS NPN 80V 1.5A SOT32-3
In Stock: 119658 pcs
arbeitet üblicherweise als Signalverstärker in Schaltkreisen mit niedriger bis mittlerer Leistung, wo er die Stärke schwacher Eingangssignale erhöht.Wenn ein kleiner Strom an die Basis angelegt wird, lässt der Transistor einen proportional größeren Strom zwischen Kollektor und Emitter fließen.Dieses Verhalten macht es in Audio-Vorverstärkern, Sensorschnittstellen und allgemeinen Kleinsignalstufen nützlich, die eine saubere Verstärkung erfordern.Seine relativ hohe Verstärkung, gute Linearität und die Fähigkeit, mit höheren Strömen als typische kleine Transistoren zu arbeiten, machen ihn stabil und zuverlässig.Dadurch bietet der BD139 eine effiziente Verstärkung mit minimaler Verzerrung für ein breites Anwendungsspektrum.

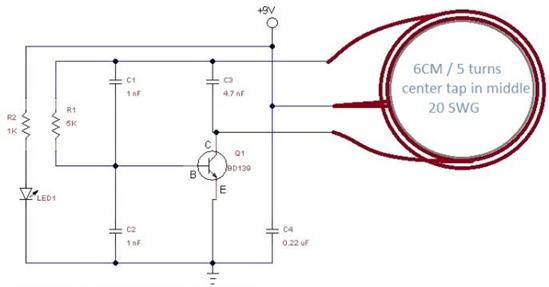
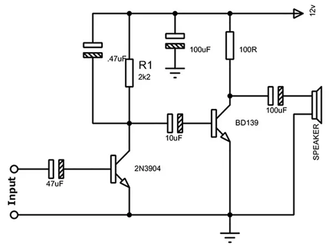
Als Leistungstreiber wird der BD139 in Schaltkreisen verwendet, die eine höhere Stromabgabe erfordern, wie z. B. Motoren, Relais, Lautsprecher und transformator- oder spulenbasierte Systeme.Es empfängt ein moderates Basissignal und erzeugt einen stärkeren Ausgang, der schwerere Lasten antreiben kann.Sein Nennstrom von 1,5 Ampere und seine solide thermische Leistung ermöglichen einen sicheren Betrieb unter anspruchsvollen Bedingungen.In vielen Oszillator-, Audio- und Schaltkreisen fungiert der BD139 als Stufe, die für die Leistungssteigerung bei gleichzeitiger Aufrechterhaltung von Kontrolle und Stabilität verantwortlich ist.Dies macht es zur idealen Wahl für Projekte, bei denen Haltbarkeit, Hitzetoleranz und konstante Lasthandhabungsleistung für einen zuverlässigen Betrieb unerlässlich sind.

In Spannungsregelkreisen arbeitet der BD139 mit Referenzkomponenten wie Zenerdioden und Kondensatoren, um eine stabile Ausgangsspannung aufrechtzuerhalten.Wenn die Versorgungsspannung schwankt, passt der Transistor an, wie viel Strom er durchlässt, und hält so den Ausgang in einem kontrollierten Bereich.Dies macht es zum Schutz empfindlicher Elektronik und zur Gewährleistung eines vorhersehbaren Schaltkreisverhaltens nützlich.Die höhere Belastbarkeit des BD139 ermöglicht eine effektive Wärmeableitung während der Regelung.Seine stabile Leistung trägt dazu bei, Welligkeiten zu glätten, Rauschen zu reduzieren und konstante Spannungspegel aufrechtzuerhalten.Diese Rolle kommt häufig bei Batterieladegeräten, Netzteilen und Schaltkreisen zum Einsatz, die einen stabilen, zuverlässigen Gleichstromausgang erfordern.
-Audio-Leistungsverstärker (Treiber- und Ausgangsstufen)
-Kleine HF-Sender und Oszillatoren
-Induktionsheiztreiber und Hochfrequenzspulen
-Motortreiber für kleine Gleichstrommotoren
-Relais- und Magnetspulentreiber
-LED- und Lampentreiber erfordern einen höheren Strom
-Spannungsreglerschaltungen mit Zener-Referenz
-Stufen zur Stromsteuerung des Batterieladegeräts
-DC-DC-Wandler-Schaltstufen
-PWM-Leistungssteuerkreise
-Temperaturgesteuerte Lüftertreiber
-Antriebsstufen für Wechselrichter und USV mit geringem Stromverbrauch
-Signalverstärkung in Schaltkreisen mittlerer Leistung
-Stromversorgungsschutz und Strombegrenzungsschaltungen
-Experimentelle Laborschaltungen, die robuste NPN-Transistoren erfordern
|
Funktion
/ Parameter |
BD139
![]() |
BD137
|
BD135
|
|
Transistortyp |
NPN |
NPN |
NPN |
|
Paket |
TO-126 |
TO-126 |
TO-126 |
|
Sammler
Strom (IC max) |
1,5A |
1,5A |
1,5A |
|
Sammler-Emitter
Spannung (VCEO) |
80V |
60V |
45V |
|
Sammlerbasis
Spannung (VCBO) |
100V |
80V |
60V |
|
Emitter-Basis
Spannung (VEBO) |
5V |
5V |
5V |
|
Macht
Verlustleistung (Ptot) |
12,5 W |
12,5 W |
12,5 W |
|
Gleichstromverstärkung
(hFE) |
40–250 |
40–250 |
40–250 |
|
Übergang
Frequenz (fT) |
190 MHz |
190 MHz |
190 MHz |
|
Betrieb
Temperatur |
–55°C bis +150°C |
–55°C bis +150°C |
–55°C bis +150°C |
|
Typische Verwendung |
Höhere Spannung
Fahrer |
Mittelspannung
Fahrer |
Niedrigere Spannung
Anwendungen |
|
Hauptunterschied |
Höchste Spannung
Bewertung |
Mittelklasse
Nennspannung |
Niedrigste Spannung
Bewertung |

Fairchild Semiconductor, jetzt absorbiert in onsemi, brachte starke Fähigkeiten bei der Herstellung zuverlässiger diskreter Transistoren wie der BD139

BD139
STMicroelectronics
TRANS NPN 80V 1.5A SOT32-3
In Stock: 119658 pcs
-Serie mit, die für konstante Leistung, solide thermische Handhabung und zuverlässige Leistungseigenschaften bekannt sind.Nach der Übernahme setzte onsemi diese Fertigungsstärken mit verbesserter Prozesskontrolle, strengeren Qualitätsstandards und erweiterten globalen Produktionsressourcen fort.Durch diesen Übergang wird sichergestellt, dass Geräte der BD-Serie, die ursprünglich von Fairchild hergestellt wurden, die gleichen elektrischen Eigenschaften beibehalten und gleichzeitig von den modernen Fertigungs-, Test- und Zuverlässigkeitsverbesserungen von Onsemi profitieren.
BD139 ist NPN, während BD140 PNP ist, wodurch sie komplementär sind.BD139 wird zur Stromquelle und BD140 zur Stromableitung verwendet, insbesondere in Push-Pull- oder Class-AB-Verstärkerdesigns.
Ja, aber Sie müssen einen Basiswiderstand verwenden und sicherstellen, dass der Laststrom die sicheren Grenzwerte des BD139 nicht überschreitet.Für hohe Lasten kann eine Treiberstufe oder ein Transistorarray erforderlich sein.
Mit einer Übergangsfrequenz von etwa 190 MHz ist der BD139 schnell genug für Audio, HF-Treiberstufen und Hochgeschwindigkeitsschaltkreise bis zu mehreren Megahertz.
Ja.Durch die Kombination des BD139 mit einem anderen NPN-Transistor wird die Stromverstärkung erheblich erhöht und die Schaltfähigkeit verbessert, sodass er für Hochstromlasten geeignet ist.
Der BD139 kann bis zu einer Sperrschichttemperatur von 150 °C sicher betrieben werden, reale Designs sollten ihn jedoch aus Gründen der Zuverlässigkeit mithilfe von Wärmeleitpads oder Kühlkörpern kühler halten.
Dies hängt vom Laststrom und der Antriebsquelle ab.Ein typischer Bereich ist 1 k–10 k für die Signalsteuerung oder 100–560 Ohm für die Ansteuerung höherer Ströme.
CAP CER 1UF 50V X7R 1210
CAP TANT 33UF 10% 20V RADIAL
IC VGAIN AMP 32LFCSP
IC MCU 32BIT 1MB FLASH 337NFBGA
DC DC CONVERTER 5V 75W
MT45W4MW16BCGB-701IT MICRON
IC UART FIFO I2C/SPI 64B 16TSSOP
SAK-TC1767-256F80HR INFINEO
MN101C427NY PANASON
IRF1010ES IR
SST39VF04090-4C-NH SST
TI PLCC
LATTICE 100TQFP

TRANS NPN 45V 1.5A SOT32-3
vorrätig: 1855

TRANS NPN 30V 3A SOT32
vorrätig: 1855
TRANS NPN 45V 1.5A TO126
vorrätig: 101
TRANS NPN 60V 1.5A TO126
vorrätig: 1335
TRANS NPN 80V 1.5A TO126
vorrätig: 407



