Deutsch
Zeit: 2025/12/5
Durchsuchen: 505
In diesem Artikel werden die BC546
![]()
BC546
onsemi
TRANS NPN 65V 0.1A TO92-3
In Stock: 50998 pcs
-Übersicht, CAD-Modelle und Pinbelegung, äquivalente Modelle und Hinweise zum Austausch erläutert.Außerdem wird über die detaillierten Spezifikationen und elektrischen Eigenschaften, beispielhafte Schaltkreisfunktionen und Funktionserklärungen, allgemeine Anwendungen und mehr gesprochen.

Die BC546
![]()
BC546
onsemi
TRANS NPN 65V 0.1A TO92-3
In Stock: 50998 pcs
ist ein rauscharmer Allzweck-NPN-Transistor von onsemi/Fairchild.Es ist für die zuverlässige Kleinsignalverstärkung und -umschaltung konzipiert.Mit einer Kollektor-Emitter-Nennspannung von 65 V bietet er eine höhere Spannungstoleranz als andere Mitglieder der BC54x-Serie und eignet sich daher für Audiobühnen, analoge Frontends sowie Hobby- oder Industrieschaltkreise mit geringem Stromverbrauch.Sein TO-92-Gehäuse, die stabile Verstärkung und die niedrige Rauschzahl unterstützen eine saubere Signalverarbeitung in empfindlichen Anwendungen.
Elektrisch bietet der BC546 einen Ic von bis zu 100 mA, eine Verlustleistung von 500 mW und eine Übergangsfrequenz von etwa 150 MHz, was einen effizienten Hochfrequenzgang ermöglicht.Es ist in den Verstärkungsgruppen BC546A
![]()
BC546A
Diotec Semiconductor
BJT TO-92 65V 100MA
Out Stock
, BC546B
![]()
BC546B
Taiwan Semiconductor Corporation
TO-92, 80V, 0.1A, NPN BIPOLAR TR
Out Stock
und BC546C
![]()
BC546C
Diotec Semiconductor
TRANS NPN 65V 0.1A TO92
In Stock: 2893 pcs
mit einem Bereich von ca. 110–800 hFE erhältlich und bietet Flexibilität beim Verstärkungsdesign.
Wenn Sie Interesse am Kauf des BC546 haben, kontaktieren Sie uns bitte bezüglich Preis und Verfügbarkeit.


|
Pin
Nummer |
Pin
Name |
Beschreibung |
|
1 |
Sammler |
Sammelt Strom
fließt durch den Transistor;in den meisten Stromkreisen mit der Last verbunden. |
|
2 |
Basis |
Steuert die
Funktionsweise des Transistors;Ein kleiner Strom lässt hier einen größeren Strom fließen
vom Kollektor zum Emitter. |
|
3 |
Emitter |
Sendet Träger aus
in den Transistor;normalerweise mit Masse oder der negativen Versorgungsspannung verbunden
NPN-Schaltungen. |
BC546A
![]()
BC546A
Diotec Semiconductor
BJT TO-92 65V 100MA
Out Stock
BC546B
![]()
BC546B
Taiwan Semiconductor Corporation
TO-92, 80V, 0.1A, NPN BIPOLAR TR
Out Stock
BC546C
![]()
BC546C
Diotec Semiconductor
TRANS NPN 65V 0.1A TO92
In Stock: 2893 pcs
BC547A
![]()
BC547A
Diotec Semiconductor
BJT TO-92 45V 100MA
In Stock: 4000 pcs
BC547B
![]()
BC547B
Diotec Semiconductor
TRANS NPN 45V 100MA TO92
In Stock: 1036000 pcs
BC547C

BC547C
Fairchild/ON Semiconductor
TRANS NPN 45V 0.1A TO-92
In Stock: 79665 pcs
BC550A
BC550B
![]()
BC550B
onsemi
TRANS NPN 45V 0.1A TO92-3
In Stock: 9903 pcs
BC550C
![]()
BC550C
Taiwan Semiconductor Corporation
TO-92, 45V, 0.1A, NPN BIPOLAR TR
Out Stock
|
Kategorie |
Spezifikation |
|
Lebenszyklusstatus |
Veraltet |
|
Montageart |
Durchgangsloch |
|
Paket/Koffer |
TO-226-3,
TO-92-3 (TO-226AA) |
|
Lieferantengerät
Paket |
TO-92-3 |
|
Polarität |
NPN |
|
Anzahl der Pins /
Elemente |
3 / 1 |
|
Gewicht |
200 mg |
|
Betrieb
Temperatur |
-65°C bis +150°C
(TJ) |
|
Feuchtigkeit
Empfindlichkeitsstufe (MSL) |
1 (Unbegrenzt) |
|
Macht
Verlustleistung (maximal/bewertet) |
500 mW |
|
Frequenz / Verstärkung
Bandbreitenprodukt |
300 MHz |
|
Maximale Frequenz |
300 MHz |
|
Sammler-Emitter
Durchbruchspannung (VCEO) |
65 V |
|
Sammlerbasis
Spannung (VCBO) |
80 V |
|
Emitter-Basis
Spannung (VEBO) |
6 V |
|
Sammler-Emitter
Sättigungsspannung (VCE(sat)) |
250 mV (typisch) /
600 mV bei 5 mA, 100 mA |
|
Aktuell –
Sammler (Ic Max) |
100mA |
|
Aktuell –
Kollektorabschaltung (ICBO) |
15 nA |
|
Spannung – Nennspannung
Gleichstrom |
65 V |
|
Gleichstromverstärkung
(hFE) Min |
110 @ Ic=2mA,
VCE=5V |
|
Strahlung
Härten |
Nein |
|
Kündigung |
Durchgangsloch |
|
Verpackung |
Masse |
|
RoHS-Status |
RoHS-konform |
|
REACH SVHC |
Kein SVHC |
|
Bleifrei |
Ja |


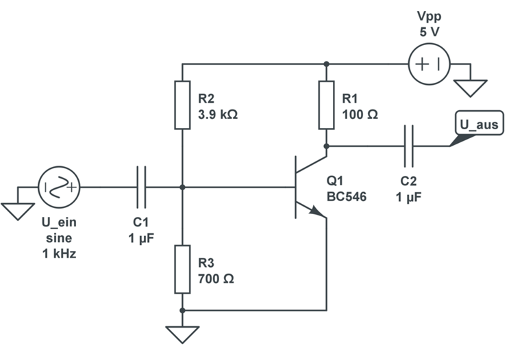
In dieser Schaltung fungiert der BC546
![]()
BC546
onsemi
TRANS NPN 65V 0.1A TO92-3
In Stock: 50998 pcs
als Common-Emitter-Verstärker.Das Eingangs-Wechselstromsignal wird über den Kondensator C1 eingekoppelt, der den Gleichstrom blockiert, während die Wechselstromwellenform die Basis des Transistors ansteuern kann.Die Widerstände R2 und R3 bilden einen Spannungsteiler, der die Basis vorspannt, sodass der BC546 in seinem aktiven Bereich arbeitet und so eine lineare Verstärkung ermöglicht.Wenn sich das Eingangssignal ändert, ändert sich der Basisstrom geringfügig, was zu größeren Schwankungen des Kollektorstroms führt.Dadurch entsteht eine verstärkte Ausgangsspannung am Widerstand R1.Der Kondensator C2 koppelt dann das verstärkte Wechselstromsignal an den Ausgang und beseitigt gleichzeitig den Gleichstromoffset des Transistors.In dieser Funktion bietet der BC546 eine stabile Kleinsignalverstärkung, die für Vorverstärkeranwendungen mit geringem Stromverbrauch geeignet ist.

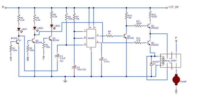
Im zweiten Schaltkreis dienen mehrere BC546-Transistoren als Logikpegelschalter und Signalaufbereitungsstufen innerhalb eines komplexeren 555-Timer-gesteuerten Systems.Die Transistoren Q1–Q4 reagieren auf kleine Eingangssignale von Sensoren, Zeitgeberknoten oder LED-Anzeigen.Wenn ihre Basis über Vorspannungswiderstände ausreichend Strom erhält, geht der BC546 in die Sättigung und zieht die angeschlossene Leitung auf Low, wodurch er als elektronischer Schalter fungiert.Diese Schaltereignisse bestimmen, wie der 555-Timer funktioniert und wie nachfolgende Stufen aktiviert werden.Beispielsweise kann ein BC546 die Basis eines 2N2222-Transistors ansteuern, der wiederum ein Relais und einen Motor mit Strom versorgt.In diesem Design fungieren die BC546-Geräte als Zwischensteuerstufen und ermöglichen so, dass Signale mit niedrigem Strom Komponenten mit höherem Strom sicher und zuverlässig ansteuern.

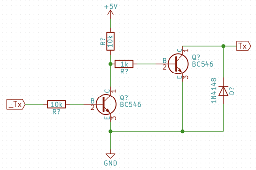
Im letzten Schaltkreis arbeiten die BC546-Transistoren als Teil einer Pegelverschiebungs- und Signalinvertierungsstufe.Der erste BC546 empfängt ein Logiksignal vom linken Eingang.Wenn die Basis hochgesteuert wird, geht der Transistor in die Sättigung und zieht seinen Kollektor nach unten;Wenn der Eingang niedrig ist, schaltet der Transistor ab, sodass der Kollektor über den Pull-up-Widerstand ansteigen kann.Dieses invertierte Signal wird dann in den zweiten BC546 eingespeist, der die richtigen Logikpegel für die Ausgangsstufe verstärkt oder wiederherstellt.Die Diode (1N4148) bietet Signalschutz oder Klemmung, um sicherzustellen, dass der Transistor keinen schädlichen Sperrspannungen ausgesetzt ist.In dieser Konfiguration fungiert der BC546 als sauberer, zuverlässiger digitaler Schalter, der Logiksignale formt, invertiert oder schützt, während er mit einer 5-V-Versorgung arbeitet.
Universelle rauscharme Signalverstärkung
Audio-Vorverstärker und Kleinsignal-AC-Verstärkerstufen
Sensorsignalaufbereitung und analoge Front-End-Schaltungen
Schalten von Schwachstromlasten in Steuerungs- und Automatisierungsanlagen
Logikpegelverschiebung und digitale Signalinvertierung
LED-Antriebs- und Anzeigeschaltungen
Verwendung als Vortreiber für Transistoren mit höherem Strom (z. B. 2N2222, BD139)
Vorspannen und Formen von Signalen in Oszillator- und Timerschaltungen (z. B. 555-basierte Designs)
Kleine Relais- und Transistor-Steuerschaltungen
|
Parameter |
BC546
|
BC547
|
BC548
|
|
Polarität |
NPN |
NPN |
NPN |
|
VCEO
(Kollektor-Emitter-Spannung) |
65 V |
45 V |
30 V |
|
VCBO
(Kollektor-Basis-Spannung) |
80 V |
50 V |
30–40 V |
|
VEBO
(Emitter-Basis-Spannung) |
6 V |
6 V |
5 V |
|
IC max
(Kollektorstrom) |
100mA |
100mA |
100mA |
|
Macht
Verlustleistung (Pd) |
500 mW |
500 mW |
500 mW |
|
hFE-Verstärkung (A/B/C
Klassen) |
110–800 |
110–800 |
110–800 |
|
Geräuschpegel |
Niedrig |
Mittel–Niedrig |
Mittel |
|
Übergang
Frequenz (fT) |
~150 MHz |
~150 MHz |
~100 MHz |
|
Paket |
TO-92 |
TO-92 |
TO-92 |
|
Temperatur
Reichweite |
–65°C bis +150°C |
–65°C bis +150°C |
–65°C bis +150°C |
|
Beste Anwendung
Passt |
Hochspannung
Signalkreise |
Universell einsetzbar
Signalkreise |
Niederspannung
Schaltkreise, Schalten |

Onsemi (ehemals Fairchild Semiconductor) ist ein weltweit führender Hersteller, der für seine starken Fähigkeiten bei der Herstellung von Hochleistungshalbleitern bekannt ist.Mit der jahrzehntelangen Expertise von Fairchild zeichnet sich das Unternehmen durch die Bereitstellung zuverlässiger, energieeffizienter Komponenten für die Automobil-, Industrie-, Kommunikations-, Verbraucher- und IoT-Märkte aus.Zu ihren Fertigungsstärken gehören robuste Siliziumverarbeitung, Massenproduktion, strenge Qualitätskontrolle und langfristige Produktverfügbarkeit.
Der BC546 unterstützt höhere Spannungen (65 V gegenüber 40 V) und eignet sich daher besser für Hochspannungssignalkreise, während der 2N3904 für allgemeine Niederspannungsschaltungen geeignet ist.
Ja, der BC546 funktioniert gut mit Mikrocontrollern zum Schalten kleiner Lasten, vorausgesetzt, die Schaltkreisspannung bleibt innerhalb sicherer Grenzen und es werden geeignete Basiswiderstände verwendet.
Ja, sein geringes Rauschen und seine stabile Verstärkung machen ihn effektiv für Vorverstärker und Kleinsignal-Audiostufen.
Üblich ist ein Basiswiderstand zwischen 1 kΩ und 10 kΩ, der je nach erforderlichem Basisstrom und der anzutreibenden Last ausgewählt wird.
Wählen Sie A für eine geringere Verstärkung, B für eine mäßige Verstärkung und C für eine hohe Verstärkung.Verwenden Sie Typen mit höherer Verstärkung für empfindliche Verstärkerschaltungen.
Es kann LEDs, Sensoren, Logikleitungen und Motoren oder Relais mit geringer Leistung schalten, solange der Strom unter 100 mA bleibt.
CAP CER 1000PF 500V NP0 1812
CAP TANT 68UF 20% 10V 2917
CAP TANT 47UF 20% 25V 2917
IC DAC/AUDIO 24BIT 192K 48LQFP
MOSFET N-CH 100V 10A DPAK
IC PROCESSOR COMPANION 14SOIC
SENSOR DIGITAL -40C-125C 6SOT
CIRRUS BGA
W83194BR-39A WB
GENESIS QFP-48
NEC SOP14
CAP TANT 100UF 20% 6.3V 2917
IC MCU 32BIT 1.5MB FLASH 176LQFP

SMALL SIGNAL BIPOLAR TRANSISTOR,
vorrätig: 1556
TRANS NPN 45V 0.1A TO92-3
vorrätig: 1117

TRANS NPN 65V 0.1A TO92-3
vorrätig: 1776
TRANS NPN GP 100MA 65V TO92
vorrätig: 516
TRANS NPN 45V 0.1A TO92-3
vorrätig: 1752
