Deutsch
Zeit: 2026/02/4
Durchsuchen: 229
Das PIR-Bewegungssensormodul HC-SR505 zeichnet sich durch seine kompakte Größe, den geringen Stromverbrauch und die einfache Integration mit Mikrocontrollern aus.In diesem Artikel wird das PIR-Bewegungssensormodul HC-SR505 besprochen, einschließlich seiner Spezifikationen, Schaltungsfunktion, Funktionsprinzip, Pinbelegung, Arduino-Schnittstelle usw.

Das PIR-Bewegungssensormodul HC-SR505 ist ein kompakter Passiv-Infrarotsensor, der die Bewegung von Menschen oder Tieren durch die Erfassung von Änderungen der Infrarotstrahlung erkennt.Im Gegensatz zu aktiven Sensoren sendet er keine Signale aus, wodurch er energieeffizient und für Anwendungen mit geringem Stromverbrauch geeignet ist.Seine geringe Größe ermöglicht eine einfache Integration in elektronische Designs mit begrenztem Platzangebot.
Wenn eine Bewegung erkannt wird, gibt das Modul ein digitales HIGH-Signal (ca. 3,3 V) aus, das direkt von Mikrocontrollern wie Arduino oder ESP32 gelesen werden kann.Der HC-SR505 bietet typischerweise eine Erkennungsreichweite von etwa 3 Metern mit einem großen Erfassungswinkel und verfügt über eine integrierte Verzögerungszeit, die den Ausgang nach Bewegungserkennung einige Sekunden lang auf HIGH hält.

|
Pin
Name |
Etikett |
Beschreibung |
|
Boden |
GND / − |
Verbinden Sie sich mit dem
Masse (0 V) des Netzteils oder Mikrocontrollers.Dieser Pin vervollständigt das
Stromkreis und sorgt für einen stabilen Betrieb. |
|
Signalausgang |
Y/OUT |
Digitaler Ausgang
Pine geht auf HIGH (≈3,3 V), wenn eine Bewegung erkannt wird, und bleibt auf LOW (0 V)
wenn keine Bewegung vorhanden ist.Dieser Pin verbindet sich direkt mit einem Mikrocontroller
Eingangspin |
|
Positive Kraft |
VCC / + |
Stromversorgung
Eingangspin Wird normalerweise mit 4,5 V bis 20 V DC betrieben
Geeignet für batteriebetriebene und eingebettete Systeme. |
• HC-SR501 PIR-Bewegungssensor
• AM312

AM312
PIR
PIR DIP-3
In Stock: 12650 pcs
Mini-PIR-Bewegungssensor
• EKMC1603111
![]()
EKMC1603111
Panasonic Electric Works
SENSOR MOTION PIR 12M RANGE WHT
In Stock: 3400 pcs
PIR-Bewegungssensor
• EKMB1101111
![]()
EKMB1101111
Panasonic Electric Works
SENSOR MOTION PIR DIGITAL WHITE
In Stock: 2567 pcs
PIR-Bewegungssensor
• Panasonic NaPiOn PIR-Sensor
• Waveshare PIR-Bewegungssensormodul
• Arduino PIR-Bewegungssensormodul (SEN0134

SEN0134
DFRobot
ANALOG CO/COMBUSTIBLE GAS SENSOR
In Stock: 2567 pcs
)
• Mini-PIR-Bewegungsmeldermodul
• PIR-Infrarotsensormodul mit geringem Stromverbrauch
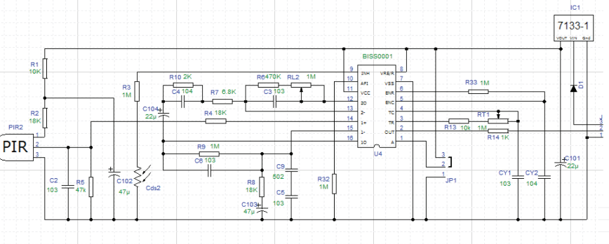
Das Schema des PIR-Bewegungssensors HC-SR505 basiert auf dem PIR-Controller-IC BISS0001

BISS0001
BISS
JX DIP16/S
In Stock: 76684 pcs
, der für die Verstärkung, Filterung und Verarbeitung des schwachen Signals des PIR-Sensorelements verantwortlich ist.Wenn sich ein warmer Körper über das Sichtfeld des Sensors bewegt, erzeugt das PIR-Element eine kleine Spannungsänderung, die über ein Netzwerk aus Widerständen und Kondensatoren in den BISS0001 eingespeist wird.Diese Komponenten bilden Hochpass- und Tiefpassfilter, die Rauschen entfernen und das Signal vor der Verarbeitung stabilisieren.

Die an die angeschlossenen Timing-Komponenten BISS0001 Bestimmen Sie die Ausgangsverzögerung und Empfindlichkeit des Sensors.Kondensatoren und Widerstände rund um den IC steuern, wie lange der Ausgang HIGH bleibt, nachdem eine Bewegung erkannt wurde.Ein Spannungsreglerbereich sorgt für einen stabilen Betrieb über einen weiten Eingangsspannungsbereich, während zusätzliche Kondensatoren für die Leistungsfilterung sorgen.
Schließlich wird das verarbeitete Signal als sauberes digitales HIGH- oder LOW-Signal an den Ausgangspin gesendet, wodurch der HC-SR505 einfach mit Mikrocontrollern und digitalen Schaltkreisen verbunden werden kann.
|
Parameter |
Spezifikation |
|
Sensortyp |
Passives Infrarot
(PIR) Bewegungssensor |
|
Erkennungsmethode |
Infrarot
Strahlungsveränderung |
|
Betrieb
Spannungsbereich |
4,5 V bis 20 V DC |
|
maximal
Betriebsspannung |
20V DC |
|
Ausgabetyp |
Digital (HIGH /
NIEDRIG) |
|
Ausgangsspannung
(HOCH) |
≈ 3,3V |
|
Ausgangsspannung
(NIEDRIG) |
0V |
|
Triggermodus |
Wiederholbar
Auslöser (Standard) |
|
Erkennung
Entfernung |
Bis zu 3 Meter |
|
Erfassungswinkel |
< 100° (Kegel
Winkel) |
|
Reaktionszeit /
Verzögerung |
~8 Sekunden
(behoben) |
|
ruhig
Aktuell |
< 60 µA |
|
Macht
Verbrauch |
Ultra-niedrig |
|
Betrieb
Temperaturbereich |
-20 °C bis +80 °C |
|
Sensorlinse
Durchmesser |
10mm |
|
Aufwärmzeit |
~10–60 Sekunden |
|
Anzahl der Pins |
3 (VCC, OUT,
Masse) |
|
Modulgröße |
Mini / kompakt
Formfaktor |
Zum Start benötigt das Modul lediglich einen Stromanschluss und einen Ausgangsanschluss.Der VCC-Pin ist mit einer Gleichstromversorgung (normalerweise 5 V) verbunden, während der GND-Pin mit Masse verbunden ist.Dank der integrierten Spannungsregelung kann der Sensor über einen weiten Eingangsspannungsbereich ohne externe Regler stabil arbeiten.

In einer einfachen Anwendungsschaltung ist der Signalausgangspin über einen strombegrenzenden Widerstand mit einer LED verbunden.Diese Konfiguration bietet eine klare visuelle Anzeige der Bewegungserkennung.Wenn keine Bewegung vorhanden ist, bleibt der Sensorausgang auf LOW und die LED bleibt aus.Sobald sich ein warmes Objekt im Erfassungsbereich des Sensors bewegt, schaltet der Ausgang auf HIGH, sodass Strom fließen kann und die LED für kurze Zeit eingeschaltet wird.
Für anspruchsvollere Anwendungen kann der Ausgangspin direkt mit einem Mikrocontroller-Eingang verbunden werden.Dadurch kann der HC-SR505 Alarme auslösen, Lichter aktivieren oder Automatisierungssysteme basierend auf erkannten Bewegungen steuern, was ihn zu einer vielseitigen Lösung für intelligente und energiesparende Designs macht.
Der PIR-Bewegungssensor HC-SR505 kann über nur drei Anschlüsse problemlos mit einem Arduino Uno verbunden werden.Im gezeigten Aufbau verbindet der rote Draht den VCC-Pin des Sensors mit dem 5-V-Stromausgang des Arduino, während der schwarze Draht den GND-Pin mit der Arduino-Masse verbindet.Dies sorgt für eine stabile Stromversorgung des Sensors und ermöglicht einen ordnungsgemäßen Betrieb ohne zusätzliche Spannungsregelung.

Der gelbe Draht stellt den Signalausgang des HC-SR505 dar und ist mit einem der digitalen Eingangspins des Arduino verbunden.Wenn keine Bewegung erkannt wird, bleibt dieser Pin auf LOW.Sobald sich ein warmes Objekt im Erfassungsbereich des Sensors bewegt, schaltet der Ausgang auf HIGH, was der Arduino sofort auslesen kann.
In diesem Beispiel steuert der Arduino eine LED an, die an einen seiner digitalen Pins angeschlossen ist.Wenn eine Bewegung erkannt wird und der Sensorausgang auf HIGH geht, schaltet der Arduino die LED ein.Wenn die Bewegung stoppt, kehrt der Ausgang auf LOW zurück und die LED erlischt.Dieser einfache Aufbau zeigt, wie der HC-SR505 für bewegungsgesteuerte Beleuchtung, Alarme oder Automatisierungsprojekte verwendet werden kann.
• Bewegungsaktivierte Beleuchtungssysteme
• Einbruch- und Sicherheitsalarmsysteme
• Smart-Home-Automatisierungsprojekte
• Automatische Tür- und Torsteuerungen
• Energiesparende Lichtsteuerung
• Systeme zur Erkennung menschlicher Anwesenheit
• Arduino- und Mikrocontroller-Projekte
• Batteriebetriebene Bewegungsmelder
• IoT-basierte Überwachungssysteme
• Interaktive Elektronik- und DIY-Projekte

Die einfache dreipolige Schnittstelle, der große Betriebsspannungsbereich und der digitale Ausgang des HC-SR505 PIR-Bewegungssensormoduls erleichtern die Verwendung mit LEDs, Arduino-Boards und anderen Mikrocontrollern.Der HC-SR505 bietet eine praktische Balance aus Leistung, Einfachheit und Flexibilität für Bewegungserkennungsanwendungen in einer Vielzahl von Anwendungsfällen.
Richten Sie den Sensor nicht auf Wärmequellen, Wind oder direktes Sonnenlicht und montieren Sie ihn entfernt von sich bewegenden Objekten wie Vorhängen.
Ja, sein Ausgangslogikpegel liegt bei etwa 3,3 V, wodurch es mit ESP32 und anderen 3,3-V-Boards kompatibel ist.
Der Sensor benötigt eine Stabilisierungszeit, um sich auf die Infrarotwerte der Umgebung zu kalibrieren, bevor eine zuverlässige Erkennung beginnt.
Nein, PIR-Sensoren können keine Bewegungen durch feste Objekte wie Glas, Wände oder Kunststoffabdeckungen erkennen.
Die Montage in einer Höhe von 1,5 bis 2 Metern über dem Boden gewährleistet eine optimale Erkennung menschlicher Bewegungen.
Ja, es kann Haustiere erkennen, wenn deren Körperwärme und Bewegung in den Erfassungsbereich des Sensors fallen.
Nein, der HC-SR505 bietet einen stabilen digitalen Ausgang und benötigt keine externen Widerstände.
Der HC-SR505 verfügt über feste Empfindlichkeits- und Verzögerungseinstellungen und bietet Einfachheit, kleinere Größe und geringeren Stromverbrauch.
CAP CER 1800PF 250V U2J 0805
CAP TANT 68UF 20% 4V 1206
FERRITE BEAD 120 OHM 0805 1LN
IC BATT CHG LI-ION 1CELL 16QFN
IC OPAMP GP 2 CIRCUIT 8DIP
SMT4214GT-369 SUMMIT
IDT70T3519S133BFGI IDT
PALCE22V10-10JC/4 AMD
ALCOR QFP
TVS DEVICE MIXED 40V 8SOIC
TI BGA
AT SOP8
IC MCU 8BIT 128KB FLASH 28SOIC
SENSOR MOTION PIR 12M RANGE WHT
vorrätig: 142
SENSOR MOTION PIR DIGITAL WHITE
vorrätig: 502

JX DIP16/S
vorrätig: 1168

ANALOG CO/COMBUSTIBLE GAS SENSOR
vorrätig: 138

PIR DIP-3
vorrätig: 682



