Deutsch
Zeit: 2026/03/12
Durchsuchen: 76

Die CD4016 ist ein integrierter CMOS-Schaltkreis, der vier unabhängige bilaterale Analogschalter in einem einzigen Gehäuse enthält.Er gehört zur Logikfamilie der 4000er-Serie und wird oft als vierfacher bilateraler Schalter oder analoger Multiplexer beschrieben.Jeder interne Schalter kann durch ein digitales Eingangssignal gesteuert werden, sodass die Schaltung Signalpfade elektronisch verbinden oder trennen kann.
Im CD4016 bilden MOSFET-Transistoren Schalter, die sowohl analoge als auch digitale Signale verarbeiten können.Da die Schalter bilateral sind, können Signale in beide Richtungen zwischen den beiden Anschlüssen übertragen werden, wenn der Steuereingang HIGH ist, und der Pfad wird getrennt, wenn der Steuereingang LOW ist.Das Gerät arbeitet über einen weiten Versorgungsspannungsbereich, typischerweise von 3 V bis 15 V, wodurch es für viele Schaltungsdesigns flexibel ist.
Die CD4016B ist die verbesserte Version dieses ICs, die bessere elektrische Eigenschaften und stabilere Spezifikationen über gängige Versorgungsspannungen hinweg bietet und gleichzeitig die gleiche Quad-Switch-Struktur beibehält.
CD4016BE-Symbol, Fußabdruck, 3D-Modell.

CD4016BE-Symbol

CD4016B-Fußabdruck

CD4016B 3D-Modell

|
Pin
Nein. |
Pin
Name |
Beschreibung |
|
1 |
SIG A IN |
Eingabeterminal
für Schalter-A-Signal |
|
2 |
SIG A OUT |
Ausgangsterminal
für Schalter-A-Signal |
|
3 |
SIG B IN |
Eingabeterminal
für Schalter-B-Signal |
|
4 |
SIG B OUT |
Ausgangsterminal
für Schalter-B-Signal |
|
5 |
STEUERUNG B |
Steuereingang
für Schalter B |
|
6 |
STEUERUNG C |
Steuereingang
für Schalter C |
|
7 |
VSS |
Boden /
negatives Angebot |
|
8 |
SIG C IN |
Eingabeterminal
für Schalter-C-Signal |
|
9 |
SIG C OUT |
Ausgangsterminal
für Schalter-C-Signal |
|
10 |
SIG D OUT |
Ausgangsterminal
für Schalter-D-Signal |
|
11 |
SIG D IN |
Eingabeterminal
für Schalter-D-Signal |
|
12 |
STEUERUNG D |
Steuereingang
für Schalter D |
|
13 |
STEUERUNG A |
Steuereingang
für Schalter A |
|
14 |
VDD |
Positive Kraft
Versorgung |
• CD4066
• CD4066B
• MC14016B
• HEF4016B
• HCF4016B
• TC4016B
• NTE4016
• 74HC4016
• 74HCT4016

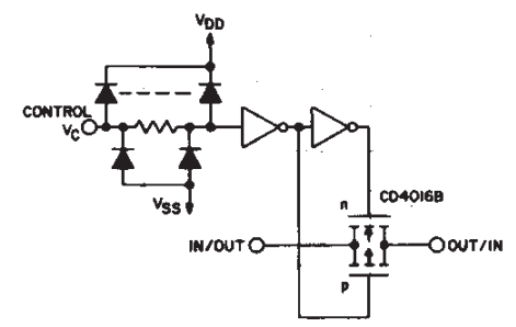
Das Schaltbild des CD4016B zeigt, wie ein Steuersignal einen internen Analogschalter betätigt.Der CONTROL (VC)-Eingang ist durch an VDD und VSS angeschlossene Dioden geschützt, die dazu beitragen, zu verhindern, dass Spannungsspitzen oder Signale außerhalb des Versorgungsbereichs den IC beschädigen.Ein Widerstandsnetzwerk hilft, den Steuereingang zu stabilisieren und sorgt für ein korrektes Schaltverhalten.
Das Steuersignal durchläuft dann zwei Inverterstufen, die das Logiksignal formen und verstärken.Diese Wechselrichter steuern die internen Schalttransistoren an und stellen sicher, dass der Schalter je nach Steuerspannungspegel eindeutig ein- oder ausgeschaltet wird.
Auf der Ausgangsstufe bildet ein Paar komplementärer MOSFETs (N-Kanal und P-Kanal) den bilateralen Analogschalter.Wenn der Steuereingang hoch ist, leiten beide Transistoren und erzeugen einen niederohmigen Pfad zwischen den IN/OUT-Anschlüssen, sodass Signale in beide Richtungen weitergeleitet werden können.Wenn der Steuereingang niedrig ist, schalten sich die Transistoren aus, wodurch die beiden Anschlüsse isoliert und der Signalfluss gestoppt werden.

Der CD4016B IC enthält vier unabhängige bilaterale Analogschalter mit den Bezeichnungen SW A, SW B, SW C und SW D. Jeder Schalter verbindet ein Paar Signalanschlüsse mit der Bezeichnung IN/OUT oder OUT/IN, was bedeutet, dass das Signal beim Einschalten des Schalters in beide Richtungen weitergeleitet werden kann.
Jeder Schalter wird über einen eigenen Steuereingang (CONT A, CONT B, CONT C, CONT D) gesteuert.Wenn ein Steuereingang ein logisches HIGH-Signal empfängt, schließt der entsprechende Schalter und lässt das Signal zwischen seinen beiden Anschlüssen passieren.Wenn der Steuereingang LOW ist, öffnet der Schalter und isoliert den Signalpfad.
Der IC arbeitet mit VDD als positiver Versorgung und VSS als Masse.Da alle vier Schalter unabhängig voneinander arbeiten, kann der CD4016B mehrere analoge oder digitale Signale innerhalb eines einzigen Chips steuern und dabei die gleiche Stromversorgung nutzen.
|
Parameter |
Bewertungen
/ Einheiten |
|
Versorgungsspannung
Reichweite (VDD) |
3 – 18 V |
|
Gleichstromversorgung
Spannung (absolutes Maximum) |
−0,5 V bis +20 V |
|
Eingangsspannung
Reichweite |
−0,5 V bis VDD +
0,5 V |
|
DC-Eingangsstrom
(Beliebige Eingabe) |
±10mA |
|
On-State
Widerstand (VDD = 15 V) |
280 Ω (typisch) |
|
Einschaltzustand
Widerstandsanpassung |
Innerhalb von 10 Ω |
|
Ein/Aus-Ausgang
Spannungsverhältnis |
65 dB (typisch) |
|
Grad von
Linearität |
< 0.5 % (typ) |
|
Off-State
Leckstrom |
100 pA (typisch) |
|
Steuereingang
Aktuell |
1 µA (maximal) |
|
Steuereingang
Impedanz |
10¹² Ω (typisch) |
|
Häufigkeit
Reaktion (Einschalten) |
40 MHz (typisch) |
|
Macht
Verlustleistung pro Paket |
500 mW |
|
Gerät
Verlustleistung pro Ausgangstransistor |
100 mW |
|
Betrieb
Temperaturbereich |
−55 °C bis +125
°C |
|
Lagerung
Temperaturbereich |
−65 °C bis +150
°C |
|
Bleitemperatur
(Löten, 10 s) |
+265 °C |
Der CD4016B unterstützt Versorgungsspannungen bis etwa 20 V für digitales Schalten oder ±10 V Spitze-zu-Spitze-Analogsignale.Dieser große Betriebsbereich ermöglicht es dem IC, in vielen CMOS-Systemen und analogen Schaltkreisen mit unterschiedlichen Spannungspegeln zu arbeiten.
Der Schalter hat typischerweise einen Widerstand im eingeschalteten Zustand von etwa 280 Ω, wenn er mit 15 V betrieben wird. Dieser relativ niedrige Widerstand ermöglicht, dass Signale den Schalter mit minimalem Spannungsabfall und Leistungsverlust passieren.
Der IC hält über seine internen Schalter einen angepassten Durchlasswiderstand von etwa 10 Ω aufrecht.Dies trägt dazu bei, eine konsistente Leistung zwischen den Kanälen sicherzustellen, was nützlich ist, wenn mehrere Signale gleichzeitig umgeschaltet werden.
Der CD4016B bietet ein hohes Ein-/Aus-Ausgangsspannungsverhältnis von etwa 65 dB.Dies bedeutet, dass der Schalter im ausgeschalteten Zustand Signale effektiv isoliert und im eingeschalteten Zustand eine saubere Signalübertragung ermöglicht.
Das Gerät bietet eine hohe Linearität mit einer Verzerrung von weniger als 0,5 % unter typischen Bedingungen.Dadurch eignet es sich für die Verarbeitung analoger Signale, bei denen Signalqualität und -genauigkeit wichtig sind.
Wenn der Schalter ausgeschaltet ist, ist der Leckstrom extrem gering, typischerweise etwa 100 pA.Dies führt zu einem sehr hohen Sperrwiderstand und trägt dazu bei, unerwünschte Signalverluste zwischen den Anschlüssen zu verhindern.
Der Steuereingang hat eine sehr hohe Impedanz (ca. 10¹² Ω).Dadurch wird die Belastung des Treiberschaltkreises minimiert und sichergestellt, dass das Steuersignal die internen Schalter problemlos betätigen kann, ohne dass nennenswerter Strom benötigt wird.
Der IC zeichnet sich durch ein geringes Übersprechen von etwa –50 dB zwischen den Schaltern aus.Dies reduziert Interferenzen zwischen verschiedenen Kanälen und trägt zur Aufrechterhaltung der Signalintegrität in Multisignal-Schaltanwendungen bei.
Das Gerät ist mit angepassten internen Kapazitäten ausgestattet, was dazu beiträgt, Signaltransienten beim Schalten zu reduzieren.Dies verbessert die Stabilität und reduziert unerwünschte Spitzen, wenn der Schalter seinen Zustand ändert.
Der CD4016B unterstützt einen Frequenzgang bis etwa 40 MHz, wenn der Schalter eingeschaltet ist.Dadurch kann der IC relativ schnelle analoge oder digitale Signale in Schalt- und Multiplexschaltungen verarbeiten.
• Analoge Signalumschaltung
• Signal-Multiplexing
• Modulatoren
• Demodulatoren
• Kommutierende Schalter
• Digitale Signalumschaltung
• Digitale Multiplexsysteme
• CMOS-Logikimplementierung
• Analog-Digital-Umwandlungssysteme
• Digital-Analog-Umwandlungssysteme
• Analoge Signalverstärkungssteuerung


Texas Instruments (TI) verfügt über zuverlässige Fertigungskapazitäten für die Herstellung von CMOS-Logikgeräten wie dem Quad-Bilateral-Schalter CD4016B.Das Unternehmen betreibt moderne Halbleiterfertigungsanlagen, die hochwertige CMOS-Prozesstechnologie unterstützen und so eine zuverlässige analoge Schaltleistung und konsistente elektrische Eigenschaften gewährleisten.Der Herstellungsprozess von TI umfasst eine präzise Waferfertigung, automatisierte Montage und strenge Testverfahren, um die Gerätezuverlässigkeit über weite Temperatur- und Spannungsbereiche hinweg zu gewährleisten.Das Unternehmen unterhält außerdem strenge Qualitätskontrollen und eine langfristige Produktverfügbarkeit, wodurch seine Logik-ICs der CD4000-Serie für Anwendungen in der Industrie, der Unterhaltungselektronik und in eingebetteten Systemen geeignet sind.
Ein bilateraler Schalter bedeutet, dass das Signal beim Einschalten in beide Richtungen durch den Schalter fließen kann.Im Gegensatz zu einigen Schaltern, die Strom nur in eine Richtung zulassen, kann der CD4016 analoge oder digitale Signale in beide Richtungen zwischen den beiden Anschlüssen leiten.
Jeder Schalter wird über einen digitalen Steuereingang gesteuert.Wenn der Steuerpin einen HIGH-Logikpegel empfängt, schließt der Schalter und verbindet die beiden Signalanschlüsse.Wenn der Steuerpin LOW ist, öffnet der Schalter und unterbricht den Signalpfad.
Der CD4016 kann sowohl analoge als auch digitale Signale verarbeiten.Es kann unterschiedliche Spannungspegel, Wechselstromsignale und Logiksignale durchlassen, solange diese innerhalb der Versorgungsspannungsgrenzen des IC bleiben.
Ein bilateraler Schalter verbindet oder trennt Signalpfade direkt über Steuereingänge, während ein Multiplexer ein Signal aus mehreren Eingängen auswählt und es an einen einzelnen Ausgang weiterleitet.Der CD4016 kann manchmal zum Aufbau von Multiplexschaltungen verwendet werden.
Der Durchlasswiderstand hängt hauptsächlich von der Versorgungsspannung und dem Signalpegel ab.Höhere Versorgungsspannungen verringern normalerweise den Widerstand der internen MOSFET-Schalter, sodass Signale leichter weitergeleitet werden können.
Der CD4016 basiert auf der CMOS-Technologie (Complementary Metal-Oxide-Semiconductor), die gepaarte PMOS- und NMOS-Transistoren verwendet.Dieses Design ermöglicht einen geringen Stromverbrauch und eine hohe Eingangsimpedanz.
Wenn das Signal die Versorgungsspannungsgrenzen überschreitet, kann es zu Schäden am IC oder zu fehlerhaftem Schalten kommen.Für einen sicheren Betrieb müssen die Signale innerhalb des VSS- bis VDD-Bereichs bleiben.
Der IC integriert vier unabhängige Schalter, um Platz auf der Platine zu sparen und das Schaltungsdesign zu vereinfachen.Dadurch können Entwickler mehrere Signalpfade mit einem einzigen kompakten integrierten Schaltkreis steuern.
CAP CER 8200PF 100V X7R 1206
CAP CER 6800PF 200V X7R 1210
CRYSTAL 32.7680KHZ 12.5PF SMD
IC MPU MPC83XX 133MHZ 369BGA
IC STEREO AUDIO CODEC 80-BGA
BALUN 1.2GHZ-2.2GHZ 50/200 0805
ALCOR LQFP
SAMSUNG BGA
MT9V125IA7XTC APTINA
SS1P3L-E3/84A VISHAY
MT48LC4M16A2P-75L:G MICRON
MAXIM BGA248




