Deutsch
Zeit: 2025/12/12
Durchsuchen: 646
Der 2N5551
![]()
2N5551
Diodes Incorporated
TRANSISTOR NPN 160V TO92-3
Out Stock
von ON Semiconductor ist ein Hochspannungs-NPN-Kleinsignaltransistor in einem kompakten TO-92-Gehäuse, der eine VCEO-Nennspannung von 160 V, einen Kollektorstrom von bis zu 600 mA und eine Verlustleistung von etwa 625 mW liefert.In diesem Artikel werden die wichtigsten Spezifikationen des 2N5551, Pinbelegung und CAD-Modelle, praktische Anwendungsschaltungen, verifizierte Alternativen und mehr besprochen.

Die 2N5551
![]()
2N5551
Diodes Incorporated
TRANSISTOR NPN 160V TO92-3
Out Stock
von ONSEMI ist ein Hochspannungs-NPN-Kleinsignaltransistor, der für zuverlässige Verstärkung und Schaltung in Schaltkreisen entwickelt wurde, die über der Leistungsfähigkeit herkömmlicher Niederspannungs-BJTs liegen.Untergebracht in einem TO-92-Gehäuse unterstützt es eine Kollektor-Emitter-Spannung von 160 V, einen Kollektorstrom von 600 mA und eine Verlustleistung von 625 mW, wodurch es für anspruchsvolle Anwendungen geeignet ist, ohne die Komponentengröße zu erhöhen.Seine stabile Verstärkung und Übergangsfrequenz im MHz-Bereich ermöglichen auch eine saubere Signalverarbeitung in analogen und stromsparenden HF-Stufen.
Aufgrund seiner robusten Nennspannung wird der 2N5551 häufig in Hochspannungsverstärkern, Audiotreibern, Stromversorgungs-Rückkopplungsschaltungen und Allzweckschaltungen eingesetzt.Die Version von ONSEMI ist für ihre Beständigkeit und Haltbarkeit bekannt, auch wenn das Gerät mittlerweile als Legacy-Gerät in der Produktpalette gilt.Es bleibt eine zuverlässige Wahl, wenn Sie einen kompakten Transistor benötigen, der höhere Spannungen verträgt 2N3904

2N3904
NTE Electronics, Inc
TRANS NPN 40V 0.2A TO92
Out Stock
oder BC547
![]()
BC547
onsemi
TRANS NPN 45V 0.1A TO92-3
In Stock: 20300 pcs
.
Wenn Sie Interesse am Kauf des 2N5551 haben, kontaktieren Sie uns bitte bezüglich Preis und Verfügbarkeit.


|
Pin
Nummer |
Pin
Name |
Funktion |
|
1 |
Emitter (E) |
Veröffentlichungen aktuell
vom Transistor;Bezugspunkt des Gerätes. |
|
2 |
Basis (B) |
Steuert die
Schalt- und Verstärkungsbetrieb des Transistors. |
|
3 |
Sammler (C) |
Empfängt
aktuell;Hauptanschluss für Lastanschluss. |
• 2N5550

2N5550
NTE Electronics, Inc
TRANS NPN 140V 0.6A TO92
In Stock: 197 pcs
• MPSA42

MPSA42
NTE Electronics, Inc
TRANS NPN 300V 0.5A TO92-3
Out Stock
• MPSA44
![]()
MPSA44
Diotec Semiconductor
TRANS NPN 400V 0.3A TO92
Out Stock
• KSC3503
• KSC2690A

KSC2690A
Original
TO-126
In Stock: 6900 pcs
• BF420

BF420
PHILIPS
BF420 Original
In Stock: 1127 pcs
• BF421

BF421
PHILIPS
BF421 Original
In Stock: 2153 pcs
• BF422
![]()
BF422
onsemi
TRANS NPN 250V 0.05A TO92
In Stock: 5038 pcs
• NTE194

NTE194
NTE Electronics, Inc
TRANS NPN 160V 0.6A TO92
In Stock: 1658 pcs
• 2N5833
• 2SC3503

2SC3503
KEC
2SC3503 NEC
In Stock: 2120 pcs
• 2SC2682

2SC2682
NEC
2SC2682 NEC
In Stock: 15040 pcs
• 2SC2383

2SC2383
KEFAN
2SC2383 Original
In Stock: 60200 pcs
• 2SC3953
![]()
2SC3953
SANYO
2SC3953 SANYO
In Stock: 1320 pcs
|
Parameter |
Spezifikation |
|
Hersteller |
onsemi |
|
Verpackung |
Masse |
|
Teilestatus |
Veraltet |
|
Transistortyp |
NPN |
|
Sammler
Strom (IC, Max) |
600 mA |
|
Sammler-Emitter
Durchbruchspannung (VCEO) |
160 V |
|
VCE-Sättigung
(Max) @ IB, IC |
200 mV bei 5 mA,
50mA |
|
Sammler-Cutoff
Strom (ICBO, Max) |
50 nA |
|
Gleichstromverstärkung
(hFE, Min) @ IC, VCE |
80 @ 10 mA, 5 V |
|
Macht
Verlustleistung (max.) |
625 mW |
|
Übergang
Frequenz (fT) |
300 MHz |
|
Betrieb
Temperaturbereich |
–55°C bis +150°C |
|
Montageart |
Durchgangsloch |
|
Paket/Koffer |
TO-226-3,
TO-92-3 Langer Körper |
|
Lieferantengerät
Paket |
TO-92 (TO-226) |


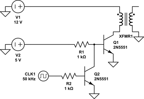
Im ersten Schaltkreis arbeiten die 2N5551-Transistoren (Q1 und Q2) zusammen, um die Primärspule eines Transformators anzutreiben.Q2 fungiert als Schalttransistor, der von einem 50-kHz-Taktsignal gesteuert wird.Wenn die Taktimpulse hoch gehen, leitet Q2 und zieht die Basis von Q1 über R1 in Richtung Masse, wodurch Q1 eingeschaltet wird.Wenn Q1 schaltet, wird die 12-V-Versorgung über die Transformatorwicklung schnell zu- und abgeschaltet.Da der 2N5551 relativ hohe Spannungen und schnelle Schaltvorgänge verarbeiten kann, treibt er die induktive Last effizient an.Der Wechselschaltvorgang erzeugt eine wechselstromähnliche Wellenform am Transformator, die je nach Transformatordesign eine Signalkopplung oder Spannungserhöhung ermöglicht.

2N5551 als einfacher LED-Schalter
Im zweiten Stromkreis fungiert der 2N5551 als Low-Side-Schalter, der den Stromfluss durch eine LED steuert.Wenn SW1 schließt, wird über R1 eine Vorspannung an die Basis des Transistors angelegt.Dieser kleine Strom in die Basis bewirkt, dass Q1 eingeschaltet wird, wodurch ein größerer Strom von der LED (D1) durch den Widerstand R2 und schließlich durch den Transistor zur Erde fließen kann.Da der 2N5551 für das Schalten kleiner Signale ausgelegt ist, sorgt er für eine saubere und zuverlässige Aktivierung der LED.Wenn SW1 öffnet, verschwindet der Basisstrom, Q1 schaltet sich aus und die LED erlischt.Dies zeigt eine grundlegende Verwendung des 2N5551 als elektronischer Schalter.

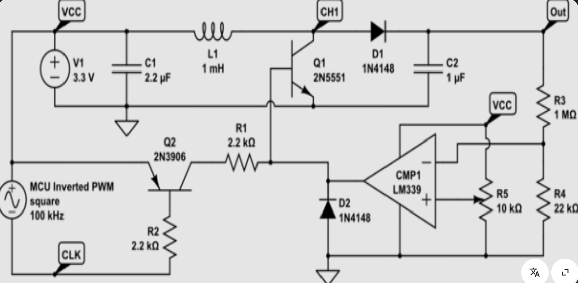
2N5551 als Hochfrequenz-PWM-Schaltelement
Im dritten Schaltkreis wird der 2N5551 (Q1) als Hochgeschwindigkeitsschalter verwendet, der durch ein von der MCU erzeugtes PWM-Signal gesteuert wird.Q2 (ein PNP-Transistor) formt und bereitet das Steuersignal auf, das dann über R1 an die Basis von Q1 angelegt wird.Wenn Q1 eingeschaltet wird, fließt Strom durch die Induktivität L1, lädt diese auf und speichert Energie.Während der Ausschaltperioden lässt die 1N4148-Diode weiterhin Strom fließen und bildet so eine Aufwärtswandler-ähnliche Topologie.Der 2N5551 wurde hier ausgewählt, da er hohe Übergangsfrequenzen und moderate Spannungspegel unterstützt und sich daher ideal für schnelles PWM-Schaltverhalten eignet.Die resultierende Wellenform wird gefiltert und einem Komparator (LM339) zugeführt, der einen geregelten Ausgang bildet.Diese Schaltung unterstreicht die Fähigkeit des 2N5551, effektiv in analog-digitalen Hochfrequenz-Steuerungssystemen zu arbeiten.
• Hochspannungssignalverstärkung
• Transformatortreiberschaltungen
• LED-Schaltkreise
• Hochfrequenz-PWM-Schaltung
• Audio-Vorverstärkerstufen
• Spannungsregelungs- und Rückkopplungskreise
• Hochspannungsimpulserzeugung
• Treiber für induktive Lasten
• Komparator-Schnittstellenschaltungen
• Kleinsignal-Schaltanwendungen
|
Funktion
|
2N5551
|
2N5550
![]() |
MPSA42
![]() |
2N3904
![]() |
BC547
|
|
Typ |
NPN |
NPN |
NPN |
NPN |
NPN |
|
VCEO (Max) |
160 V |
160 V |
300 V |
40 V |
45 V |
|
IC (Max) |
600 mA |
600 mA |
500mA |
200mA |
100mA |
|
Macht
Zerstreuung |
625 mW |
625 mW |
625 mW |
625 mW |
500 mW |
|
Gewinn (hFE) |
80–300 |
80–300 |
40–120 |
100–300 |
110–800 |
|
Frequenz (fT) |
300 MHz |
300 MHz |
50–100 MHz |
300 MHz |
150 MHz |
|
Bewerbung
Klasse |
Hochspannung
kleines Signal |
Hochspannung
kleines Signal |
Sehr
Hochspannungsschaltung |
Niederspannung
Allzweck |
Niederspannung
Allzweck |
• Stellen Sie sicher, dass die Kollektor-Emitter-Spannung (VCEO) 160 V nicht überschreitet und Ihre Betriebsspannung idealerweise deutlich unter dem Grenzwert halten sollte, um einen zusätzlichen Sicherheitsspielraum zu schaffen.
• Vermeiden Sie es, das Gerät in der Nähe der maximalen Nennleistung zu betreiben.Wenn die Spannungen 5–10 % unter den im Datenblatt angegebenen Grenzwerten gehalten werden, verbessert sich die Zuverlässigkeit.
• Verwenden Sie immer einen geeigneten Basiswiderstand, um den Basisstrom zu begrenzen und sicherzustellen, dass der Transistor seinen maximalen Kollektorstrom von 600 mA nicht überschreitet.
• Sorgen Sie für sichere thermische Bedingungen, indem Sie sicherstellen, dass die Sperrschichttemperatur zwischen –55 °C und +150 °C bleibt, und sorgen Sie für Luftzirkulation oder Kühlkörper, wenn der Schaltkreis viel Strom verbraucht.
• Vermeiden Sie eine übermäßige Verlustleistung, indem Sie unter dem Maximalwert von 625 mW arbeiten und die Last oder Schaltfrequenz nach Bedarf anpassen.
• Verwenden Sie beim Ansteuern induktiver Lasten geeignete Schutzkomponenten wie Dioden oder Überspannungsschutzelemente, um Spannungsspitzen zu vermeiden, die die Nennleistung des Transistors überschreiten können.

Hohe Kollektor-Emitter-Nennspannung (160 V)
Unterstützt relativ hohen Kollektorstrom (600 mA)
Hohe Übergangsfrequenz (bis zu 300 MHz)
Geeignet für Hochspannungs-Kleinsignalanwendungen
Zuverlässig für schnelle Schalt- und PWM-Schaltungen
Funktioniert gut in Audio-Vorverstärkern und analogen Bühnen
Erhältlich im kompakten TO-92-Gehäuse
Komplementäres PNP-Paar verfügbar (2N5401)
Nicht für Hochleistungsanwendungen geeignet (>1 W Verlustleistung)
Die Verstärkung (hFE) ist im Vergleich zu Niederspannungs-Kleinsignal-BJTs moderat
Erfordert trotz geringer Größe ein gutes Wärmemanagement
Begrenzte Stromverarbeitung im Vergleich zu größeren Transistoren
Der veraltete Status von ON Semiconductor kann die Verfügbarkeit beeinträchtigen
Empfindlich gegenüber Spannungsspitzen beim Antrieb induktiver Lasten
ON Semiconductor (onsemi) verfügt über fortschrittliche Fertigungskapazitäten, die eine hohe Zuverlässigkeit und Leistung für Geräte wie den 2N5551
![]()
2N5551
Diodes Incorporated
TRANSISTOR NPN 160V TO92-3
Out Stock
-Transistor gewährleisten.Das Unternehmen betreibt moderne Wafer-Fertigungsanlagen, die präzise Diffusions-, Dotierungs- und Lithographieprozesse nutzen, um stabile Hochspannungseigenschaften und ein konsistentes Kleinsignalverhalten zu erreichen.onsemi integriert außerdem automatisierte Montagelinien, strenge Qualitätskontrollen und umfassende elektrische Tests, um die Robustheit der Geräte über weite Temperatur- und Spannungsbereiche hinweg zu gewährleisten.
Die meisten Entwickler halten den 2N5551 mindestens 10–20 % unter seiner 160-V-Grenze, um Ausfälle zu verhindern und die langfristige Zuverlässigkeit zu verbessern.
Ja, aufgrund seines geringen Rauschens, seiner stabilen Verstärkung und seiner hohen Spannungstoleranz eignet es sich für Vorverstärker- und Signalstufen-Audiodesigns.
Ja, aber zur Unterdrückung von Spannungsspitzen wird ein externer Schutz wie Flyback-Dioden oder Snubber-Netzwerke empfohlen.
Dies hängt vom erforderlichen Kollektorstrom ab, aber die meisten Schaltungen wählen als Basisantrieb einen Wert, der 5–10 % des gewünschten Kollektorstroms liefert.
Nur in Niederspannungsabschnitten, da der MPSA42 bis zu 300 V unterstützt, während der 2N5551 für 160 V ausgelegt ist.
Ja, seine Übergangsfrequenz um 300 MHz ermöglicht einen sauberen Betrieb in HF-, PWM- und schnell schaltenden Schaltkreisen.
Ja, solange der Basiswiderstand den Strom auf einen sicheren Wert begrenzt, typischerweise unter 5–10 mA.
Der 2N5401 ist das passende PNP-Gegenstück, das in Push-Pull- und Differentialstufen verwendet wird.
Seine hohe Durchbruchspannung ermöglicht es ihm, große Signalschwankungen zu bewältigen, ohne dass es zu Durchbrüchen oder Verzerrungen kommt.
CAP CER 0.8PF 200V NP0 1206
IC MCU 32BIT 256KB FLASH 100LQFP
IC GATE DRVR LOW-SIDE 8DIP
IC CPLD 128MC 7.5NS 100TQFP
IC INTERFACE SPECIALIZED 32SOIC
IC REG BUCK ADJ 500MA 8DSBGA
IGBT Modules
IGBT Modules
TI QFN
MILITARY 3-CH, 3-INPUT, 3-V TO 1
TOSHIBA QFP
SONY QFP
6A, LOW VLTG SYNCH STEP-DOWN BUC


