Deutsch
Zeit: 2025/11/24
Durchsuchen: 159

Die MPSA06 ist ein vielseitiger NPN-Bipolartransistor, der für allgemeine Mittelspannungs-Verstärkungs- und Schaltaufgaben entwickelt wurde.Mit seiner Kollektor-Emitter-Nennspannung von 80 V und einer Kollektorstrombelastbarkeit von bis zu 500 mA bewältigt er Audiofrequenzverstärkung, Treiberstufen und Lasten mittlerer Leistung problemlos.Aufgrund seiner typischen Verstärkung von etwa 100 und einer Übergangsfrequenz von nahezu 100 MHz eignet es sich für die saubere Signalverarbeitung in analogen Schaltkreisen bei gleichzeitiger Beibehaltung einer zuverlässigen Schaltleistung.
Sein TO-92-Gehäuse bietet eine einfache Montage, allerdings sollten bei Betrieb mit höherem Strom thermische Grenzen beachtet werden.In Kombination mit komplementären PNP-Transistoren wie dem MPSA56 wird es zu einer robusten Komponente für symmetrische Verstärkerdesigns und allgemeine Elektronikprojekte.
Wenn Sie Interesse am Kauf des MPSA06 haben, kontaktieren Sie uns bitte bezüglich Preis und Verfügbarkeit.


|
Pin
Nummer |
Pin
Name |
Beschreibung |
|
1 |
Emitter (E) |
Strom fließt
über dieses Terminal hinaus;werden in NPN-Schaltungen normalerweise mit Masse verbunden. |
|
2 |
Basis (B) |
Steuert die
Funktionsweise des Transistors;Ein kleiner Strom lässt hier einen größeren Strom fließen
vom Kollektor zum Emitter. |
|
3 |
Sammler (C) |
Hauptstrom
Eingabeterminal;wird in Schalt- oder Verstärkerkreisen mit der Last verbunden. |
|
Äquivalent
Teil |
Schlüssel
Spezifikationen |
|
2N5551 |
Hochspannungs-NPN
(~160 V), mäßiger Strom |
|
BC538-16 /
BC538-25 |
TO-92-Gehäuse,
ähnliche Verstärkung, Nennspannung ~80–100 V |
|
2SC2882 |
Hochspannungs-NPN
Transistor |
|
2N4401
|
Universell einsetzbar
NPN (~40–60 V) |
|
MPSA42 |
Hochspannungs-NPN
(100+ V) |
|
MJE340 |
Höhere Macht
NPN, Nennspannung 300 V |

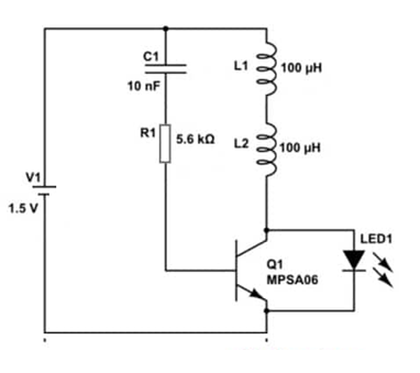
In dieser Schaltung fungiert der MPSA06-Transistor als wichtige Schaltkomponente, die die LED mit Energie aus einer niedrigen 1,5-V-Versorgung antreibt.Die Kombination aus den Induktivitäten L1 und L2, dem Widerstand R1 und dem Kondensator C1 bildet einen oszillierenden Aufwärtswandler.Wenn der Transistor schnell ein- und ausschaltet, speichern die Induktivitäten Energie und geben sie wieder ab, wodurch die Spannung auf einen Wert ansteigt, der hoch genug ist, um die LED zum Leuchten zu bringen, obwohl die Stromquelle nur 1,5 V beträgt.
Der Widerstand R1 sorgt für die richtige Basisvorspannung für den MPSA06 und stellt so sicher, dass der Transistor effizient schaltet.Der Kondensator C1 hilft dabei, die Schwingfrequenz zu formen, während die gekoppelten Induktivitäten die Ausgangsspannung erhöhen.Während der Transistor wiederholt ein- und ausgeschaltet wird, empfängt die LED kurze Hochspannungsimpulse, sodass sie bereits bei einer sehr niedrigen Eingangsspannung aufleuchten kann.
|
Parameter |
Wert
|
|
Hersteller |
ON Semiconductor
(onsemi) |
|
Transistortyp |
NPN |
|
Sammler
Strom (Ic) Max |
500mA |
|
Sammler-Emitter
Durchbruchspannung (Vceo) |
80 V |
|
Sammlerbasis
Durchbruchspannung (Vcbo) |
80–90 V
(typisch) |
|
Emitter-Basis
Durchbruchspannung (Vebo) |
4–5 V |
|
VCE-Sättigung
(Max) |
250 mV bei Ic =
100 mA, Ib = 10 mA |
|
Sammler-Cutoff
Strom (Ico Max) |
100 nA |
|
Gleichstromverstärkung
(hFE) |
100 (min) @ Ic =
100 mA, Vce = 1 V |
|
hFE-Bereich
(Allgemein) |
100 – 300
abhängig von den Testbedingungen |
|
Macht
Verlustleistung (Ptot) |
625 mW |
|
Übergang
Frequenz (fT) |
100 MHz |
|
Rauschzahl |
Typischerweise 4 dB |
|
Betrieb
Temperatur |
–55°C bis +150°C |
|
Pakettyp |
TO-92, TO-226 |
|
Montageart |
Durchgangsloch |
|
Pin
Konfiguration |
1: Emitter, 2:
Basis, 3: Sammler |
|
Basisprodukt
Nummer |
MPSA06
|

Diese Diagramme zeigen, wie der MPSA06-Transistor auf seine Ein- und Ausschaltzeiten getestet wird.In der Einschalttestschaltung wird über RB ein schneller Eingangsimpuls an die Basis angelegt.Der Transistor beginnt zu leiten, wenn die Basis die ansteigende Flanke des Impulses empfängt, wodurch Strom durch den Kollektor-Lastwiderstand RL fließt.Dadurch lässt sich messen, wie schnell der Transistor vom ausgeschalteten Zustand in den eingeschalteten Zustand wechselt.Zur Darstellung der Streukapazität in realen Anwendungen ist eine kleine Testkapazität (CS) enthalten.
In der Abschalttestschaltung fällt der Eingangsimpuls ab, wodurch die Basisansteuerung unterbrochen wird und der Transistor gezwungen wird, die Leitung zu beenden.Die Schaltung misst, wie lange es dauert, bis der Transistor keinen Kollektorstrom mehr zulässt und in den ausgeschalteten Zustand zurückkehrt.Beide Schaltkreise verwenden standardisierte Komponentenwerte, um sicherzustellen, dass die Schaltgeschwindigkeit des MPSA06 genau verglichen und in Datenblättern charakterisiert werden kann.

Dieses Diagramm zeigt, wie sich die Übergangsfrequenz (fT) des MPSA06 mit dem Kollektorstrom ändert.Wenn der Kollektorstrom von einigen Milliampere an zunimmt, verbessert sich die Bandbreite des Transistors und erreicht einen Spitzenwert von etwa 200–250 MHz zwischen etwa 20 mA und 70 mA.Dieser Spitzenwert gibt den Bereich an, in dem der Transistor mit seiner höchsten Hochfrequenzleistung arbeitet.Jenseits dieses Bereichs beginnt fT zu sinken, da das Gerät interne Einschränkungen erfährt.Diese Kurve hilft Entwicklern bei der Auswahl des optimalen Betriebsstroms beim Einsatz des MPSA06 in Hochgeschwindigkeitsschalt- oder Verstärkerstufen.

Das Kapazitätsdiagramm zeigt, wie sich die internen Sperrschichtkapazitäten des Transistors mit der Sperrspannung ändern.Mit zunehmender Sperrspannung nehmen sowohl die Kollektor-Basis-Kapazität (Cibo) als auch die Kollektor-Emitter-Kapazität (Cobo) ab.Eine geringere Kapazität bei höheren Spannungen verbessert die Schaltgeschwindigkeit und reduziert Signalverzerrungen, was bei Hochfrequenzanwendungen wichtig ist.Diese Kurven helfen dabei, vorherzusagen, wie sich der MPSA06 in schnellen Schaltkreisen verhält, und helfen bei der Auswahl der richtigen Vorspannung für eine stabile Leistung.
Universelle Signalverstärkung
Schaltkreise mit niedriger bis mittlerer Leistung
Audio-Vorverstärker und Treiberstufen
LED-Treiber und Spannungserhöhungsschaltungen
Schaltanwendungen mit hoher Spannung und niedrigem Strom
Oszillator- und Zeitschaltungen
Push-Pull-Verstärkerkonfigurationen (gepaart mit MPSA56)
Relais- und kleine Magnetspulentreiber
Batteriebetriebene Aufwärtswandlerschaltungen
Schnelles Schalten aufgrund der Übergangsfrequenz von 100 MHz
Sensorschnittstelle und Konditionierungsschaltungen
DIY-Elektronik- und pädagogische Transistorprojekte
Verwendung in analogen Verarbeitungsstufen, die eine stabile Verstärkung erfordern
Steuerung kleiner Motoren und induktiver Lasten (innerhalb der Stromgrenzen)

Hohe Kollektor-Emitter-Spannungsnennleistung (bis zu 80 V)
Geeignet zum Schalten und Verstärken mittlerer Leistung
Gute Strombelastbarkeit (bis zu 500 mA)
Hohe Übergangsfrequenz (~100 MHz) für schnelles Umschalten
Stabile Verstärkungseigenschaften bei allen Betriebsströmen
Das TO-92-Gehäuse erleichtert die Verwendung in kompakten Designs
Funktioniert gut in Hochspannungs-Audio- und Treiberstufen
Zuverlässige Leistung über einen weiten Temperaturbereich
Mäßige Verlustleistung (625 mW), Vorsicht beim Umgang mit Hitze erforderlich
Nicht geeignet für Hochstrom- oder Hochleistungslasten
Verstärkungsvariation je nach Strom und Temperatur
Sperrschichtkapazitäten können Hochfrequenz-Präzisionsschaltungen beeinträchtigen
Schaltgeschwindigkeit wird durch externe Kapazitäten und Last beeinflusst
Erfordert eine ordnungsgemäße Vorspannung, um ein thermisches Durchgehen bei der Verwendung des Verstärkers zu vermeiden
ON Semiconductor (onsemi) ist ein weltweit führender Hersteller, der für die Herstellung leistungsstarker, energieeffizienter Halbleiterlösungen bekannt ist, die in der Automobil-, Industrie- und Unterhaltungselektronik eingesetzt werden.Mit starken Fähigkeiten in der Großserienproduktion, fortschrittlichen Fertigungstechnologien und strenger Qualitätskontrolle unterstützt onsemi anspruchsvolle Anwendungen wie Elektrofahrzeuge, Energiemanagement, Automatisierung und Hochgeschwindigkeitskommunikationssysteme.Ihr breites Portfolio und ihre technische Expertise machen sie weltweit zu einem vertrauenswürdigen Anbieter robuster und innovativer Halbleiterprodukte.
TO92-Verpackungsaktualisierungen 01.07.2015.pdf
Der MPSA06 wird häufig in der Hochspannungssignalverstärkung, Kleinsignalschaltung und LED- oder Treiberschaltungen eingesetzt, wo Zuverlässigkeit und saubere Signalverarbeitung erforderlich sind.
Ja, der MPSA06 kann viele NPN-Transistoren ersetzen, solange die Schaltung ähnliche oder niedrigere Spannungs- und Stromwerte erfordert.Überprüfen Sie immer die Pin-Konfiguration und die maximalen Nennwerte.
Ja, aufgrund seiner stabilen Verstärkung, seines niedrigen Rauschmaßes und seines guten Frequenzgangs eignet es sich für Vorverstärker- und Treiberstufen in Audioschaltungen.
Verwenden Sie den Diodentestmodus, um die Übergänge zu überprüfen: Basis-Emitter und Basis-Kollektor sollten Durchlassspannung anzeigen;Kollektor-Emitter sollte in keiner Richtung leitend sein.
Der Basisstrom beträgt im Allgemeinen 1/10 des gewünschten Kollektorstroms, die genauen Werte hängen jedoch von der Verstärkung und den Betriebsbedingungen der Schaltung ab.
Ja, mit einer fT von etwa 100 MHz kann es bei Hochgeschwindigkeitsschaltungen und Verstärkeranwendungen mit mittlerer Frequenz gut funktionieren.
IC EEPROM 1KBIT I2C 400KHZ 8SOP
IC REG LIN POS/NEG ADJ 3A TO220
IC MCU 32BIT 512KB FLASH 64TQFP
TC358748XBG TOSHIBA
MB39A139PFT FUJITSU
Realtek TSSOP64
HD6473847RF RENESAS
ST DIP8
SAMSUNG QFP
K9GAG08UOM-PIB0 SAMSUNG
XC2C256-7TQ144CMS XILINX
IC FF D-TYPE SNGL 1BIT SM8





