Deutsch
Zeit: 2025/11/19
Durchsuchen: 159

Die S8050 ist ein Allzweck-NPN-Bipolartransistor, der üblicherweise in Schalt- und Verstärkungsschaltungen mit niedriger Spannung und mittlerem Strom verwendet wird.Es eignet sich zum Antreiben kleiner Lasten wie LEDs, Audiostufen oder Signalverarbeitungsschaltungen.Das Gerät bietet im Vergleich zu typischen Kleinsignal-BJTs eine hohe Stromverarbeitung, was es zu einer beliebten Wahl in der Unterhaltungselektronik und bei Hobbyanwendungen macht.
Der UMW S8050 im SOT-23-Gehäuse ist eine kompakte SMD-Version, die für platzsparende Leiterplattenlayouts konzipiert ist.Zu den typischen Eigenschaften gehören VCEO um 20–30 V, Kollektorstrom bis zu 500–700 mA und DC-Verstärkung (hFE) von 100 bis 400, abhängig von den Betriebsbedingungen.Aufgrund des kleinen Gehäuses weist die SOT-23-Variante eine geringere Verlustleistung auf, weshalb ein geeignetes thermisches Design empfohlen wird.Der komplementäre PNP-Transistor ist der S8550, der oft für Push-Pull-Verstärkerstufen gepaart wird.
Wenn Sie am Kauf des S8050 (UMW SOT-23) interessiert sind, kontaktieren Sie uns bitte bezüglich Preis und Verfügbarkeit.
|
Teil
Nummer |
Paket |
Schlüssel
Spezifikationen* |
|
2N3904 |
TO-92 / SOT-23 |
~40 V Vce, ~200
mA Ic |
|
BC547 |
TO-92 |
~45 V Vce, ~100
mA Ic |
|
SS8050 |
SOT-23 |
Sehr ähnlich
S8050, ähnlicher Strom/Spannung |
|
S9013 |
TO-92 |
~50 V Vce,
mäßige Strömung |
|
2N2222A |
TO-92 / SOT-23 |
~40 V Vce,
~600mA Ic |

|
Pin
Nummer |
Pin
Name |
Beschreibung |
|
1 |
Basis (B) |
Steuert die
Schalten und Verstärken des Transistors.Ein hier angelegter kleiner Strom ermöglicht dies
Es fließt ein größerer Strom vom Kollektor zum Emitter. |
|
2 |
Emitter (E) |
Strom fließt
aus diesem Terminal heraus.Normalerweise im gemeinsamen Emitter mit der Erde verbunden
Konfigurationen. |
|
3 |
Sammler (C) |
Hauptsächlich
stromführende Klemme.Verbindet sich mit der Last und liefert einen Ausgang
Schalt-/Verstärkerschaltungen. |
|
Parameter
(Symbol) |
Wert
& Einheit |
|
Sammlerbasis
Spannung (VCBO) |
40 V |
|
Sammler-Emitter
Spannung (VCEO) |
25 V |
|
Emitter-Basis
Spannung (VEBO) |
5 V |
|
Sammler
Strom – Kontinuierlich (Ic) |
0,5 A |
|
Sammler
Verlustleistung (PC) |
0,3 W |
|
Kreuzung
Temperatur (Tj) |
150 °C |
|
Lagerung
Temperatur (Tstg) |
−55 bis 150 °C |
|
Parameter
|
Testen
Bedingungen |
Wert
& Einheit |
|
Sammlerbasis
Durchbruchspannung (V(BR)CBO) |
IC = 100 µA, IE =
0 |
40 V |
|
Kollektor-Emitter
Durchbruchspannung (V(BR)CEO) |
IC = 1mA, IB = 0 |
25 V |
|
Emitterbasis
Durchbruchspannung (V(BR)EBO) |
IE = 100µA, IC =
0 |
5 V |
|
Sammler
Abschaltstrom (ICBO) |
VCB = 40 V, IE =
0 |
Maximal 0,1 µA |
|
Sammler
Abschaltstrom (ICEO) |
VCB = 20 V, IE =
0 |
Maximal 0,1 µA |
|
Emitter-Abschaltung
Strom (IEBO) |
VEB = 5V, IC = 0 |
Maximal 0,1 µA |
|
Gleichstromverstärkung
(HFE(1)) |
VCE = 1V, IC =
50mA |
120–350 |
|
Gleichstromverstärkung
(HFE(2)) |
VCE = 1V, IC =
500mA |
Mindestens 50 |
|
Kollektor-Emitter
Sättigungsspannung (VCE (Sa)) |
IC = 500mA, IB =
50mA |
Maximal 0,6 V |
|
Basisemitter
Sättigungsspannung (VBE(Sa)) |
IC = 500mA, IB =
50mA |
Maximal 1,2 V |
|
Übergang
Frequenz (fT) |
VCE = 6V, IC =
20mA, f = 30MHz |
Typ 150 MHz |
• Typ: NPN-Bipolartransistor (BJT)
• Hohe Strombelastbarkeit: Unterstützt Kollektorstrom (Ic) bis zu 1,5 A, geeignet für den Antrieb relativ hoher Lasten
• Kollektor-Emitter-Spannung (Vce): Maximal 20 V, optimiert für Niederspannungsanwendungen
• Kollektor-Basis-Spannung (Vcb): Nennwert bis zu 30 V
• Emitter-Basis-Spannung (Veb): Maximal 5 V
• Gleichstromverstärkung (hFE): Liegt typischerweise zwischen 85 und 300 und ermöglicht eine effektive Signalverstärkung
• Verlustleistung (Ptot): Etwa 1 W, was einen zuverlässigen Betrieb mit ordnungsgemäßem Wärmemanagement ermöglicht
• Niedrige Sättigungsspannung: Hilft, Leistungsverluste zu reduzieren und die Effizienz in Schaltkreisen zu verbessern
• Schnelle Schaltleistung: Gut geeignet für digitale und impulsgesteuerte Anwendungen
• SOT-23-Gehäuse zur Oberflächenmontage: Extrem kleiner Platzbedarf für kompakte Leiterplatten, automatisierte Bestückungsmontage und leichte Gerätekonstruktion.
• Polarität: NPN, erfordert für die Leitung eine positive Basisansteuerung in Bezug auf den Emitter

Dieses Diagramm zeigt, wie sich der Kollektorstrom (Ic) mit der Kollektor-Emitter-Spannung (VCE) für verschiedene Basisstromwerte (IB) ändert.Jede Kurve stellt einen festen Basis-Ansteuerpegel dar und zeigt, dass sich der Transistor mit steigendem VCE von seinem Sättigungsbereich in den aktiven Bereich bewegt, wo der Kollektorstrom relativ stabil wird.Ein höherer Basisstrom führt zu einem höheren Kollektorstrom, was das Stromverstärkungsverhalten des Transistors widerspiegelt.
Die DC-Stromverstärkungskurve zeigt, wie sich die hFE des Transistors mit dem Kollektorstrom (Ic) ändert.Der S8050 erreicht die maximale Verstärkung bei einem moderaten Strompegel und nimmt dann bei hohen Kollektorströmen allmählich ab.Das bedeutet, dass der Transistor seine effizienteste Verstärkung im mittleren Betriebsstrombereich liefert, ein wichtiger Gesichtspunkt beim Entwurf von Schaltkreisen mit niedrigem Signalpegel oder Schaltkreisen.

Diese Kennlinie beschreibt, wie sich die Sättigungsspannung mit dem Kollektorstrom ändert.Die Kollektor-Emitter-Sättigungsspannung (VCE(sat)) steigt mit höherem Laststrom, was auf einen stärkeren Spannungsabfall am Transistor im voll eingeschalteten Zustand hinweist.Die Basis-Emitter-Sättigungsspannung (VBE(sat)) steigt ebenfalls an, bleibt jedoch typischerweise niedriger.Niedrigere Sättigungsspannungen bei kleinen Strömen bedeuten, dass der Transistor effizient und mit minimalem Leistungsverlust schalten kann.
Dieses Diagramm zeigt, wie sich die Übergangsfrequenz (fT) mit dem Kollektorstrom ändert.Der S8050 erreicht seine höchste Betriebsfrequenz bei einem mittleren Strompegel, bevor fT bei höheren Strömen wieder abnimmt.Dies weist darauf hin, dass der Transistor bei Betrieb in seinem optimalen Strombereich ein schnelleres Schalten und eine höhere Frequenzverstärkung unterstützen kann, was Ihnen bei der Beurteilung der Eignung für HF- oder Hochgeschwindigkeitsschaltanwendungen hilft.

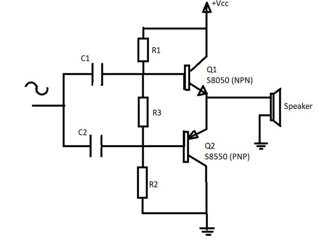
Bei dieser Schaltung handelt es sich um einen einfachen Push-Pull-Audioverstärker, der den NPN-Transistor S8050 zusammen mit seinem komplementären PNP-Transistor S8550 nutzt.Das Eingangssignal wird durch zwei Koppelkondensatoren, C1 und C2, geleitet, die jegliche Gleichstromkomponente blockieren und nur das Wechselstrom-Audiosignal durchlassen.Die Widerstände R1, R2 und R3 bilden ein Vorspannungsnetzwerk, das den richtigen Arbeitspunkt für die beiden Transistoren einstellt.Wenn die Eingangswellenform positiv wird, leitet der NPN-Transistor S8050 und treibt den Lautsprecher an, und wenn die Wellenform negativ wird, leitet stattdessen der PNP-Transistor S8550.Dieser abwechselnde Betrieb ermöglicht es dem Lautsprecher, die gesamte Audiowellenform effizient wiederzugeben.
Durch die Verwendung des NPN-Transistors S8050 in dieser Konfiguration ist die Schaltung in der Lage, Audiosignale mit geringer Leistung auf einen Pegel zu verstärken, der einen kleinen Lautsprecher ansteuern kann.Der S8050-Transistor ist für diese Rolle gut geeignet, da er eine gute Stromverstärkung bietet und moderate Leistungspegel verarbeiten kann, was ihn in kompakter Audioelektronik mit niedriger Spannung nützlich macht.Seine Funktion in der Schaltung besteht darin, die positive Hälfte des Signals zu verstärken und gleichzeitig mit dem PNP-Transistor zusammenzuarbeiten, um einen gleichmäßigen Ausgang mit reduzierter Verzerrung zu erzeugen.
Der S8050-Transistor wird häufig in Schaltkreisen mit niedriger Spannung und hohem Strom verwendet und eignet sich daher zum Ansteuern von Lasten wie LEDs, kleinen Motoren, Summern und Relais.Seine relativ hohe Kollektorstromfähigkeit ermöglicht Entwicklern die direkte Steuerung dieser Komponenten über Mikrocontroller und Logikschaltungen, was ihn zu einer häufigen Wahl in Arduino-, Raspberry Pi- und anderen eingebetteten Systemprojekten macht.
Neben Schaltaufgaben wird der S8050 häufig zur Audio- und Niederfrequenzsignalverstärkung eingesetzt.Seine moderate Gleichstromverstärkung ermöglicht es ihm, schwache analoge Signale in kleinen Lautsprechern, Gegensprechanlagen, Spielzeugen und Verbraucher-Audioschaltkreisen zu verstärken.Es eignet sich auch für den Einsatz in der Eingangs-, Treiber- oder Vorverstärkerstufe von Audioverstärkern mit geringer Leistung.
Die kompakte SOT-23-Version des S8050 ist ideal für platzbeschränkte, batteriebetriebene und tragbare elektronische Geräte.Seine schnelle Schaltgeschwindigkeit und niedrige Sättigungsspannung machen ihn auch für die PWM-Motorsteuerung, DC/DC-Wandlerschaltungen und Signalschaltanwendungen nützlich.Darüber hinaus kann es in Transistorlogikstufen (TTL), Sensorsignalschnittstellen und einfachen Wechselrichterschaltungen eingesetzt werden.
Der S8050 ist ein vielseitiger Transistor, der dank seines ausgewogenen Verhältnisses von Strombelastbarkeit, Schaltleistung und Kosteneffizienz in der Unterhaltungselektronik, Heimwerkerelektronik, IoT-Geräten, Kommunikationsgeräten und kleinen Leistungssteuerungsmodulen eingesetzt wird.
|
Funktion
|
S8050 |
BC547 |
|
Transistortyp |
NPN BJT |
NPN BJT |
|
Paketoptionen |
TO-92, SOT-23
(SMD) |
TO-92 |
|
Maximal
Kollektorstrom (Ic) |
Bis zu 1,5 A (Hochstrom) |
100 mA (geringer Strom) |
|
Sammler-Emitter
Spannung (Vce) |
20V |
45V |
|
Sammlerbasis
Spannung (Vcb) |
30V |
50V |
|
Emitter-Basis
Spannung (Veb) |
5V |
6V |
|
Gleichstromverstärkung
(hFE) |
85 bis 300
(variiert je nach Klasse) |
110 bis 800
(variiert je nach Klasse: A/B/C) |
|
Typischer Anwendungsfall |
Mittel/hoch
Stromschaltung, Motor-/LED-/Relais-Ansteuerung |
Schwaches Signal
Schalten und Allzweckverstärkung |
|
Frequenz (fT) |
~100 MHz
(typisch), Umschalten bei mittlerer Geschwindigkeit |
~300 MHz (höher
Frequenzfähigkeit) |
|
Macht
Zerstreuung |
~1W (TO-92),
~0,3–0,5 W (SOT-23) |
~500mW |
|
Sättigung
Spannung (VCE (Sa)) |
Niedrig, geeignet
zum Leistungsschalten |
Sehr niedrig, gut
zur Kleinsignalschaltung |


Hohe Kollektorstrombelastbarkeit – Kann bis zu etwa 1,5 A verarbeiten, was es für die Ansteuerung von Lasten wie Gleichstrommotoren, Relais und LEDs nützlich macht.
Gute Stromverstärkung (hFE) – liegt typischerweise im Bereich von 100 bis 300 und ermöglicht eine effiziente Verstärkung kleiner Signale.
Niedrige Sättigungsspannung – Verbessert die Schalteffizienz und reduziert den Leistungsverlust bei Verwendung als Schalter.
Kostengünstig und weit verbreitet – Sehr verbreitet in der Hobbyelektronik und in Verbrauchergeräten.
Schnelle Schaltreaktion – Funktioniert gut in vielen Schaltanwendungen, einschließlich der PWM-Steuerung.
Vielseitiger Einsatz – Geeignet für Audioverstärker, Signalverarbeitungsschaltungen und allgemeine Schaltkreise.
Begrenzte Verlustleistung – Kann bei ordnungsgemäßer Wärmeableitung normalerweise etwa 1 Watt bewältigen;andernfalls kann es zu einer Überhitzung kommen.
Nicht für Hochspannungsanwendungen geeignet – Die maximale Kollektor-Emitter-Spannung beträgt etwa 25 V und kann daher nicht bei deutlich höheren Spannungspegeln verwendet werden.
Nicht ideal für den Einsatz bei sehr hohen Frequenzen – Funktioniert gut bei niedrigen bis mittleren Frequenzen, jedoch nicht in HF- oder Hochgeschwindigkeits-Schaltkreisen.
Bedenken hinsichtlich der thermischen Stabilität – Wie bei vielen BJTs ist möglicherweise eine ordnungsgemäße Vorspannung oder thermische Stabilisierung erforderlich, um ein thermisches Durchgehen zu vermeiden, wenn es im linearen Modus verwendet wird.
Nicht immer kompatibel mit der Logikebene – Erfordert eine korrekte Berechnung und Vorspannung des Basiswiderstands;kann nicht immer ohne Berücksichtigung direkt von Logikpins angesteuert werden.
UMW (UMW Youtai Semiconductor Co., Ltd.) ist ein High-Tech-Halbleiterhersteller mit Kompetenzen, die das Design integrierter Schaltkreise und diskreter Geräte, fortschrittliche Verpackungen, Tests und Großserienproduktion umfassen.Das Unternehmen entwickelt Produkte wie Power-Management-ICs, MOSFETs, LDO-Regler und Optokoppler und bedient Verbraucher-, Industrie-, Automobil- und neue Energiemärkte.UMW betreibt eine moderne Produktionsbasis mit automatisierten Produktionslinien, verfügt über die Qualitätszertifizierung ISO 9001:2015 und hat sich mehrere nationale Patente und Software-Urheberrechte gesichert.Mit einem starken Ingenieurs- und Technikteam und einer jährlichen Produktion von Milliarden Geräteeinheiten bietet UMW zuverlässige, kostengünstige Komponenten und End-to-End-Halbleiterversorgungslösungen.
Der NPN-Transistor S8050 ist eine effiziente Komponente für eine breite Palette elektronischer Designs mit niedriger Spannung und mittlerem Strom.Seine starke Strombelastbarkeit, niedrige Sättigungsspannung und die Verfügbarkeit im kompakten SOT-23-Gehäuse ermöglichen Ihnen den sicheren Aufbau von Schalt-, Verstärkungs- und Steuerschaltungen.Wenn der S8050 von namhaften Halbleiterherstellern wie UMW bezogen wird, bietet er eine konstante elektrische Leistung und Langzeitstabilität.
Der S8050 wird üblicherweise zum Antreiben von Lasten mit höherem Strom wie Motoren, Relais und LED-Streifen verwendet, die ein Arduino-Pin nicht direkt mit Strom versorgen kann.
Nicht direkt.Der S8050 ist ein BJT und benötigt einen kontinuierlichen Basisstrom, während MOSFETs spannungsgesteuert sind und für Hochstromschaltungen effizienter sind.
Ein typischer Basiswiderstand liegt zwischen 1 kΩ und 10 kΩ, abhängig vom Laststrom und der Spannung Ihres Mikrocontrollers.
Zu den Anzeichen gehören Überhitzung, kein Stromfluss zwischen Kollektor und Emitter oder ungewöhnliche Spannungsabfälle bei der Prüfung mit einem Multimeter im Diodenmodus.
Dies ist möglich, vorausgesetzt, der Basiswiderstand und die Last sind richtig dimensioniert, sodass bei 3,3 V genügend Basisstrom geliefert wird.
CAP CER 8PF 50V C0G/NP0 0201
IC DRAM 256MBIT PAR 90TFBGA
IC REG LINEAR 2.5V 1A SOT223-3
SL SOP16
HYNIX TSOP-86
PCF50623EV044UM ST
BD9781HFP ROHM
SP3487CT SIPEX
AWT6622RM45P9 ANADIGICS
LAYERWALKER QFP
FOXCONN SMDBGA
N/A QFP


