Deutsch
Zeit: 2025/01/6
Durchsuchen: 1,850

Unidirektionale Thyristoren, die allgemein als siliciumgesteuerte Gleichrichter (SCRs) bezeichnet werden, sind dynamische Komponenten in der Leistungselektronik, die zur Steuerung und Behebung von Strom ausgelegt sind, das in eine einzelne Richtung fließt.Diese Halbleitergeräte stammen aus vier Schichten abwechselnder Materialien vom Typ P-Typ und N, die eine Drei-terminale Struktur bilden: die Anode, die Kathode und das Tor.Mit diesem Design können SCRs hohe Spannungen und Ströme verarbeiten und sie ideal für Anwendungen wie Spannungsregulierung und Motordrehzahlregelung.
Der Betrieb eines unidirektionalen Thyristors hängt von der Kontrolle seines Gate-Terminals ab, der als Auslöser für das Umschalten zwischen leitenden und nicht leitenden Zuständen fungiert.
• Nicht leitender Zustand: Standardmäßig führt der Thyristor keinen Strom zwischen Anode und Kathode durch.In diesem Zustand blockiert es den Stromfluss effektiv und verhindert die elektrische Leitung.
• Auslösen (Gate -Aktivierung): Um den Thyristor zu aktivieren, wird ein kurzer und sorgfältig gemessener Stromimpuls auf das Gate -Terminal angewendet.Dieser Impuls stört den internen Ladungsbilanz des Geräts und ermöglicht den Strom von der Anode zur Kathode.Dies verändert den Thyristor in seinen leitenden Zustand.
• Sich selbsttragende Leitfähigkeit: Sobald der Thyristor aktiviert ist, führt er weiterhin Strom durch, ohne dass zusätzliche Eingaben am Gate -Anschluss erforderlich sind.Dies bedeutet, dass das Tor nach der anfänglichen Auslöser keine aktive Rolle mehr bei der Aufrechterhaltung des leitenden Zustands spielt.
• Deaktivierung (Rückkehr in den nicht leitenden Zustand): Der Thyristor hört auf, nur dann zu leiten, wenn der durch ihn fließende Strom unter einen bestimmten Schwellenwert fällt, der als Haltestrom bezeichnet wird.In AC -Schaltungen tritt dies typischerweise auf, wenn die Spannung über die Anode und die Kathode in jedem Zyklus auf natürliche Weise auf fast Null fällt.
Unidirektionale Thyristoren, die allgemein als siliciumkontrollierte Gleichrichter (SCRs) bekannt sind, sind aktive Komponenten in der Leistungselektronik.Ihre Funktionalität hängt von mehreren schwerwiegenden Parametern ab, die jeweils ihre Leistung und Kompatibilität mit bestimmten Anwendungen beeinflussen.Im Folgenden finden Sie eine detaillierte Aufschlüsselung mit genauen Beschreibungen, wie diese Parameter mit den tatsächlichen Operationen zusammenhängen.
|
Parameter |
Beschreibung |
|
Bewertungsstrom (IT) bewertet |
Definiert den maximalen Durchschnittsstrom, den der Thyristor kann
kontinuierlich ohne Überhitzung umgehen.Gemessen mit einer 50 -Hz -Sinuswelle, es
stellt sicher, dass der SCR die aktuellen Anforderungen der Anwendung ohne aufrechterhalten kann
überschreiten thermische Grenzen. |
|
Vorwärtsspannungsspannung (VBO) |
Repräsentiert die Spitzenspannung, bei der der SCR übergeht
von einem nicht leitenden (Off) Zustand bis hin zu einem leitenden (ON).Es hilft, sicherzustellen
Das Gerät aktiviert nur unter kontrollierten Bedingungen und vermeidet Unbeabsichtigte
Aktivierungen. |
|
Spitzenspannungsspannung (VDRM) |
Die höchste Spannung, die der Thyristor in seinem standhalten kann
Off-State ohne Durchführung vorwärts.Verhindert ein versehentliches Auslösen aufgrund von
Spannungsschwankungen. |
|
Reverse -Breakdown -Spannung (VBR) |
Gibt die maximale Rückspannung an, die das Gerät kann
ohne Versagen greifen.Das Überschreiten dieser Schwelle kann zu dauerhaft führen
abbauen. |
|
Durchschnittlicher Vorwärtsspannungsabfall (VT) |
Spannung während der Leitung über den SCR verloren.Affekte
Systemeffizienz, wobei eine höhere VT mehr Leistung und Wärme verursacht
Generation.Eine niedrigere VT verbessert die Energieeffizienz und verringert die Kühlung
Anforderungen. |
|
Strom halten (IH) |
Der Mindeststrom, der erforderlich ist, um den SCR in der zu halten
leitfähig (auf) Zustand.Sorgt für den stabilen Betrieb, indem sie unbeabsichtigt verhindern
Herunterfahren bei niedrigen Lastbedingungen. |
|
Gate -Triggerspannung (VGT) |
Mindestspannung benötigt am Gate -Anschluss, um die zu wechseln
SCRET VON OFT.Sorgt für eine zuverlässige Aktivierung ohne übermäßige Spannung zu
das Tor. |
|
Gate -Triggerstrom (IGT) |
Mindeststrom erforderlich, um den SCR von AUS nach Off zu wechseln
An.Ordnungsgemäß kalibrierte Signale sorgen für einen zuverlässigen Betrieb und verhindern Beschädigungen
zum Tor. |
|
Kaufzeit (TGT) |
Es dauert es, bis der SCR vollständig zum vollständigen Übergang zur
Leitfähiger (auf) Zustand, sobald sie ausgelöst wurden.Schnelle Schaltzeiten sind vorteilhaft für
Anwendungen, die eine präzise Steuerung oder häufige Umschaltung erfordern. |
|
Ausbausage (TG) |
Dauer erforderlich, damit der SCR in seinen Aus -Status zurückkehrt
Nach der Leitung stoppt.Erforderlich für Schaltungen, die schnelle Antworten fordern oder
Hochfrequenzbetrieb. |
Unidirektionale Thyristoren, die auch als Siliziumkontrollierte Gleichrichter (SCRs) bekannt sind, sind in einer Vielzahl von Modellen erhältlich, die jeweils den spezifischen Betriebsbedürfnissen für unterschiedliche Spannung und Strombereiche entsprechen.Ihre Vielseitigkeit macht sie in Anwendungen erforderlich, die von Präzisions-Steuerungsschaltungen bis hin zu robusten Industriesystemen reichen.Um eine optimale Leistungsfähigkeit zu gewährleisten, ist es bemerkenswert, die Merkmale verschiedener Thyristormodelle zu verstehen und sie genau mit den Anforderungen der Anwendung zu entsprechen.
Thyristor-Modelle wie SCR-1N1198, SCR-2N5064 und SCR-TYN612 stellen ein Spektrum von Anwendungsfällen dar, wobei jeweils unterschiedliche Betriebsszenarien angesprochen werden:

Abbildung 2. SCR-2N5064
SCR-2N5064 ist für kleine Projekte optimiert.Die kompakte Größe und der geringe Stromverbrauch machen es ideal für Präzisionselektronik, wie z.Diese Funktionen machen es auch zu einer kostengünstigen Wahl für Anwendungen, die die Effizienz in begrenzten Räumen priorisieren.

Abbildung 3. SCR-1N1198
SCR-1N1198 ist für viel höhere Strömungen und Spannungen erstellt.Es wird häufig in anspruchsvollen Umgebungen wie Industriestromversorgungen, motorischen Laufwerken und Hochspannungsrichter eingesetzt, in denen Langlebigkeit und Zuverlässigkeit riskant sind.

Abbildung 4. SCR-TYN612
SCR-TYN612 dient als Mittelweg und balanciert mittelschwere Leistungsfunktionen mit allgemeiner Verwendung, was es zu einer flexiblen Option für eine Reihe von Anwendungen mit mittlerer Leistung macht.
Bei der Auswahl des richtigen Thyristors werden mehrere Hauptparameter bewertet, um sicherzustellen, dass das Gerät mit den Anforderungen der Schaltung kompatibel ist.Diese Parameter umfassen:
• Auslöserempfindlichkeit: Dies bestimmt die Mindestspannung und den Strom, das für die Aktivierung des Thyristors erforderlich ist.Anwendungen mit begrenzten Kontrollsignalen erfordern Modelle mit höherer Empfindlichkeit, um eine zuverlässige Auslösen zu gewährleisten.
• Wärmewiderstand: Dies misst, wie effektiv der Thyristor während des Betriebs die Wärme ablassen kann.In Hochleistungssystemen sind Geräte mit geringem thermischen Widerstand nützlich, um eine Überhitzung zu verhindern und die Lebensdauer der Komponenten zu verlängern.
• Vorwärtsspannungsabfall (VT): Dies ist die Spannung, die beim Durchführen des Thyristors verloren gegangen ist.Ein niedrigerer Spannungsabfall verbessert die Energieeffizienz, insbesondere in leistungsintensiven Anwendungen.
Sobald die Schlüsselparameter verstanden sind, besteht der nächste Schritt darin, sicherzustellen, dass der Thyristor sowohl den elektrischen als auch zum physischen Anforderungen der Anwendung entspricht.Zum Beispiel:
• Elektrische Kompatibilität: Der ausgewählte Thyristor muss den maximalen Strom- und Spannungsniveaus des Schaltkreises unterstützen, ohne seine Bewertungen zu überschreiten.Es sollte auch alle erwarteten Umstände oder Schwankungen im Betrieb tolerieren.
• Physikalische Einschränkungen: Die Größe, die Montageanforderungen und die Kühlbedürfnisse des Thyristors müssen mit der Gestaltung des Systems übereinstimmen.Für kompakte Geräte sind platzsparende Modelle wie SCR-2N5064 vorteilhaft.In größeren Systemen, wie z. B. industrielle Leistungssteuerungen, müssen Modelle wie SCR-1N1198 zusätzliche Kühlkörper oder aktive Kühlsysteme erfordern, um höhere thermische Lasten zu verwalten.

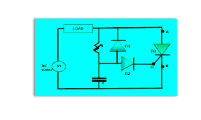
Abbildung 5. Unidirektionale Thyristoren auslösen Schaltungen
Die Wirksamkeit von unidirektionalen Thyristoren oder SCRs hängt weitgehend von der Gestaltung ihrer Auslöserschaltungen ab.Diese Schaltungen steuern, wann und wie sich der Thyristor von seinem nicht leitenden (Off) zu seinem leitenden (ON) Zustand übergeht.Die ordnungsgemäße Auslöschung gewährleistet einen stabilen, effizienten Betrieb und verhindert Probleme wie Fehlzündung oder verzögerte Reaktion, die beide die Gesamtleistung des Systems negativ beeinflussen können.
In praktischen Anwendungen hängt die Auswahl einer Auslösermethode von den spezifischen Anforderungen der Schaltung ab, einschließlich Faktoren wie Isolation, Reaktionsgeschwindigkeit und Kostenüberlegungen.Im Folgenden finden Sie eine Aufschlüsselung der häufig verwendeten Auslösermethoden, deren Merkmale und die Bedingungen, unter denen sie am effektivsten sind.

Abbildung 6. Pulstransformatoren
Impulstransformatoren werden üblicherweise in Hochleistungsanwendungen verwendet, bei denen die elektrische Isolierung zwischen Kontroll- und Leistungsschaltungen gefährlich ist.Diese Geräte sind so konzipiert, dass sie ausgelöste Signale als kurze elektrische Impulse übertragen, um sicherzustellen, dass der Steuerkreis physisch und elektrisch vom Hochspannungsstromkreis getrennt bleibt.
Impulstransformatoren sind ideal für Systeme, bei denen eine robuste Isolation erforderlich ist, um die empfindliche Steuerelektronik vor Spannungsspitzen oder Störungen im Stromkreis zu schützen.Dies ist besonders bemerkenswert in industriellen oder hochrangigen Systemen, die mit hohen Spannungen tätig sind.Durch das Isolieren der Kontroll- und Leistungsschaltungen verhindern Pulstransformatoren, dass elektrische Rauschen die Kontrollsignale beeinträchtigen und die Zuverlässigkeit des Auslöserprozesses des Thyristors verbessern.Ihre Langlebigkeit und Fähigkeit, Hochleistungssignale umzugehen, machen sie zu einer bevorzugten Wahl für Umgebungen, in denen Sicherheit und Signalintegrität dominieren.Motorfahrten, Industrieantrieb und Hochspannungsschaltkreise.

Abbildung 7. RC -Auslöserschaltungen
RC (Widerstandskapazitor) -Schulkreise sind für ihre Einfachheit, niedrige Kosten und einfache Implementierung bekannt.Diese Schaltungen erzeugen ein auslösendes Signal, indem ein Kondensator über einen Widerstand aufgeladen und entlädt wird, wodurch ein kontrollierter Impuls am Tor des Thyristors erzeugt wird.
RC -Schaltungen eignen sich am besten für Anwendungen mit minimalen Isolationsanforderungen, bei denen Kosten und Einfachheit die Notwendigkeit schneller Reaktionszeiten oder komplexen Sicherheitsmaßnahmen überwiegen.Ihr unkompliziertes Design senkt sowohl die Herstellungs- als auch die Wartungskosten.Die Reaktionsgeschwindigkeit von RC-Schaltkreisen ist jedoch im Vergleich zu anderen Methoden langsamer, wodurch sie für Hochgeschwindigkeits- oder Hochfrequenzschaltanwendungen weniger geeignet sind.Die RC -Auslöser fehlt die elektrische Isolation, was es für Umgebungen mit hohen elektrischen Rauschen oder Systemen, die strenge Sicherheitsmaßnahmen erfordern, ungeeignet sind.Budgetfreundliche Unterhaltungselektronik, grundlegende Beleuchtungsdimmer und Schaltgeräte mit geringer Leistung.

Abbildung 8. Optokoppler
Optokoppler, auch als Optoisolatoren bekannt, bieten einen zuverlässigen Mittelweg zwischen Geschwindigkeit, Sicherheit und Isolation.Diese Komponenten verwenden Licht, um das Triggersignal zwischen Steuer- und Leistungsschaltungen zu übertragen, um eine effektive elektrische Isolation zu gewährleisten und gleichzeitig schnelle Reaktionszeiten beizubehalten.
Optokoppler sind ideal für Systeme, bei denen neben einer robusten Isolation ein schnelles Umschalten erforderlich ist.Sie sind in Umgebungen mit hoher elektromagnetischer Interferenz (EMI) meist wirksam, da das optische Signal gegen elektrische Rauschen immun ist.Ihre kompakte Größe und Fähigkeit, Hochgeschwindigkeitsbetrieb mit elektrischer Isolation zu kombinieren, machen sie für eine Vielzahl von Anwendungen vielseitig.Optokoppler sind auch leicht in moderne Schaltungsdesigns zu integrieren.Sensitive elektronische Geräte, Systeme, die in lauten elektromagnetischen Umgebungen betrieben werden, und Hochgeschwindigkeitsschaltkreise in Netzteilen oder Wechselrichtern.
Unidirektionale Thyristoren, die auch als Siliziumkontrollierte Gleichrichter (SCRs) bekannt sind, spielen eine ernsthafte Rolle bei der Verwaltung und Kontrolle hoher Ströme in einer Vielzahl von Anwendungen.Ihre Fähigkeit, mit hoher Leistung effizient umzugehen, macht sie in der modernen Elektronik, hauptsächlich in Stromverwaltungssystemen, erforderlich.

Abbildung 9. Leistungsregelung für Heizungen und Beleuchtungssysteme
SCRs werden in Stromversorgungsschaltungen weit verbreitet, um die Energie in unterschiedlichen Lasten zu regulieren, z. B. Heizelemente und Beleuchtungsanlagen.Durch die genaue Anpassung der Leistung stellen SCRs sicher, dass diese Systeme effizient funktionieren und gleichzeitig die spezifischen Anforderungen erfüllen.In Heizungen steuern SCRs den Stromfluss, um eine gewünschte Temperatur aufrechtzuerhalten.Beispielsweise ermöglichen sie allmähliche Anpassungen der Macht, um eine Überhitzung zu vermeiden, was nicht nur die Sicherheit verbessert, sondern auch Energie spart.In Beleuchtungssystemen ermöglichen SCRs Dimmfunktionen, indem die an die Zwiebeln gelieferte Spannung gesteuert wird.Dies bietet Flexibilität bei Helligkeitsniveaus und reduziert gleichzeitig den unnötigen Energieverbrauch.Diese Fähigkeiten sind meist nützlich in Wohn-, Gewerbe- und Industrieumgebungen, in denen Energieeffizienz und Kontrolle Prioritäten sind.

Abbildung 10. Geschwindigkeitsregelung in Wechselstrommotorsystemen
SCRs sind grundlegende Komponenten in Wechselstrom -Motordrehzahlsteuerungssystemen.Durch die Modulation des an den Motor gelieferten Stroms ermöglichen sie den Betreibern die Geschwindigkeit und Leistung von Maschinen.SCRs verwalten das Timing und die Strommenge, die den Motor erreicht, und ermöglicht eine reibungslose Beschleunigung, Verzögerung und Geschwindigkeitsstabilisierung.Sie erreichen dies, indem sie den Phasenwinkel der Eingangs -Wechselspannung variieren und das Drehmoment und die Geschwindigkeit des Motors effektiv steuern.Diese genaue Kontrolle ist in Branchen wie der Fertigung dynamisch, in denen Maschinen wie Förderer, Pumpen und Kompressoren mit unterschiedlichen Geschwindigkeiten arbeiten müssen, um die Produktionsanforderungen entsprechen.Durch die Vermeidung übermäßiger Stromverbrauch bei niedrigen Geschwindigkeiten tragen SCRs zu bemerkenswerten Energieeinsparungen bei und verringern den Verschleiß des Motors.Dies verlängert die Lebensdauer der Ausrüstung und senkt die Wartungskosten.

Abbildung 11. Wechselstrom zur Gleichstromabrechnung
Eine weitere riskante Anwendung von SCRs ist die Berichtigung, bei der sie den Wechselstrom (AC) in Gleichstrom (DC) umwandeln.Dieser Vorgang ist nützlich, um Geräte anzustrengen, die eine stabile und zuverlässige DC -Versorgung erfordern.SCRs sind in Schaltkreisen angeordnet, mit denen Strom nur in eine Richtung fließen kann, wodurch die alternierende Wechselstromform von AC in den für den DC -Betrieb erforderlichen stetigen Fluss effektiv umgewandelt wird.In kontrollierten Gleichrichter können SCRs die Ausgangs -DC -Spannung durch Ändern des Feuerwinkels einstellen und eine größere Flexibilität bieten.Die Robustheit von SCRs gewährleistet auch bei schwankenden elektrischen Bedingungen einen zuverlässigen Betrieb.Sie können mit hohen Stromniveaus ohne Kompromisse umgehen, was die Leistung beeinträchtigt, wodurch sie ideal für Hochleistungsanwendungen sind.Die Gleichberechtigung mit SCRS ist in Netzteilen für Industriegeräte, Batterieladssysteme und DC -Motorantriebe üblich.Diese Systeme stützen sich auf die von SCRs bereitgestellte stetige Gleichspannung, um korrekt zu funktionieren.
In Hochleistungssystemen wie Industriemotorfahrten und groß angelegten Stromversorgungen spielen unidirektionale Thyristors (SCRs) eine aktive Rolle bei der Behandlung großer Stromlasten.Wenn die Leistungsanforderungen die Kapazität eines einzelnen SCR überschreiten, werden mehrere SCRs parallel angeschlossen, um die Last zu verteilen.Diese Konfiguration entspricht nicht nur höheren aktuellen Anforderungen, sondern verbessert auch die Systemzuverlässigkeit durch Einführung von Redundanz.Im Falle eines SCR -Fehlers können die verbleibenden SCRs weiter operieren, um eine ununterbrochene Systemleistung zu gewährleisten.
In riskanten Anwendungen, bei denen die aktuellen Anforderungen die Fähigkeiten eines einzelnen SCR überschreiten, ermöglicht eine parallele Anordnung mehrere SCRs, die Last zu teilen.
• Erhöhtes aktuelles Handling: Durch Kombination mehrerer SCRs kann das System höhere Stromniveaus verwalten als jedes einzelne Gerät.Dies ist für industrielle Anwendungen wie Motor Drives erforderlich, bei denen Maschinen unter starken elektrischen Belastungen arbeiten, und für groß angelegte Netzteile, die Energie an mehrere Subsysteme liefern.
• Systemreduktion: Parallele Verbindungen fügen eine Zuverlässigkeitsebene hinzu.Wenn ein SCR aufgrund von elektrischer Belastung oder Überhitzung fehlschlägt, können die verbleibenden SCRs die Stromversorgung aufrechterhalten, die Ausfallzeiten verringern und eine vollständige Abschaltung des Systems verhindern.Dies ist insbesondere in Umgebungen bemerkenswert, in denen Leistungsstörungen den Betrieb einstellen oder die Sicherheit beeinträchtigen können.
Das Erreichen eines ausgewogenen aktuellen Teilens zwischen SCRs ist einer der kritischsten Aspekte bei der Gestaltung einer parallele Konfiguration.Ohne ordnungsgemäßes Management kann eine ungleichmäßige aktuelle Verteilung einzelne SCRs überlasten, wodurch sie überhitzt und scheitern kann.
• Aktuelle Ungleichgewichte: Variationen der elektrischen und thermischen Eigenschaften von SCRs, z. B. geringfügige Unterschiede im Vorwärtsspannungsabfall, können zu einer ungleichmäßigen Stromfreigabe führen.Das SCR mit den niedrigsten Vorwärtsspannungsabfällen führt dazu, dass mehr Strom läuft und das Versagensrisiko erhöht.
• Timing- und Gate -Signalkoordination: Damit parallele SCRs effektiv arbeiten können, müssen die Gating -Signale genau synchronisiert werden.Unterschiede im Timing oder der Amplitude können dazu führen, dass einige SCRs früher als andere aktiviert werden, was zu einem ungleichen Stromfluss führt.
Um einen stabilen und effizienten Betrieb zu gewährleisten, können Sie verschiedene Techniken verwenden, um die Herausforderungen der aktuellen Verteilung und Synchronisation in parallelen SCR -Konfigurationen zu bewältigen:
• Verwendung von Ausgleichswiderständen: Das Hinzufügen kleiner Widerstände in Reihe mit jedem SCR kann den Strom ausgleichen.Diese Widerstände kompensieren Unterschiede in den Vorwärtsspannungsabfällen und stellen sicher, dass kein einzelner SCR einen unverhältnismäßigen Anteil der Last trägt.
• Thermisches Management: Die ordnungsgemäße Wärmeabteilung ist bei parallele Setups gefährlich.Sie können Systeme mit angemessener Kühlung wie Kühlkörper oder Kühlung für die Zwangsluft entwerfen, um eine Überhitzung zu verhindern und die thermische Stabilität über alle SCRs aufrechtzuerhalten.
• Präzises Gating -Signal Design: Gate Drive Circuits müssen alle SCRs in der parallelen Konfiguration konsistente und synchronisierte Signale liefern.Dies beinhaltet die Verwendung von gut abgestimmten Komponenten und sorgfältig gestalteten Gate-Treibern, um ein einheitliches Aktivierungszeitpunkt zu gewährleisten.
• Auswahl und Übereinstimmung mit Geräte: Sie können häufig SCRs mit eng übereinstimmenden elektrischen und thermischen Eigenschaften auswählen, um die Wahrscheinlichkeit aktueller Ungleichgewichte zu verringern.Dieser Übereinstimmungsprozess ist für langfristige Zuverlässigkeit gefährlich.
Das Implementieren paralleler SCR -Konfigurationen erfordert ein tiefes Verständnis dafür, wie einzelne SCRs unter Last interagieren.Das Verhalten der Gruppe wird von Faktoren wie Lastbedingungen, transienten Strömen und thermischen Dynamik beeinflusst.
• Dynamische Lastfreigabe: Wenn das System arbeitet, kann sich die Stromverteilung aufgrund von Temperatur- oder Laständerungen verschieben.Sie müssen diese Variationen beim Entwerfen des Systems berücksichtigen, um die Stabilität im Laufe der Zeit zu gewährleisten.
• Stressmanagement: Der Gesamtstrom muss so verteilt werden, dass jeder SCR in seinem sicheren Betriebsbereich (SOA) bleibt.Das Überschreiten der SOA kann zu Überhitzung, thermischer Ausreißer oder sogar dauerhaften Schäden an den SCRs führen.
Um sicherzustellen, dass die unidirektionalen Thyristors (SCRs) in ihren beabsichtigten Anwendungen zuverlässig und effizient funktionieren, werden genaue Messtechniken eingesetzt.Diese Methoden bewerten wichtige Parameter wie Vorwärtsspannungsabfall, Haltestrom und Gate -Trigger -Anforderungen.Durch die genaue Bewertung dieser Merkmale können Sie überprüfen, ob die SCRs ihre Leistungsspezifikationen erfüllen und für ihre entworfenen Aufgaben geeignet sind.
Dynamische Tests untersuchen, wie sich ein Thyristor unter simulierten tatsächlichen Betriebsbedingungen entwickelt.Dieser Ansatz bietet wertvolle Einblicke in das Schaltverhalten, die Zuverlässigkeit und die Fähigkeit des Geräts, Lastschwankungen zu verarbeiten.
Das Hauptziel dynamischer Tests ist es, die Bedingungen zu replizieren, die der Thyristor während des tatsächlichen Betriebs begegnen wird.Auf diese Weise stellt es sicher, dass der SCR seinen Nennstrom, die Spannung und den Schaltfrequenzen ohne Fehler verarbeiten kann.Beinhaltet Parameter wie Schaltzeit, Abbauszeit und Reaktion unter unterschiedlichen Lasten.Dies hilft vorherzusagen, wie schnell und effektiv der SCR auf Änderungen der Schaltungsbedingungen reagiert.
Misst, wie das Gerät während des Betriebs Wärme aufsetzt und sicherstellt, dass es innerhalb sicherer Temperaturgrenzen funktionieren kann.Dynamische Tests sind für Anwendungen schwerwiegend, bei denen die Zuverlässigkeit dominiert, wie z. B. industrielle Motorcontroller, Hochgeschwindigkeitsschaltsysteme und Netzteile für empfindliche Geräte.Es hilft Ihnen, Fine-Tun-Schaltungskonstruktionen zu optimieren, um die Leistung zu optimieren und mögliche Ausfälle zu verhindern.
Die Kurvenverfolgung liefert eine grafische Analyse der elektrischen Leistung des SCR, indem sein Verhalten über unterschiedliche Spannung und Stromniveaus abgebildet wird.Diese Technik ist nützlich, um die Betriebsgrenzen und die Stabilität des Geräts zu visualisieren.
Während der Kurvenverfolgung wird der Thyristor einem kontrollierten Spannungs- und Stromeingangsbereich ausgesetzt.Der resultierende Ausgang wird als charakteristische Kurve dargestellt, wodurch sich die Beziehungen wie Spannung gegenüber Strom oder Gate -Triggerspannung gegenüber GATE -Triggerstrom veranschaulichen.Die Grafik zeigt schwerwiegende Punkte wie die Vorwärtsbrecherspannung (wobei der SCR in seinen leitenden Zustand übergeht) und den Haltestrom (der Mindeststrom, der zur Aufrechterhaltung der Leitung erforderlich ist.
Sie können beobachten, wie sich der SCR unter Stress verhält, wie z. B. Spannungsspitzen oder -staus, und stellen sicher, dass es innerhalb seiner Nennparameter stabil bleibt.Durch die Kurvenverfolgung können Sie die Thyristoren mit bestimmten Anwendungen anpassen, indem Sie eine klare visuelle Darstellung ihrer Leistung bereitstellen.Zum Beispiel wird sichergestellt, dass der SCR die elektrischen Spannungen einer Schaltung bewältigen kann, ohne den sicheren Betriebsbereich zu überschreiten.
Schematische Diagramme spielen eine grundlegende Rolle beim Verständnis, wie unidirektionale Thyristors (SCRs) innerhalb von elektronischen Systemen funktionieren.Durch die visuelle Darstellung der SCR -Verbindungen und der internen Struktur bieten diese Diagramme eine klare und systematische Ansicht des Zwecks und Verhaltens der Komponente in einer Schaltung.
Schematische Diagramme liefern eine detaillierte Darstellung, wie SCRs in elektronische Schaltkreise einbezogen werden.
• Visualisierung des Stromflusses: Diese Diagramme zeigen den Stromfluss durch den Thyristor und seine Beziehung zu anderen Komponenten wie Widerständen, Kondensatoren und Induktoren.Beispielsweise geben sie die Verbindungen zwischen Anode, Kathode und Gate des SCR an, wodurch es einfacher ist, zu verstehen, wie die Komponente die Leistung in der Schaltung schaltet und steuert.
• Betriebskontext: Indem Sie die Rolle des SCR in größeren Systemen veranschaulichen, z. B. die Steuerung der Stromversorgung eines Motors oder die Regulierung der Spannung in einem Gleichrichter, können Sie die spezifische Funktion verstehen.Diese hochrangige Ansicht ist ernst, um sicherzustellen, dass die Komponente ordnungsgemäß in das Design integriert ist.
Während der Entwurfsphase sind schematische Diagramme für die Simulation des Schaltungsverhaltens und die Optimierung der Leistung erforderlich.
• Simulation des elektrischen Verhaltens: Sie können schematische Diagramme verwenden, um zu modellieren, wie Strom und Spannung unter verschiedenen Betriebsbedingungen über den Schaltkreis interagieren.Dies ist größtenteils nützlich, um das SCR -Verhalten des SCR zu testen und vor der Implementierung eine ordnungsgemäße Zeit und Stabilität zu gewährleisten.
• Platzierung der Komponenten: Die Diagramme helfen bei der strategischen Platzierung von Komponenten in den Stromkreis, um Probleme wie Überhitzung, elektrische Rauschen oder ineffiziente Stromversorgung zu vermeiden.Beispielsweise können Sie den idealen Ort für Widerstände oder Gate-Drive-Schaltungen bestimmen, um eine stabile Auslösen des SCR zu gewährleisten.
• Designoptimierung: Schematische Diagramme ermöglichen es Ihnen, mehrere Konfigurationen zu testen und ihre Auswirkungen auf Leistung, Effizienz und Zuverlässigkeit zu bewerten.Durch frühzeitige Ermittlung von potenziellen Problemen können sie das Design verfeinern und die Wahrscheinlichkeit einer kostspieligen Nacharbeit nach dem Erstellen des Systems verringern.
Wenn elektronische Systeme Fehlfunktionen erleben, sind schematische Diagramme erforderlich, um Probleme schnell zu diagnostizieren und zu lösen.
• Identifizieren von Fehlern: In SCR-basierten Systemen können Probleme wie unsachgemäße Auslösen, Kurzschlüsse oder Komponentenausfälle nachverfolgt werden, indem die im Schema festgelegten Wege folgen.Wenn ein SCR beispielsweise nicht ordnungsgemäß leitet, kann das Diagramm Sie dazu führen, dass Sie den Gate -Steuerkreis untersuchen oder auf unsachgemäße Verbindungen überprüfen.
• Komplexe Schaltkreise: In größeren Systemen mit mehreren SCRs und voneinander abhängigen Komponenten bieten schematische Diagramme eine klare Karte der Verbindungen, sodass Sie die Hauptursache für Probleme ohne unnötigen Versuch und Fehler bestimmen können.
In Wartungskontexten dienen schematische Diagramme als erforderliche Anleitungen für Ihre Aufgabe bei der Reparatur und Wartung von SCR-basierten Systemen.
• Führungsreparaturen: Diese Diagramme bieten eine klare Roadmap zum Verständnis der Beziehungen zwischen Komponenten und helfen Ihnen, schnell Bereiche zu identifizieren, die Aufmerksamkeit benötigen.Beispielsweise können sie feststellen, ob ein SCR -Fehler auf thermische Spannung, Gate -Fehlzündung oder falsche Schaltungskonfiguration zurückzuführen ist.
• Effizienz bei Reparaturen: Durch präzise Visualisierungen der Schaltung können Sie schematische Diagramme mit minimaler Störung des Restes des Systems isolieren und reparieren.Dies reduziert Ausfallzeiten und sorgt für einen reibungslosen Systembetrieb.
Diese detaillierte Analyse von unidirektionalen Thyristoren deckt SCR -Funktionen von grundlegenden Operationen bis hin zu komplexen Anwendungen in der Stromversorgungssteuerung, der Motordrehzahlregulation und der Wechselstrom- und DC -Korrektur ab.Es zeigt die Bedeutung einer präzisen Parameterauswahl, der Modelldifferenzierung und der Schaltungsoptimierung zur Maximierung des SCR -Potentials in elektronischen Systemen.Die Diskussion umfasst auch parallele SCR -Konfigurationen und fortschrittliche Messtechniken, wobei die Notwendigkeit sorgfältiger Engineering betont wird, um Stabilität, Effizienz und Zuverlässigkeit zu gewährleisten.Letztendlich ist ein gründliches Verständnis der SCR -Merkmale, der strategischen Design und der Wartung, die von schematischen Diagrammen unterstützt werden, von Bedeutung für ihre erfolgreiche Umsetzung und zukünftige Innovationen in der Stromerschließung.
Ein unidirektionaler Thyristor oder ein Silizium-kontrollierter Gleichrichter (SCR) ist ein Halbleiter, der Strom in eine Richtung leitet.Aktiviert durch eine Kontrollspannung an seinem Tor und ermöglicht den Strom, von der Anode zur Kathode zu fließen, jedoch nicht umgekehrt.Dieses Gerät fungiert als Schalter und bleibt geschlossen, während der Strom über einem Schwellenwert bleibt und die Leitung beendet, wenn der Strom unter diesen Level fällt oder eine umgekehrte Vorspannung angewendet wird.
Thyristoren sind dafür bekannt, hohe Spannungen und Ströme, hohe Effizienz und Haltbarkeit unter schwierigen Bedingungen zu verwalten.Sie verriegeln sich einst ausgelöst und behalten den Betrieb ohne kontinuierlichen Gate -Strom auf, bis der Durchfluss unterbrochen oder umgekehrt ist.Dies macht sie ideal für stabile Anwendungen wie Motordrehzahlregelung und Stromversorgungsregulierung.
Die Schaltmerkmale eines Thyristors definieren, wie er zwischen nicht leitenden und leitenden Zuständen wechselt.Dies beinhaltet: Drehzeit der Dauer der Anwendung des Gate-Triggers, bis der Thyristor vollständig leitet.Diese Zeit wird in Anwendungen verwendet, die ein präzises Timing erfordern.Abbauszeit nach der Leitungsphase benötigt der Thyristor Zeit, um in einen nicht leitenden Zustand zurückzukehren.Dies ist in Schaltkreisen bemerkenswert, bei denen häufiges Schalten auftritt, da das Gerät vollständig aufhören muss, bevor es erneut ausgeliefert werden kann.Halten Sie Strom den Mindeststrom halten, der benötigt wird, um den Thyristor leitend zu halten.Wenn der Strom unter dieses Niveau fällt, schaltet sich der Thyristor aus.Diese Eigenschaften sind für das Entwerfen von Schaltungen aktiv, die kontrolliertes, zuverlässiges Schalten erfordern, und werden häufig manipuliert, um die Leistung in bestimmten Anwendungen zu optimieren.
SCR (Silicium-kontrollierte Gleichrichter): SCRs sind unidirektionale Geräte, die nur von Anode zur Kathode leiten.Sie werden weit verbreitet, wenn Einwegstromfluss erforderlich ist, z. B. in DC-Anwendungen oder in phasengesteuerten Wechselstromgeräten.
Triac: Ein Triac ist ein bidirektionales Gerät, das nach Auslöser in beide Richtungen leiten kann.Dies macht es für Wechselstromanwendungen geeignet, bei denen die Steuerung des Stroms in beiden Richtungen erforderlich ist, wie bei leichten Dimmer- oder Wechselstrom -Motor -Geschwindigkeitsregelungen.
Beide Geräte teilen die Fähigkeit, große Strommengen mit minimalem Eingangsaufwand zu kontrollieren, werden jedoch auf der Grundlage der Richtungen des Stroms in bestimmten Anwendungen ausgewählt.
Die terminalen Eigenschaften eines SCR werden durch seine drei Klemmen bestimmt: Anode, Kathode und Tor.Die Haupteigenschaften sind: Vorwärtsblockierungsmodus, Vorwärtsleitungsmodus, Reverse -Blockierungsmodus
IC FPGA 189 I/O 240RQFP
IC FPGA 74 I/O 84PLCC
IC INST AMP 1 CIRCUIT 8SOIC
IC CMOS 4 CIRCUIT 14SOIC
IC SRAM 2MBIT PARALLEL 100TQFP
BC213159A20-RK-E4 CSR
M29W800DB-70N6 ST
TI BGA
CAP TANT 68UF 20% 20V 2917
CAP TANT 15UF 10% 10V 2312
CAP TANT 2.2UF 20% 25V 1411
EXAR BGA



