Deutsch
Zeit: 2025/12/31
Durchsuchen: 336
Die 5,6-V-Zenerdiode 1N4734A

1N4734A
NTE Electronics, Inc
DIODE ZENER 5.6V 1W AXIAL
In Stock: 670 pcs
ist eine weit verbreitete elektronische Komponente, die eine stabile Spannungsregelung, einen zuverlässigen Überspannungsschutz und eine konsistente Referenzleistung in einer Vielzahl von Schaltkreisen bietet.In diesem Artikel werden die Spezifikationen, Funktionen, Pinbelegung, Schaltungsbetrieb, Anwendungen und mehr des 1N4734A erläutert.

Die1N4734A Die 5,6-V-Zenerdiode ist eine Silizium-Zenerdiode, die für zuverlässige Spannungsregelung und Referenzanwendungen entwickelt wurde.Es behält einen stabilen 5,6-V-Ausgang bei, wenn es in Sperrrichtung betrieben wird, was es zu einer einfachen und effektiven Lösung für die Steuerung von Spannungspegeln in elektronischen Schaltkreisen macht.
Der 1N4734A

1N4734A
NTE Electronics, Inc
DIODE ZENER 5.6V 1W AXIAL
In Stock: 670 pcs
ist für eine Verlustleistung von 1 W ausgelegt und wird in einem DO-41-Gehäuse mit axialen Anschlüssen geliefert, was die Installation in Durchsteckdesigns erleichtert.Aufgrund seiner guten thermischen Stabilität und seines vorhersehbaren Durchbruchverhaltens eignet es sich für allgemeine Stromversorgungen, Signalaufbereitungsschaltungen und Überspannungsschutz.
Wenn Sie am Kauf der Zenerdiode 1N4734A 5,6 V interessiert sind, kontaktieren Sie uns bitte bezüglich Preis und Verfügbarkeit.


|
Pin
Name |
Symbol |
Beschreibung |
|
Anode |
A (+) |
Die Anode ist die
Pluspol der Diode.Im Zener-Betrieb ist es typischerweise geschaltet
zur Spannungsregelung verwendet werden. |
|
Kathode |
K (–) |
Die Kathode ist
der Minuspol, gekennzeichnet durch ein schwarzes Band auf dem Diodenkörper.Dieser Stift ist
ist mit dem höheren Potential verbunden und liegt dort, wo die Zenerspannung (5,6 V) anliegt
bei Sperrvorspannung geregelt. |
BZX55C5V6
![]()
BZX55C5V6
Taiwan Semiconductor Corporation
DO-35, 500MW, 5%, SMALL SIGNAL Z
Out Stock
MMSZ5V6
NTE136A

NTE136A
NTE Electronics, Inc
DIODE ZENER 5.6V 1W DO35
In Stock: 653 pcs
|
Parameter |
Spezifikation |
|
Teilenummer |
1N4734A
![]() |
|
Nomineller Zener
Spannung (Vz) |
5,6 V |
|
Zenerspannung
Toleranz |
±5 % |
|
Maximale Leistung
Verlustleistung (Pd) |
1,3 W |
|
Maximaler Zener
Impedanz (Zzt) |
5 Ω |
|
Rückwärtsleckage
Strom (Ir) |
≤ 10 µA |
|
Durchlassspannung
(Vf) |
≤ 1,2 V |
|
Teststrom
(Iz) |
~45 mA |
|
Maximal
Reglerstrom |
≈ 162 mA |
|
Betrieb
Temperaturbereich |
–65 °C bis +175
°C |
|
Paket/Koffer |
DO-204AL / DO-41
(Axial) |
|
Montageart |
Durchgangsloch |
|
AEC-Q101
Qualifiziert |
Ja |
Der 1N4734A

1N4734A
NTE Electronics, Inc
DIODE ZENER 5.6V 1W AXIAL
In Stock: 670 pcs
wird mithilfe der Silizium-Planar-Technologie hergestellt, die die Stabilität der Verbindung und die langfristige Zuverlässigkeit verbessert.Diese Konstruktion trägt dazu bei, dass die Diode bei Dauerbetrieb und wechselnder elektrischer Belastung konstante elektrische Eigenschaften beibehält.
Diese Zenerdiode eignet sich gut zur Stabilisierung von Spannungspegeln und zur Begrenzung von Signalspitzen in elektronischen Schaltkreisen.Durch die Aufrechterhaltung einer konstanten Zenerspannung trägt es dazu bei, empfindliche Komponenten vor Spannungsschwankungen und vorübergehenden Spitzen zu schützen.
Mit einer Nennleistung von bis zu 1,3 W kann die 1N4734A höhere Energieniveaus im Vergleich zu Zenerdioden mit geringer Leistung sicher bewältigen.Dadurch eignet es sich für Stromversorgungen und Regelkreise, bei denen die Wärmeableitung ein Problem darstellt.
Die Diode bietet eine kontrollierte Zenerspannung mit einer Toleranz von ±5 % und ermöglicht so eine vorhersehbare Schaltungsleistung.Dieses Gleichgewicht zwischen Genauigkeit und Kosten macht es für allgemeine Regelungsdesigns praktisch.
Eine niedrige Zenerimpedanz verbessert die Spannungsregelung, indem sie Spannungsschwankungen bei Stromänderungen minimiert.Diese Eigenschaft trägt dazu bei, unter realen Betriebsbedingungen eine stabilere Ausgangsspannung zu liefern.
Der 1N4734A arbeitet zuverlässig über einen breiten Temperaturbereich und unterstützt die Leistung sowohl in Industrie- als auch in Automobilumgebungen.Dies ermöglicht den Einsatz in Systemen, die Hitze, Kälte oder wechselnden thermischen Bedingungen ausgesetzt sind.
Die Qualifizierung gemäß AEC-Q101 zeigt an, dass die Diode die strengen Automobil-Zuverlässigkeits- und Stressteststandards erfüllt.Dadurch eignet es sich für den Einsatz in der Fahrzeugelektronik, wo Haltbarkeit und Konsistenz erforderlich sind.
Das Standard-Axialpaket DO-41 ermöglicht eine einfache Durchsteckmontage und starke mechanische Unterstützung.Dieses Paket wird in PCB-Designs weithin unterstützt und vereinfacht die manuelle oder automatisierte Montage.
Das Gerät kann kurzzeitige Spannungsspitzen tolerieren und trägt so dazu bei, Schaltkreise vor unerwarteten elektrischen Störungen zu schützen.Diese Funktion verbessert die Robustheit und Langlebigkeit des Gesamtsystems.

Im ersten Diagramm wird die Zenerdiode 1N4734A

1N4734A
NTE Electronics, Inc
DIODE ZENER 5.6V 1W AXIAL
In Stock: 670 pcs
als Spannungsreferenz und Steuerelement für den Regler LM317 und den Transistor BC547 verwendet.Das Solarpanel versorgt den LM317 über eine Schottky-Diode mit Strom, der die Ausgangsspannung regelt.Wenn die Ausgangsspannung ansteigt und den Zener-Durchbruchpegel des 1N4734A erreicht, beginnt der Zener zu leiten.Diese Leitung versorgt den BC547-Transistor über das Widerstandsnetzwerk mit der Basisansteuerung.Wenn der Transistor eingeschaltet wird, zieht er Strom vom LM317-Einstellstift und reduziert so effektiv die Ausgangsspannung des Reglers.Auf diese Weise erkennt der 1N4734A Überspannungsbedingungen und begrenzt mit Hilfe des Transistors aktiv den Ausgang, um die USB-Last vor übermäßiger Spannung zu schützen.

Im zweiten Diagramm fungiert der 1N4734A als Spannungsklemmgerät für ein AC-Eingangssignal.Die Eingangssinuswelle wird über einen Kondensator gekoppelt, sodass nur die Wechselstromkomponente den Ausgangsknoten erreichen kann.Wenn die Signalspannung unter der Zenerspannung bleibt, bleibt der 1N4734A ausgeschaltet und der Ausgang folgt der Eingangswellenform.Sobald das Signal den Zener-Durchbruchpegel überschreitet, leitet der 1N4734A die Spannung und klemmt sie auf einen festen Wert relativ zur Erde.Die Reihendiode sorgt für die richtige Stromrichtung und schützt den Zener bei entgegengesetzten Polaritätsschwankungen.Diese Anordnung verhindert, dass der Ausgang eine sichere Spannung überschreitet, und eignet sich daher zum Schutz von Transistoreingängen oder empfindlichen Signalverarbeitungsstufen.

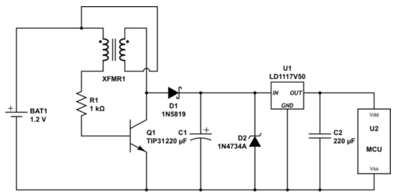
Im dritten Diagramm wird der 1N4734A zum Schutz einer Transistor-basierten Stromversorgung verwendet, die einen Linearregler und einen Mikrocontroller speist.Die Transistor- und Transformatorstufe erzeugt eine Gleichspannung, die durch einen Kondensator gefiltert wird, bevor sie in den Regler gelangt.Unter normalen Bedingungen bleibt die Zenerdiode inaktiv.Steigt die Versorgungsspannung aufgrund von Laständerungen oder Schaltverhalten über die Zenerspannung, leitet der 1N4734A die Spannung und begrenzt sie auf ein sicheres Niveau.Dadurch wird verhindert, dass zu hohe Spannungen den Reglereingang und die nachgeschaltete Elektronik erreichen.Durch die Begrenzung von Spannungsspitzen reduziert die Zenerdiode die Belastung des Transistors, verbessert die Versorgungsstabilität und erhöht die Zuverlässigkeit der gesamten Schaltung.
• Spannungsregelung in Gleichstromnetzteilen mit geringer Leistung
• Ausgangsspannungsbegrenzung für Linearregler wie LM317
• Überspannungsschutz für Mikrocontroller und Logikschaltungen
• Signalbegrenzung und Wellenformbegrenzung in analogen Schaltkreisen
• Spannungsreferenzquelle in Transistor-Vorspannungsnetzwerken
• Eingangsschutz für ADC- und Sensorschnittstellen
• Steuerkreise für die Ausgangsspannung des Solarladegeräts
• Spannungsstabilisierung des batteriebetriebenen Geräts
• Unterdrückung transienter Spannungen in Niedrigenergiestromkreisen
• Schutz von Kommunikations- und Steuersignalleitungen
• Pegelverschiebungs- und Spannungsschwellenerkennungsschaltungen
Betreiben Sie den 1N4734A

1N4734A
NTE Electronics, Inc
DIODE ZENER 5.6V 1W AXIAL
In Stock: 670 pcs
innerhalb seiner Zener-Nennspannungs- und Verlustleistungsgrenzen, um Überhitzung und Langzeitschäden zu vermeiden.Sorgen Sie für einen ausreichenden Serienwiderstand, um den Zenerstrom während des Durchbruchs zu begrenzen.Sorgen Sie für eine ordnungsgemäße Wärmeableitung, insbesondere in kontinuierlichen Regelkreisen.Vermeiden Sie Rück- oder Vorwärtsströme über die angegebenen Grenzen hinaus und halten Sie den Betrieb innerhalb des empfohlenen Temperaturbereichs.Der richtige PCB-Abstand und der richtige Polaritätsanschluss sorgen für eine stabile und zuverlässige Leistung.
|
Parameter |
1N4734A
![]() |
1N4734 |
|
Gerätetyp |
Zenerdiode |
Zenerdiode |
|
Nomineller Zener
Spannung (Vz) |
5,6 V |
5,6 V |
|
Zenerspannung
Toleranz |
±5 % |
±10 % |
|
Maximale Leistung
Zerstreuung |
1,3 W (typisch,
Vishay) |
1,3 W (typisch) |
|
Zener-Test
Strom (Iz) |
≈ 45 mA |
≈ 45 mA |
|
Maximaler Zener
Impedanz (Zzt) |
Niedriger und mehr
kontrolliert |
Etwas höher |
|
Rückwärtsleckage
Aktuell |
Geringere Leckage |
Höhere Leckage |
|
Spannung
Regelgenauigkeit |
Besser
Regulierungsstabilität |
Weniger präzise
Regulierung |
|
Pakettyp |
DO-41 (DO-204AL) |
DO-41 (DO-204AL) |
|
Montageart |
Durchgangsloch |
Durchgangsloch |
|
Betrieb
Temperaturbereich |
–65 °C bis +175
°C |
–65 °C bis +175
°C |
|
Automobil
Qualifikation |
AEC-Q101
(herstellerabhängig) |
Normalerweise nicht
qualifiziert |
|
Bewerbung
Eignung |
Präzision
Regulierung, Schutzschaltungen |
Universell einsetzbar
Regulierung |
|
Kosten |
Etwas höher |
Etwas niedriger |
|
Serie
Klassifizierung |
„A“-Suffix =
engere toleranz |
Standard
Toleranzversion |

Die 5,6-V-Zenerdiode 1N4734A

1N4734A
NTE Electronics, Inc
DIODE ZENER 5.6V 1W AXIAL
In Stock: 670 pcs
wird von mehreren Halbleiterherstellern außerhalb von Vishay hergestellt, darunter onsemi, Microsemi, NTE Electronics (NTE), Nexperia, Panjit International, Comchip Technology, DC Components, Micro Commercial Components (MCC), Diodes Incorporated und SEC/SeCoS.Diese Hersteller fertigen den 1N4734A nach JEDEC-Standards unter Verwendung der Silizium-Planar-Technologie im DO-41-Axialgehäuse und gewährleisten so eine breite Austauschbarkeit zwischen den Anbietern.Während die wichtigsten elektrischen Eigenschaften gleichbleibend bleiben, kann es zu Abweichungen bei der Qualitätsprüfung, Toleranzkontrolle, Automobilqualifikation und Langzeitzuverlässigkeit kommen, sodass Sie einen Hersteller basierend auf Anwendungsanforderungen und Zertifizierungsanforderungen auswählen können.
Wählen Sie einen Vorwiderstand, der den Zener-Strom anhand der Versorgungsspannung, der Zener-Spannung (5,6 V) und des erwarteten Laststroms innerhalb sicherer Grenzen begrenzt, um eine Überhitzung zu verhindern.
Es kann als grundlegende Referenz dienen, aber für hochpräzise Anforderungen bietet ein spezieller Spannungsreferenz-IC eine höhere Genauigkeit und eine geringere Temperaturdrift.
Das Überschreiten der Nennverlustleistung kann zu übermäßiger Erwärmung, Spannungsinstabilität und dauerhaftem Geräteausfall führen.
Ja, aber Designer sollten den Standby-Strom durch den Zener in Betracht ziehen, da dieser die Batterielebensdauer im Vergleich zu Referenzlösungen mit geringem Stromverbrauch verkürzen kann.
Die Ausgangsspannung variiert je nach Toleranz, Stromstärke und Temperatur typischerweise innerhalb von ±5 % von 5,6 V.
Es kann eine einfache Spannungsregelung für Lasten mit geringem Stromverbrauch bereitstellen, es fehlt ihm jedoch die Effizienz und Lastregelung echter Regler.
Zener-Dioden weisen bei etwa 5,6 V einen niedrigen Temperaturkoeffizienten auf und bieten so eine bessere Spannungsstabilität bei Temperaturänderungen.
Ja, das axiale DO-41-Gehäuse unterstützt sowohl manuelle Einfügungs- als auch automatisierte Durchgangsmontageprozesse.
CAP CER 6.8PF 50V C0G/NP0 0402
CAP CER 51PF 50V C0G/NP0 0603
CAP CER 0.022UF 500V X7R 1206
CAP CER 6.8PF 50V NP0 0603
CAP CER 1.3PF 50V C0G/NP0 0402
IC SWITCH SP4T X 2 26OHM 16TSSOP
IC TXRX NON-INVERT 3.6V 48TSSOP
IC DUAL IF RCVR 80HTQFP
IGBT Modules
K4X1G323PE-8GC8 SAMSUNG
LM3152MH-3.3 NS
IC MCU 32BIT 1MB FLASH 176LQFP
SILAN SSOP-24

ZENER DIODE, 5.6V, 5%, 1W
vorrätig: 1585

DIODE ZENER 5.6V 500MW DO35
vorrätig: 630
DIODE ZENER 5.6V 1W DO204AL
vorrätig: 267
DIODE ZENER 5.6V 1W DO41
vorrätig: 176
DIODE ZENER 5.6V 500MW DO35
vorrätig: 859


